GM Service Manual Online
For 1990-2009 cars only
Makes
🢒
Pontiac
🢒
2000
🢒
Grand Am
🢒
Body and Accessories
🢒
Lighting Systems
🢒 Headlights/Daytime Running Lights (DRL) Schematics
Figure
1:
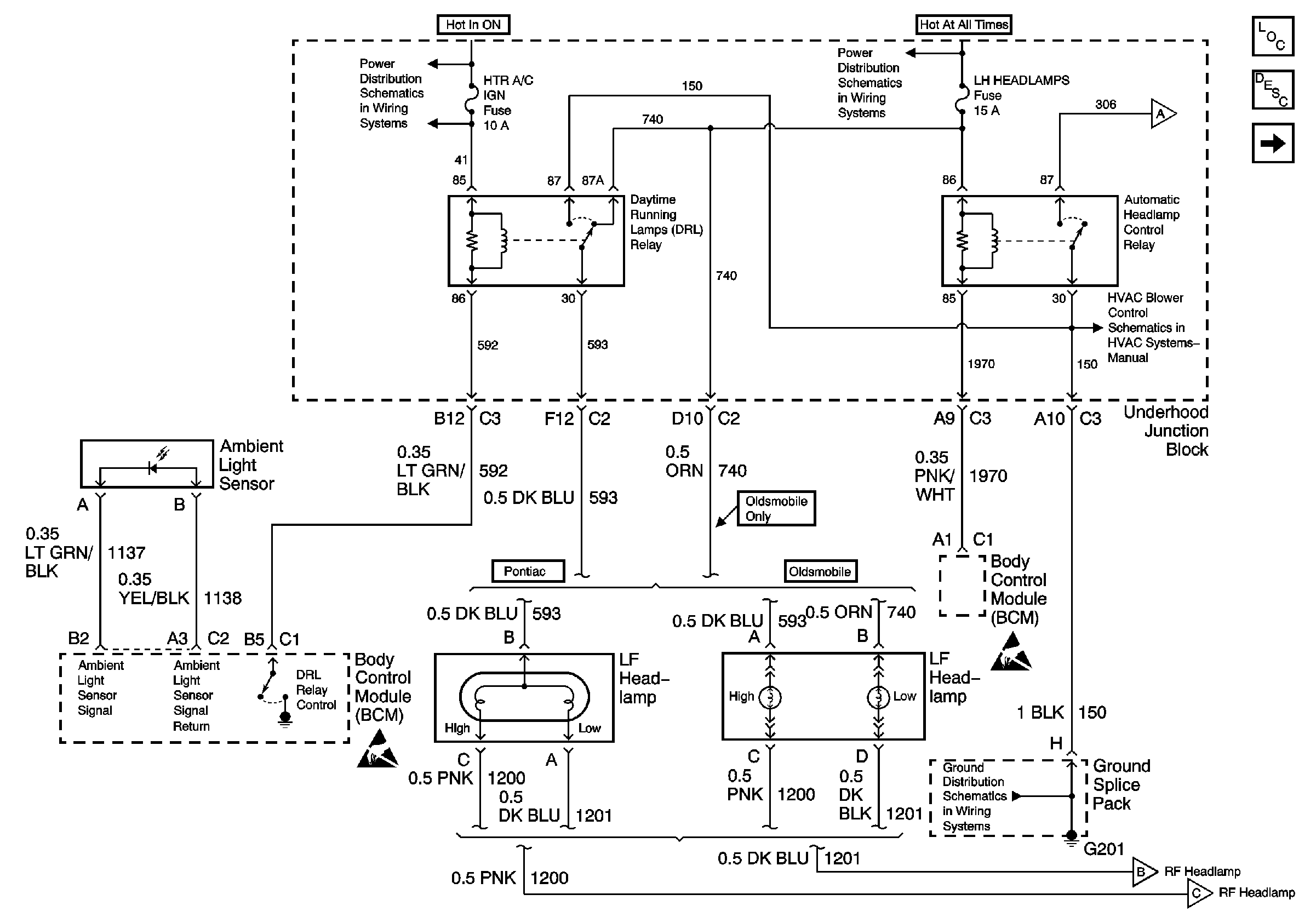
Left Front Headlamps, Ambient Light Sensor, DRL Relay and ALC Headlamp Relay
Power Distribution Schematics
Power Distribution Schematics
Lighting Systems Components
Headlights Circuit Description
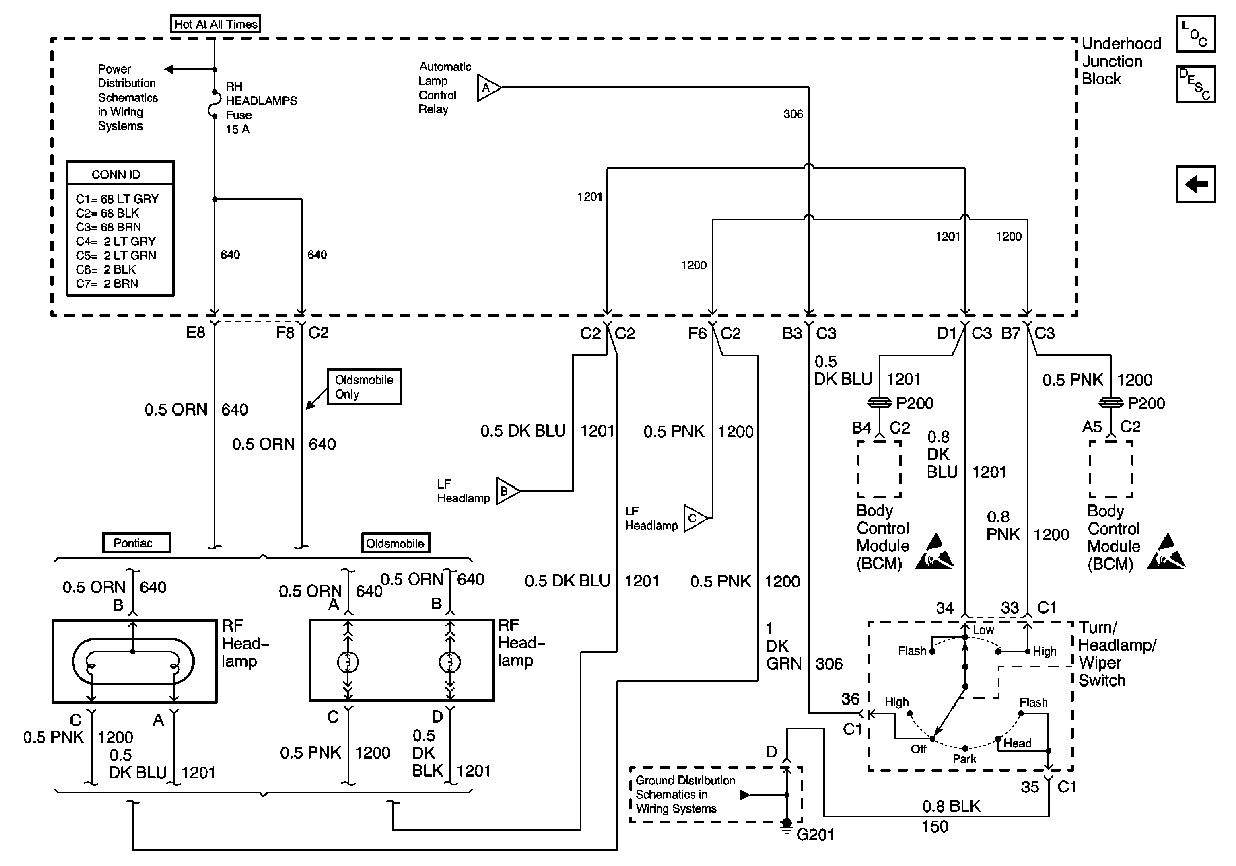
Right Front Headlamps, Turn/Headlamp/Wiper Switch
HVAC Blower Control Schematics
Ground Distribution Schematics
Right Front Headlamps, Turn/Headlamp/Wiper Switch
Right Front Headlamps, Turn/Headlamp/Wiper Switch
Right Front Headlamps, Turn/Headlamp/Wiper Switch
Figure
2:
Right Front Headlamps, Turn/Headlamp/Wiper Switch
Lighting Systems Components
Headlights Circuit Description
Left Front Headlamps, Ambient Light Sensor, DRL Relay and ALC Headlamp Relay
Left Front Headlamps, Ambient Light Sensor, DRL Relay and ALC Headlamp Relay
Left Front Headlamps, Ambient Light Sensor, DRL Relay and ALC Headlamp Relay
Left Front Headlamps, Ambient Light Sensor, DRL Relay and ALC Headlamp Relay
Power Distribution Schematics
Ground Distribution Schematics