GM Service Manual Online
For 1990-2009 cars only
Makes
🢒
Pontiac
🢒
2000
🢒
Grand Am
🢒 Power, Ground, and Cooling Fans
Power, Ground, and Cooling Fans
Power, Ground, and Cooling Fans
Engine Controls Components
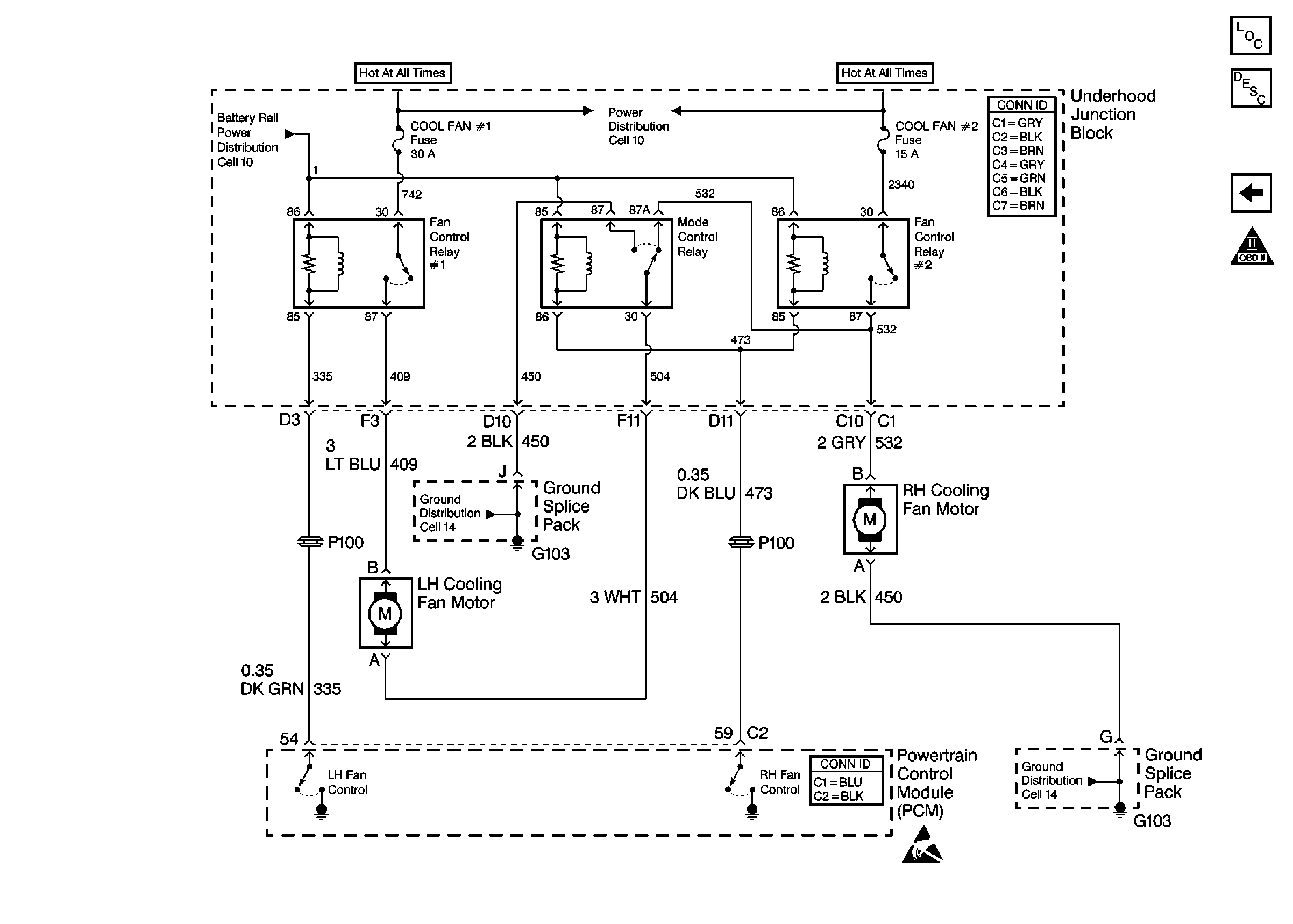
Engine Cooling Fan Description - Electric
Fuel Tank Module
OBD II Symbol Description Notice
Handling ESD Sensitive Parts Notice
Power Distribution Schematics
Power Distribution Schematics
Ground Distribution Schematics
Ground Distribution Schematics