GM Service Manual Online
For 1990-2009 cars only
Makes
🢒
Pontiac
🢒
2005
🢒
Grand Am
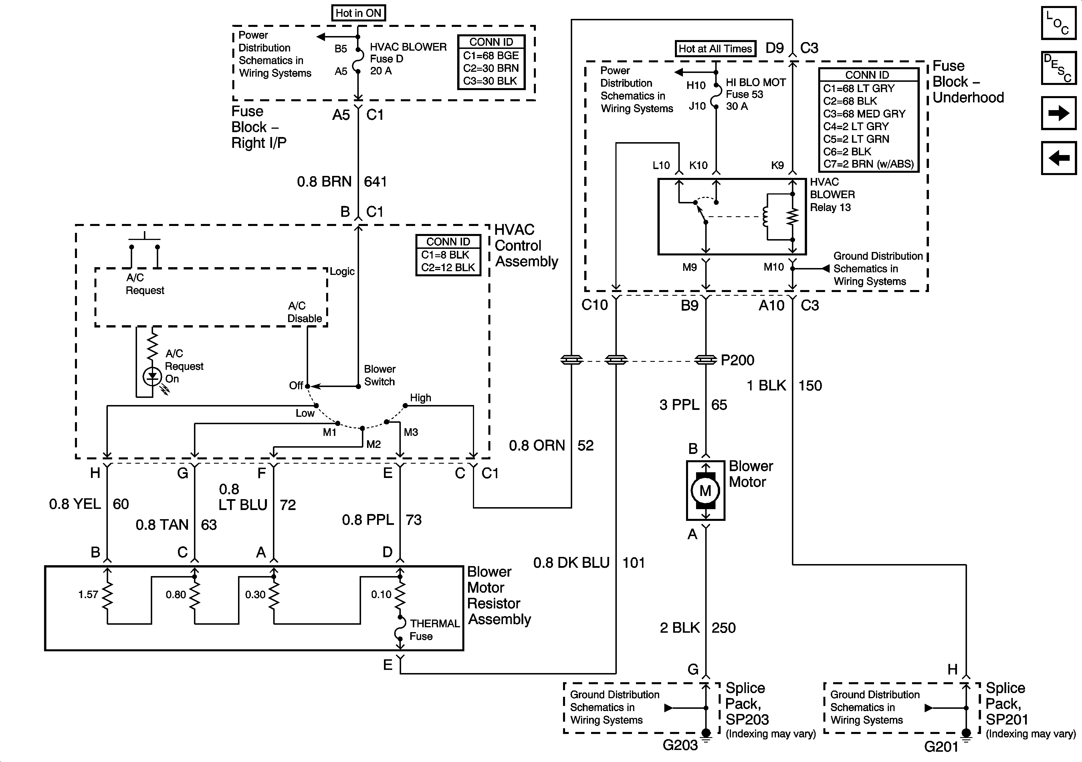
🢒 Blower Motor Controls
Blower Motor Controls
Blower Motor Controls
Master Electrical Component List
Air Delivery Description and Operation
Compressor Controls
Power and Ground
PWR WNDW Circuit Breaker, CRUISE SW, CRUISE, SUNROOF, HVAC BLOWER Fuses
B+ Bus Bar
G201
G203
G201