GM Service Manual Online
For 1990-2009 cars only
Makes
🢒
Pontiac
🢒
1996
🢒
Grand Prix
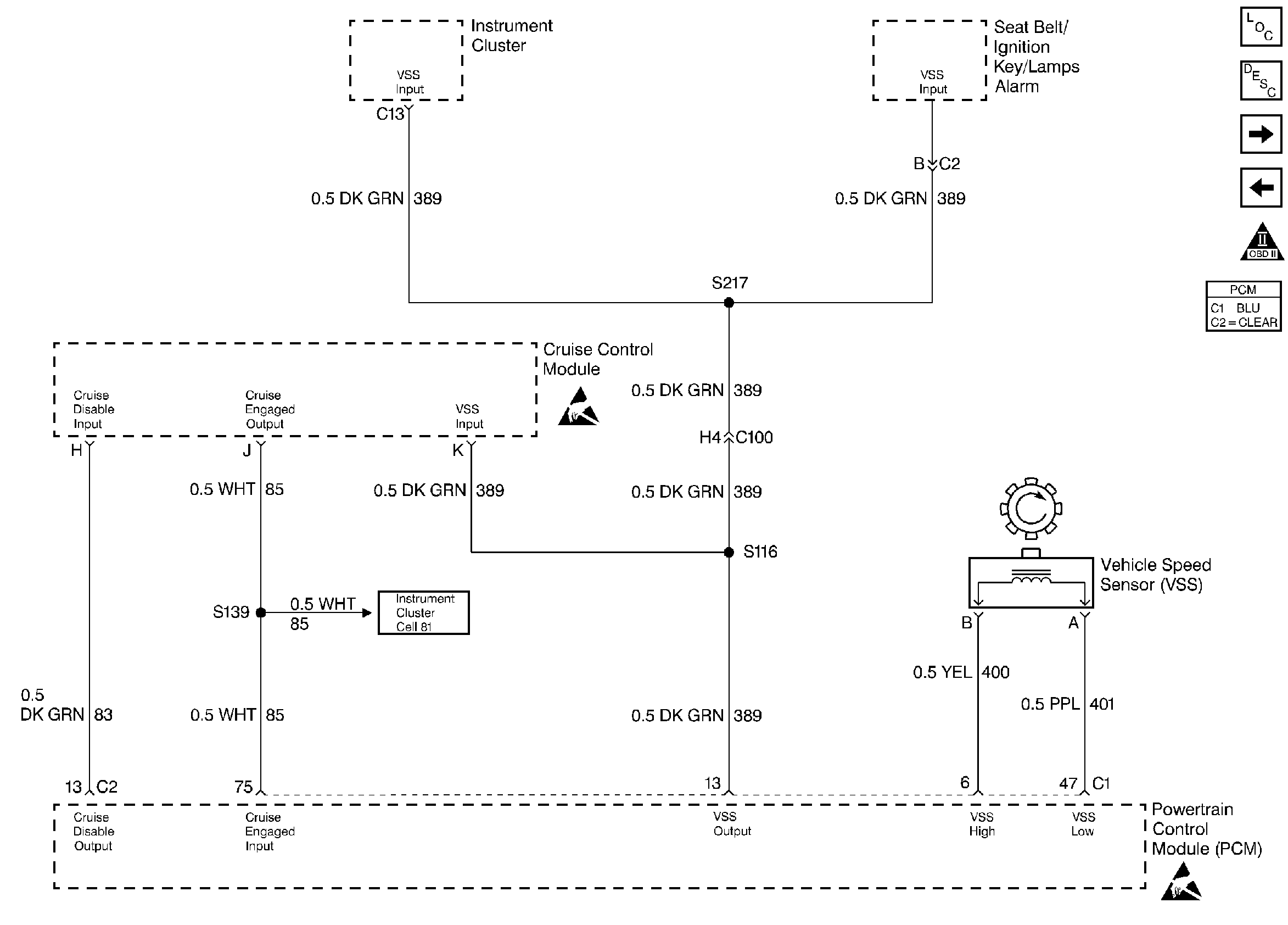
🢒 VSS, Cruise Control Module
VSS, Cruise Control Module
VSS, Cruise Control Module
Engine Controls Components
Information Sensors
TCC Brake Switch, TCC Solenoid
IAC Valve, Trans Range
OBD II Symbol Description Notice
Handling ESD Sensitive Parts Notice
Handling ESD Sensitive Parts Notice