GM Service Manual Online
For 1990-2009 cars only
Makes
🢒
Pontiac
🢒
1996
🢒
Grand Prix
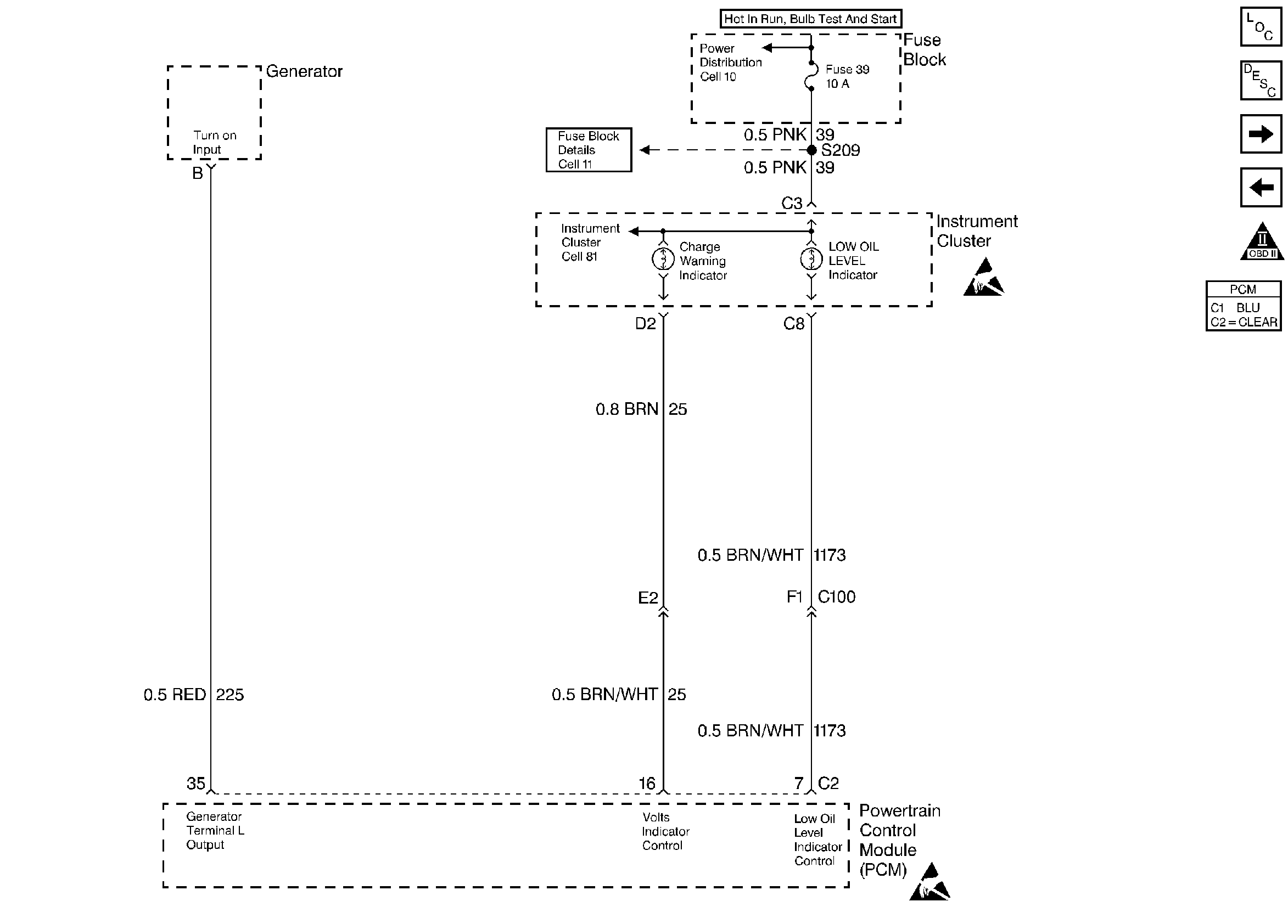
🢒 GEN Control, Low Oil Lamp, Volts Lamp
GEN Control, Low Oil Lamp, Volts Lamp
GEN Control, Low Oil Lamp, Volts Lamp
Engine Controls Components
Powertrain Control Module Controlled Warning Lamps Diagnosis
A/C Control
TCC Brake Switch, TCC Solenoid
OBD II Symbol Description Notice
Handling ESD Sensitive Parts Notice
Handling ESD Sensitive Parts Notice