GM Service Manual Online
For 1990-2009 cars only
Makes
🢒
Pontiac
🢒
1997
🢒
Grand Prix
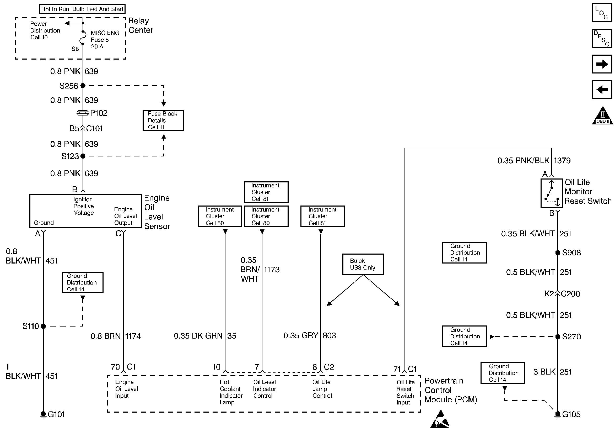
🢒 Engine Oil Life Reset, Engine Oil Life Level Sensor
Engine Oil Life Reset, Engine Oil Life Level Sensor
Engine Oil Life Reset, Engine Oil Life Level Sensor
Gen Control, Volts Lamp, Shift Select Switch, EBTCM Module
Engine Controls Components
Information Sensors
OBD II Symbol Description Notice
TCC Brake Switch, TCC Solenoid
Handling ESD Sensitive Parts Notice