GM Service Manual Online
For 1990-2009 cars only

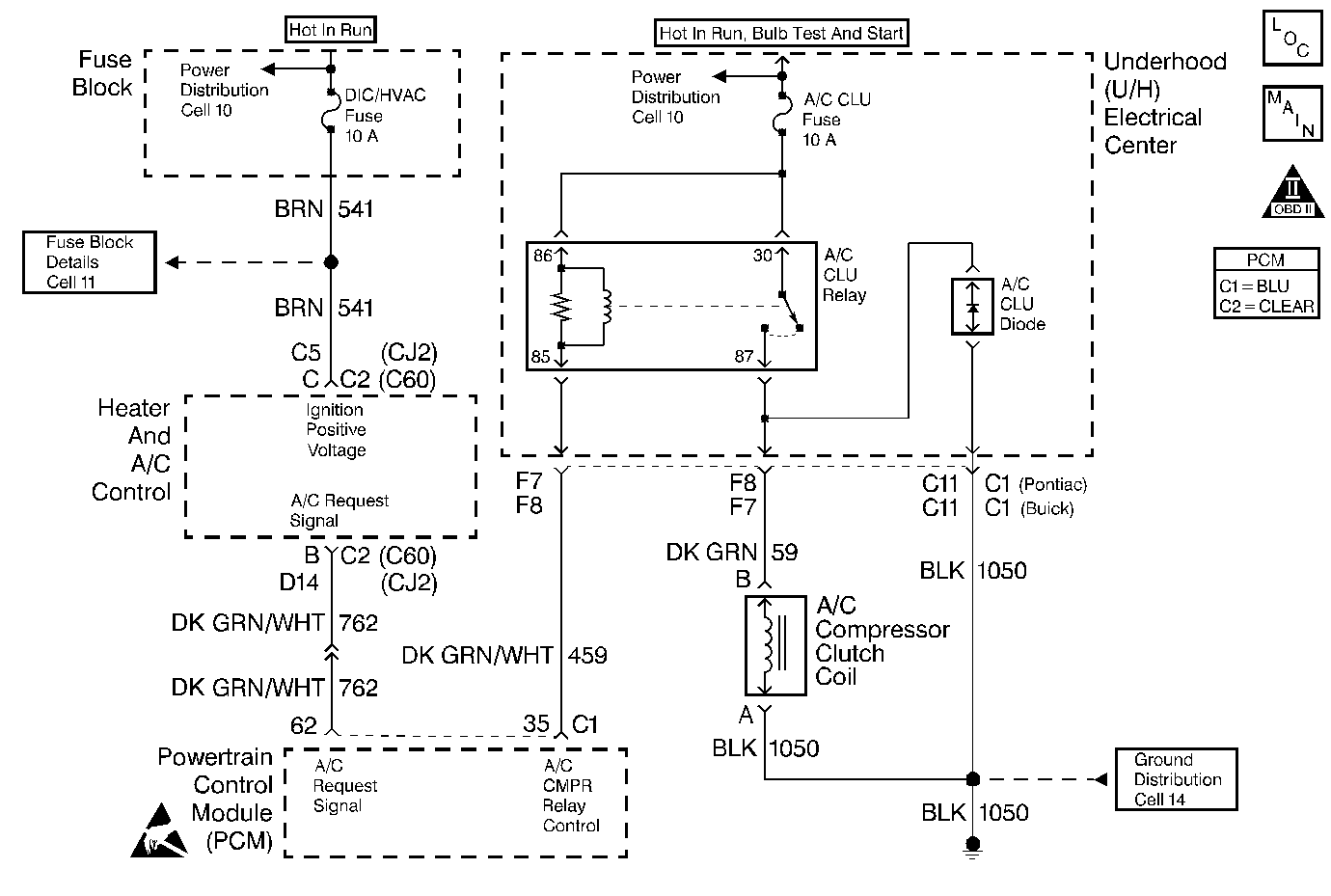
Object Number: 104964  Size: MF
A/C Compressor Controls
OBD II Symbol Description Notice

Circuit Description

Output Driver Modules (ODMs) are used by the PCM to turn on many of the current-driven devices that are needed to control various engine and Transaxle functions. Each ODM is capable of controlling up to 7 separate outputs by applying ground to the device which the PCM is commanding ON. Unlike the Quad Driver Modules (QDMs) used in prior model years, ODMs have the capability of diagnosing each output circuit individually. DTC P1654 set indicates an improper voltage level has been detected on ODM B output 4, which controls the A/C compressor control relay.

Conditions for Setting the DTC

    • The ignition is ON.
    • An improper voltage level has been detected on ODM B output 4 (the A/C compressor control relay control circuit).
    • The above conditions are present for at least 30 seconds.

Action Taken When the DTC Sets

    • The PCM will not illuminate the Malfunction Indicator Lamp (MIL).
    • The PCM will store conditions which were present when the DTC set as Fail Records data only. This information will not be stored as Freeze Frame data.

Conditions for Clearing the MIL/DTC

    • A history DTC will clear after 40 consecutive warm-up cycles have occurred without a malfunction.
    • DTC can be cleared by using the scan tool Clear Info function or by disconnecting the PCM battery feed.

Diagnostic Aids

Check for the following conditions:

    • Poor connection at the PCM. Inspect harness connectors for backed out terminals, improper mating, broken locks, improperly formed or damaged terminals, and poor terminal to wire connection.
    • Damaged harness. Inspect the wiring harness for damage.
    • If the harness appears to be OK, disconnect the PCM, turn the ignition ON and observe a digital multimeter connected between the A/C compressor control relay control circuit and ground at the PCM harness connector while moving connectors and wiring harnesses related to the A/C compressor control relay. A change in voltage will indicate the location of the malfunction.

Reviewing the Fail Records vehicle mileage since the diagnostic test last failed may help determine how often the condition that caused the DTC to be set occurs. This may assist in diagnosing the condition.

Test Description

Number(s) below refer to the step number(s) on the Diagnostic Chart.

  1. Normally, ignition feed voltage should be present on the output driver circuit with the PCM disconnected and the ignition turned ON.

  2. Checks for a shorted component or a short to B+ on the output driver circuit. Either condition would result in a measured current of over 1.5 amps. Also checks for a component that is going open while being operated, resulting in a measured current of 0 amps.

  3. Checks for a faulty A/C relay.

  4. This vehicle is equipped with a PCM which utilizes an Electrically Erasable Programmable Read Only Memory (EEPROM). When the PCM is being replaced, the new PCM must be programmed.

DTC P1654 - A/C Relay Control Circuit

Step

Action

Value(s)

Yes

No

1

Was the Powertrain On-Board Diagnostic System Check performed?

--

Go to Step 2

Go to the Powertrain On Board Diagnostic (OBD) System Check

2

Is the A/C Control fuse blown?

--

Go to Step 3

Go to Step 6

3

  1. Remove the A/C Control Fuse.
  2. Remove the A/C relay.
  3. Connect J34142-B test light to B+.
  4. Probe the B+ feed terminals in the relay connector.

Is the test light ON?

--

Go to Step 13

Go to Step 4

4

  1. Leave the A/C Control fuse removed.
  2. Leave the A/C relay disconnected.
  3. Disconnect the A/C compressor clutch connector.
  4. Connect the test light to B+.
  5. Probe the A/C clutch feed cavity in the relay connector.

Is the test light ON?

--

Go to Step 14

Go to Step 5

5

  1. Leave the A/C relay disconnected.
  2. Reconnect the A/C compressor clutch connector.
  3. Set J39200 digital multimeter (DVM) to the 10 amp scale.
  4. Connect the DVM between B+ and the compressor clutch circuit

Does the DVM display a current reading within the specified value?

1-3 Amps

Go to Step 15

Go to Step 16

6

  1. Disconnect the PCM connector.
  2. Using J39200 DVM, measure the voltage between the A/C driver circuit and ground.

Does the DVM display a voltage near the specified value?

B+

Go to Step 7

Go to Step 10

7

  1. Leave the PCM disconnected.
  2. Set the DVM to the 10 AMP scale.
  3. Measure the cureent between the A/C driver circuit and ground.
  4. Monitor the current reading for at least 2 minutes.

Does the DVM display a current reading within the specified range?

0.1-1.5 Amps

Go to Step 8

17

8

  1. Remove the A/C relay.
  2. Reconnect the PCM connector.
  3. Connect J34142-B test light between B+ and the A/C driver circuit.
  4. Using a scan tool, command the A/C ON and OFF.

Does the test light flash?

--

Refer to Diagnostic Aids

Go to Step 9

9

  1. Check for poor terminal connections at the PCM.
  2. If a problem is found, repair as necessary. Refer to Repair Procedures in Electrical Diagnosis.

Was a problem found?

--

Go to Step 21

Go to Step 20

10

  1. Remove the A/C relay.
  2. Connect J34142-B test light to ground.
  3. Probe the B+ feed to the relay connector.

Is the test light ON?

--

Go to Step 11

Go to Step 18

11

  1. Leave the relay disconnected.
  2. Leave the PCM disconnected.
  3. Connect a fused jumper between the B+ feed and the A/C driver circuit terminals in the relay connector.
  4. Using the DVM measure the voltage between the driver circuit and ground.

Does the DVM display a voltage near the specified value?

B+

Go to Step 12

Go to Step 19

12

  1. Check for poor terminal connections in the A/C relay connector.
  2. If a problem is found, replace faulty terminal(s). Refer to Repair Procedures in Electrical Diagnosis.

Was a problem found?

--

Go to Step 21

Go to Step 15

13

Locate and repair the short to ground in the A/C relay feed circuit. Refer to Repair Procedures in Electrical Diagnosis.

Is action complete?

--

Go to Step 21

--

14

Locate and repair the short to ground in the A/C compressor clutch feed circuit.

Is action complete?

--

Go to Step 21

--

15

Replace the A/C relay.

Is action complete?

--

Go to Step 21

--

16

Replace the A/c compressor clutch. Refer to Repair Procedure in HVAC System.

Is action complete?

--

Go to Step 21

--

17

Locate and repair the short to voltage in the A/C driver circuit.

Is action complete?

--

Go to Step 21

--

18

Locate and repair the following circuit dondition(s):

    • Open in the B+ feed circuit between the fuse and splice connection.
    • Open in the B+ feed circuit between the splice connection and the relay connector.
    • Poor/faulty splice connection in the B+ feed circuit to the A/C relay.

Is action complete?

--

Go to Step 21

--

19

Locate and repair the open in the A/C relay driver circuit. Refer to Repair Procedures in Electrical Diagnosis.

Is action complete?

--

Go to Step 21

--

20

Replace the PCM.

Important: Replacement PCM must be programmed. Refer to Powertrain Control Module Replacement/Programming .

Is action complete?

--

Go to Step 21

--

21

  1. Review and record scan tool Fail Records data.
  2. Clear DTCs.
  3. Operate vehicle within Fail Records conditions as noted.
  4. Using a scan tool, monitor Specific DTC info for DTC P1654 until the DTC P1654 test runs.

Note test result; does scan tool indicate DTC P1654 failed this ign?

--

Go to Step 2

System OK