GM Service Manual Online
For 1990-2009 cars only
Makes
🢒
Pontiac
🢒
1998
🢒
Grand Prix
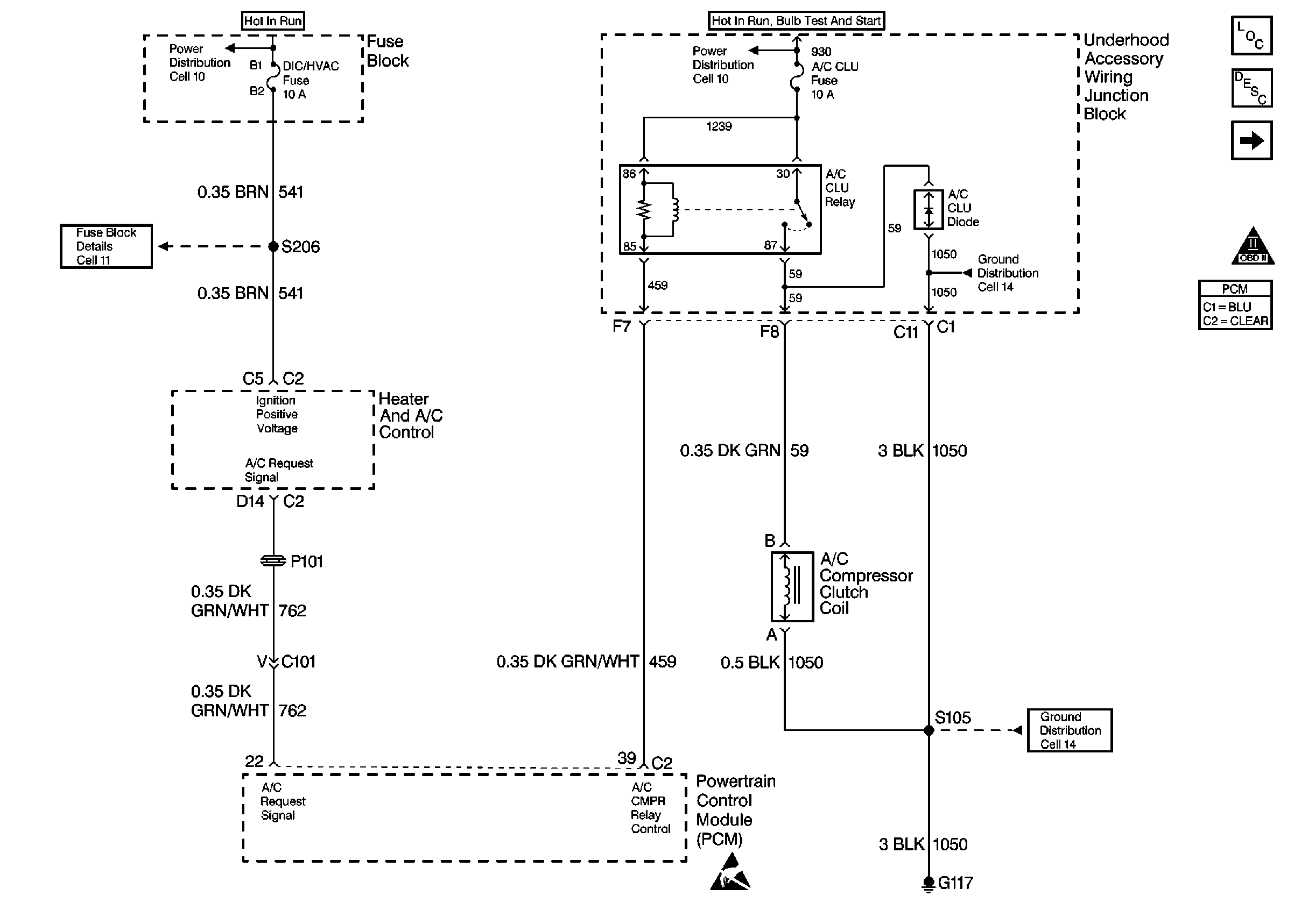
🢒 A/C Control
A/C Control
A/C Control
Engine Controls Components
Powertrain Control Module Description
Inputs and Outputs, Continued
Inputs and Ignition Control
OBD II Symbol Description Notice
Power Distribution Schematics
Ground Distribution Schematics
Ground Distribution Schematics
Handling ESD Sensitive Parts Notice
Power Distribution Schematics
Fuse Block Schematics