GM Service Manual Online
For 1990-2009 cars only
Makes
🢒
Pontiac
🢒
1998
🢒
Grand Prix
🢒 Cell 64
Cell 64
Cell 64
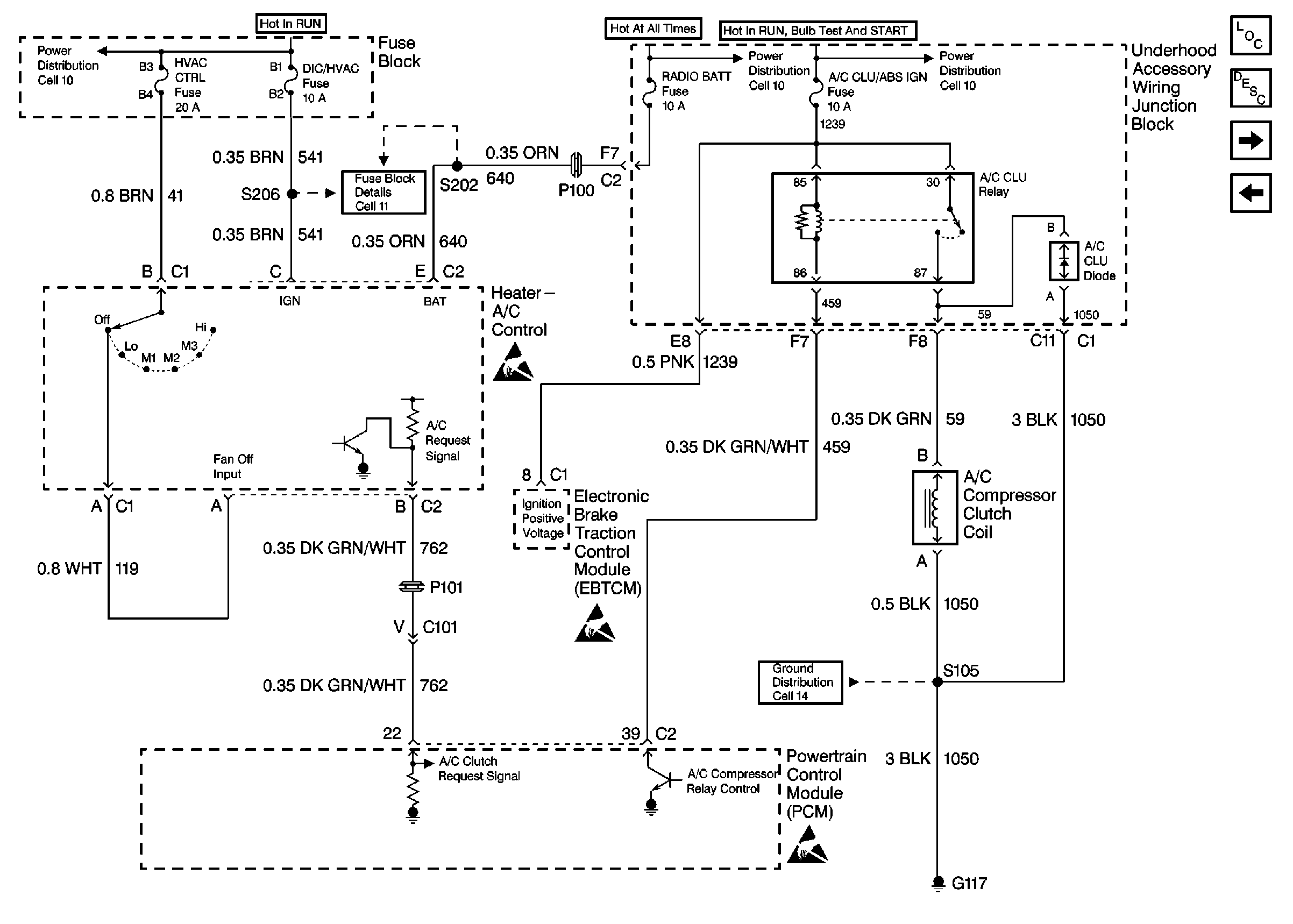
HVAC Components
Cell 11: DIC/HVAC and HVAC CTRL Fuses
Handling ESD Sensitive Parts Notice
Cell 14: Engine Ground G117
Handling ESD Sensitive Parts Notice