GM Service Manual Online
For 1990-2009 cars only
Makes
🢒
Pontiac
🢒
1998
🢒
Grand Prix
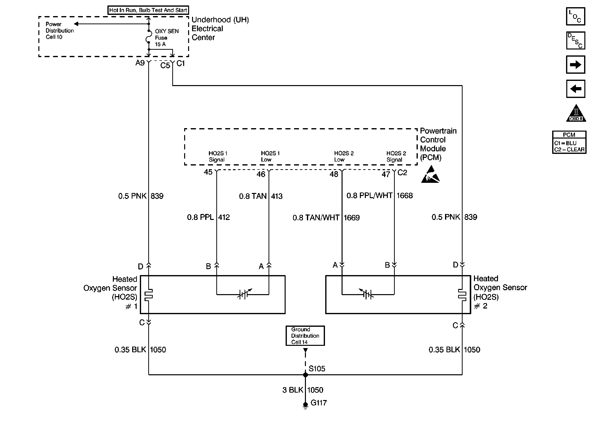
🢒 Engine Data Sensors-HO2S #1, HO2S #2
Engine Data Sensors-HO2S #1, HO2S #2
Engine Data Sensors-HO2S #1, HO2S #2
Engine Controls Components Component Locations
Information Sensors
IAC, Engine Oil Level, Engine Oil Pressure
Engine Data Sensors-MAF, EVAP Vent, EVAP Vacuum, EVAP Purge, EGR
OBD II Symbol Description Notice
Handling ESD Sensitive Parts Notice