GM Service Manual Online
For 1990-2009 cars only

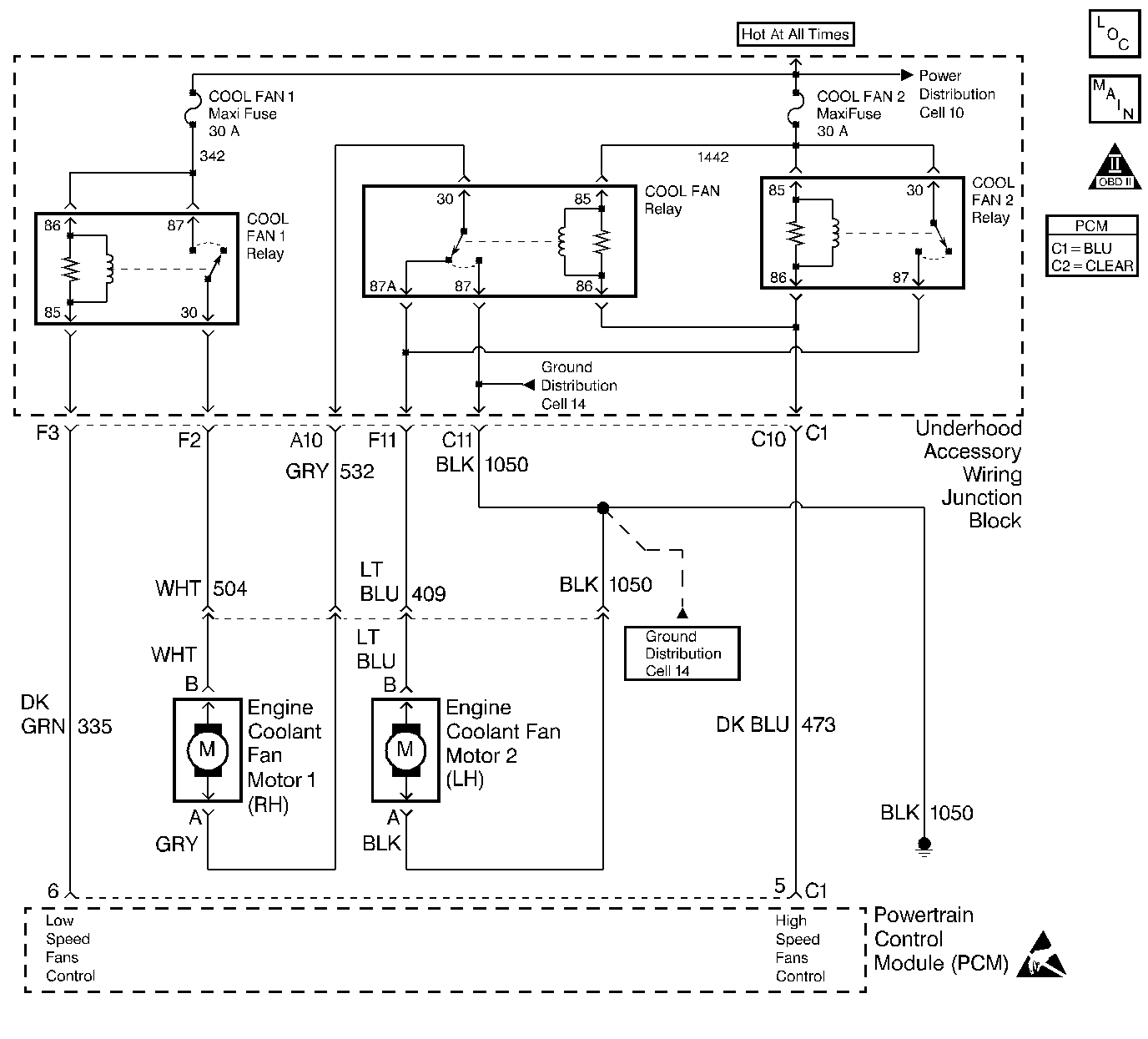
Object Number: 240266  Size: LF

Circuit Description

Output Driver Modules (ODMs) are used by the PCM to turn on many of the current-driven devices that are needed to control various engine and Transaxle functions. Each ODM is capable of controlling up to 7 separate outputs by applying ground to the device which the PCM is commanding on. DTC P1652 set indicates an improper voltage level has been detected on the driver circuit which controls the Cool Fan 2 and Cool Fan 3 relays.

Conditions for Setting the DTC

    •  Ignition is on.
    •  An improper voltage level has been detected on the High Speed Fans Relay driver circuit.
    •  Above conditions for at least 30 seconds.

Action Taken When the DTC Sets

    •  The PCM will illuminate the MIL during the second consecutive trip in which the diagnostic test has been run and failed.
    •  The PCM will store conditions which were present when the DTC set as Freeze Frame and Fail Records data.

Conditions for Clearing the MIL/DTC

    •  The PCM will turn the MIL off during the third consecutive trip in which the diagnostic has been run and passed.
    •  The history DTC will clear after 40 consecutive warm-up cycles have occurred without a malfunction.
    •  The DTC can be cleared by using the scan tool Clear Info function or by disconnecting the PCM battery feed.

Diagnostic Aids

Check for the following conditions:

    •  Poor connection at PCM. Inspect harness connectors for backed out terminals, improper mating, broken locks, improperly formed or damaged terminals, and poor terminal to wire connection.
    •  Damaged harness. Inspect the wiring harness for damage. If the harness appears to be OK, disconnect the PCM, turn the ignition on and observe a DMM connected to the High Speed Fans Control circuit at the PCM harness connector while moving connectors and wiring harnesses related to the Cool Fan 2 and Cool Fan 3 relay. A change in voltage will indicate the location of the fault.

Reviewing the Fail Records vehicle mileage since the diagnostic test last failed may help determine how often the condition that caused the DTC to be set occurs. This may assist in diagnosing the condition.

Test Description

Number(s) below refer to the step number(s) on the Diagnostic Table:

  1. Ensures battery voltage is present on the High Speed Fans Control circuit with the PCM disconnected.

  2. Checks for a short to battery positive voltage on the High Speed Fans Control circuit.

  3. Checks for shorted relay coil(s). A shorted relay coil will result in a current reading higher than 1.5 amps.

  4. If the current reading from step 4 is not within the specified range, this step determines which relay coil is internally shorted.

  5. This vehicle is equipped with a PCM which utilizes an Electrically Erasable Programmable Read Only Memory (EEPROM). When the PCM is being replaced, the new PCM must be programmed. Refer to Powertrain Control Module Replacement/Programming .

DTC P1652 - Fan 2 Relay Control Circuit

Step

Action

Value(s)

Yes

No

1

Was the Powertrain OBD System Check performed?

--

Go to Step 2

Go to the Powertrain On Board Diagnostic (OBD) System Check

2

  1. Turn off the ignition switch, disconnect the PCM.
  2. Turn on the ignition switch.
  3. Using J 39200 measure the voltage between the High Speed Fans control circuit and ground.

Is the voltage near the specified value?

B+

Go to Step 3

Go to Step 7

3

  1. Turn off the Ignition switch.
  2. Remove the Cool Fan 2 and the Cool Fan 3 relays (leave the PCM disconnected).
  3. Using the DMM, measure voltage between the High Speed Fans control circuit and ground.

Is the voltage at the specified value?

0.0V

Go to Step 4

Go to Step 6

4

  1. Replace the Cool Fan 2 and Cool Fan 3 Relays
  2. Set up DMM to measure 10 amp range (leave the PCM disconnected).
  3. Turn on the ignition switch.
  4. Measure current between the High Speed Fans control circuit and ground.
  5. Monitor the current reading on the DMM for at least 2 minutes.

Does the current reading remain between the specified values?

0.1-1.5 Amps

Go to Step 12

Go to Step 5

5

  1. Turn off the Ignition switch.
  2. Remove the Cool Fan 3 relay.
  3. Set up DMM to measure 10 amp range.
  4. Turn on the ignition switch.
  5. Measure current between the Coolant fan 3 relay control circuit and ground.
  6. Monitor the current reading on the DMM for at least 2 minutes.

Does the current reading remain between the specified values?

0.1-1.5 Amps

Go to Step 15

Go to Step 16

6

Locate and repair short to voltage in the High Speed Fans control circuit. Refer to Repair Procedures in Electrical Diagnosis.

Is the action complete?

--

Go to Step 18

--

7

Check the battery positive feed fuse for the Cool fan 2 and Cool Fan 3 relays.

Is the fuse blown?

--

Go to Step 8

Go to Step 9

8

  1. Locate and repair short to ground in battery positive feed circuit for the Cool fan 3 relay. Refer to Wiring Repairs in Wiring Systems.
  2. Replace the fuse.

Is the action complete?

--

Go to Step 18

--

9

  1. Disconnect the Cool Fan 3 relay.
  2. Turn on the ignition switch, measure voltage between the battery positive feed circuit for the Cool Fan 3 relay and ground.

Is the voltage near the specified value?

B+

Go to Step 10

Go to Step 14

10

  1. Check the High Speed Fans control circuit for an open or a short to ground.
  2. If a problem is found, repair the High Speed Fans control circuit. Refer to Wiring Repairs in Wiring Systems.

Was a problem found?

--

Go to Step 18

Go to Step 11

11

  1. Check the output driver circuit and the battery positive feed circuit for a poor connection at the Cool Fan 3 relay and at the PCM.
  2. If a problem is found, replace faulty terminal(s). Refer to Connector Repairs in Wiring Systems.

Was a problem found?

--

Go to Step 18

Go to Step 15

12

  1. Turn off the ignition switch, reconnect the PCM and disconnect the Cool Fan 3 relay.
  2. Turn on the ignition switch, connect J 35616-200 .
  3. Using the scan tool outputs test function, cycle the Cool Fan 3 relay on and off.

Does the test light flash on and off?

--

Go to Diagnostic Aids

Go to Step 13

13

  1. Check the High Speed Fans control circuit for a poor connection at the PCM.
  2. If a problem is found, replace faulty terminal. Refer to Wiring Repairs in Wiring Systems.

Was a problem found?

--

Go to Step 18

Go to Step 17

14

Locate and repair the following circuit condition(s):

    •  Open in the battery positive feed to the Cool Fan 2 and Cool Fan 3 relays.
    •  Poor terminal connections between the Cool Fan 2 Maxifuse and the fuse block.

Refer to Wiring Repairs in Wiring Systems.

Is the action complete?

--

Go to Step 18

--

15

Replace the Cool Fan 3 relay.

Is the action complete?

--

Go to Step 18

--

16

Replace the Cool Fan 2 Relay.

Is the action complete?

Go to Step 18

--

17

  1. Important:
  2. The replacement PCM must be programmed.
  3. Replace the PCM. Refer to Powertrain Control Module Replacement/Programming .

Is the action complete?

--

Go to Step 18

--

18

  1. Review and record scan tool Fail Records data.
  2. Clear the DTC(s).
  3. Operate vehicle within Fail Records conditions as noted.
  4. Using a scan tool, monitor Specific DTC info for DTC P1652 until the DTC P1652 test runs.

Note test result; does scan tool indicate DTC P1652 failed this ignition?

--

Go to Step 2

System OK