GM Service Manual Online
For 1990-2009 cars only

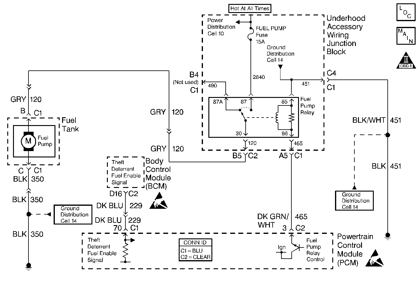
Object Number: 388502  Size: MF
Cell 20: Power, Ground, MIL, and DLC
OBD II Symbol Description Notice
Handling ESD Sensitive Parts Notice
Handling ESD Sensitive Parts Notice

Circuit Description

The Vehicle Content Theft Deterrent System is incorporated within the Body Control Module (BCM). The BCM produces the Theft Deterrent Fuel Enable Signal based on input from the door lock cylinders, shock sensor, and rear compartment lock cylinder. The PCM monitors the Fuel Enable Signal during crank. If the proper signal is present on the Theft Deterrent Fuel Enable Circuit, the PCM enables fuel delivery to allow the engine to start. If the PCM detects that the fuel enable signal is not present or incorrect while an attempt is made to start the engine, DTC P1626 will set. A problem that affects inputs to the BCM will also result in a missing or incorrect fuel enable signal to the PCM. The engine will not start as long as either condition is present. For further information on the Theft Deterrent System, Refer to Content Theft Deterrent (CTD) System Check .

Conditions for Running the DTC

    • DTC 1629 is not present.
    • An attempt is made to start the engine.

Conditions for Setting the DTC

    • The PCM detects an incorrect signal on the Theft Deterrent Fuel Enable Circuit.
    • The above conditions are present for longer than 2 seconds.

Action Taken When the DTC Sets

The PCM stores conditions which were present when the DTC set as Failure Records only. This information will not be stored as Freeze Frame Records.

Conditions for Clearing the MIL/DTC

    • The DTC becomes history when the conditions for setting the DTC are no longer present.
    • The history DTC clears after 40 malfunction free warm-up cycles.
    • The PCM receives a clear code command from the scan tool.

Diagnostic Aids

Inspect for the following:

Important: :  Remove any debris from the connector surfaces before servicing a component. Inspect the connector gaskets when diagnosing or replacing a component. Ensure that the gaskets are installed correctly. The gaskets prevent contaminate intrusion.

    •  Poor terminal connection.
         Inspect the harness connectors for backed out terminals, improper mating, broken locks, improperly formed or damaged terminals, and faulty terminal to wire connection. Use a corresponding mating terminal to test for proper tension. Refer to Intermittents and Poor Connections Diagnosis , and Connector Repairs Wiring Systems.
    •  Damaged harness.
         Inspect the wiring harness for damage. If the harness appears to be OK, observe the sensor display on the scan tool while moving connectors and wiring harnesses related to the sensor. A change in the sensor display may indicate the location of the fault. Refer to Wiring Repairs in Wiring Systems.
    •  Inspect the PCM and the engine grounds for clean and secure connections.

If the DTC is determined to be intermittent, reviewing the Fail Records can be useful in determining when the DTC was last set.

Test Description

Number(s) below refer to the step number(s) on the Diagnostic Table:

  1. This vehicle is equipped with a PCM which utilizes an Electrically Erasable Programmable Read Only Memory (EEPROM). When the PCM is being replaced, the new PCM must be programmed. Refer to Powertrain Control Module Replacement/Programming .

Step

Action

Value(s)

Yes

No

1

Was the Powertrain on-Board Diagnostic (OBD) System Check performed?

--

Go to Step 2

Go to the Powertrain On Board Diagnostic (OBD) System Check

2

Important: :  Before continuing diagnosis, ensure that the vehicle battery is fully charged.

Attempt to start the engine.

Does the engine crank?

--

Go to Step 3

Go to Starting System Check

3

  1. Turn off the ignition switch.
  2. Disconnect the Body Control Module (BCM). Refer to Body Control Module Replacement .
  3. Turn on the ignition switch.
  4. Using a J 39200 Digital Multimeter, measure voltage between the Vehicle Theft Deterrent Fuel Enable circuit and the ground circuit at the BCM harness connector.

Does voltage measure near the specified value?

5.0V

Go to Step 4

Go to Step 6

4

  1. Turn off the ignition switch.
  2. Reconnect the BCM. Refer to Body Control Module Replacement .
  3. Turn on the ignition switch.
  4. Using J 39200 DMM, probe the BCM connector to measure frequency between the vehicle theft deterrent fuel enable circuit and ground.

Is the frequency between the specified values?

40-60 Hz

Go to Step 5

Go to Step 8

5

  1. Turn off the ignition switch.
  2. Clear DTC P1626.
  3. Attempt to start the vehicle.

Does the vehicle start and continue running?

--

Refer to Diagnostic Aids

Go to Step 7

6

  1. Check the vehicle theft deterrent fuel enable circuit for an open, short to ground, or short to voltage.
  2. If a problem is found, repair as necessary. Refer to Wiring Repairs .

Was a problem found?

--

Go to Step 10

Go to Step 7

7

  1. Check the theft deterrent fuel enable circuit for a poor connection at the PCM.
  2. If a problem is found, replace loose terminal. Refer to Testing for Continuity Intermittents and Poor Connections Diagnosis Repairing Connector Terminals and Connector Repairs .

Was a problem found?

--

Go to Step 10

Go to Step 9

8

  1. Check for poor connections at the BCM.
  2. If a problem is found, replace loose terminal(s). Refer to Testing for Continuity Intermittents and Poor Connections Diagnosis Repairing Connector Terminals and Connector Repairs .

Was a problem found?

--

Go to Step 10

Go to Content Theft Deterrent (CTD) System Check

9

Important: :  The replacement PCM must be programmed. Go to Powertrain Control Module Replacement/Programming .

Replace the PCM.

Is the action complete?

--

Go to Step 10

--

10

  1. Clear DTCs.
  2. Observe VTD Fuel Disable on the scan tool while cranking the engine.

Does VTD Fuel Disable display Active?

--

Go to Step 2

System OK