GM Service Manual Online
For 1990-2009 cars only
Makes
🢒
Pontiac
🢒
2000
🢒
Grand Prix
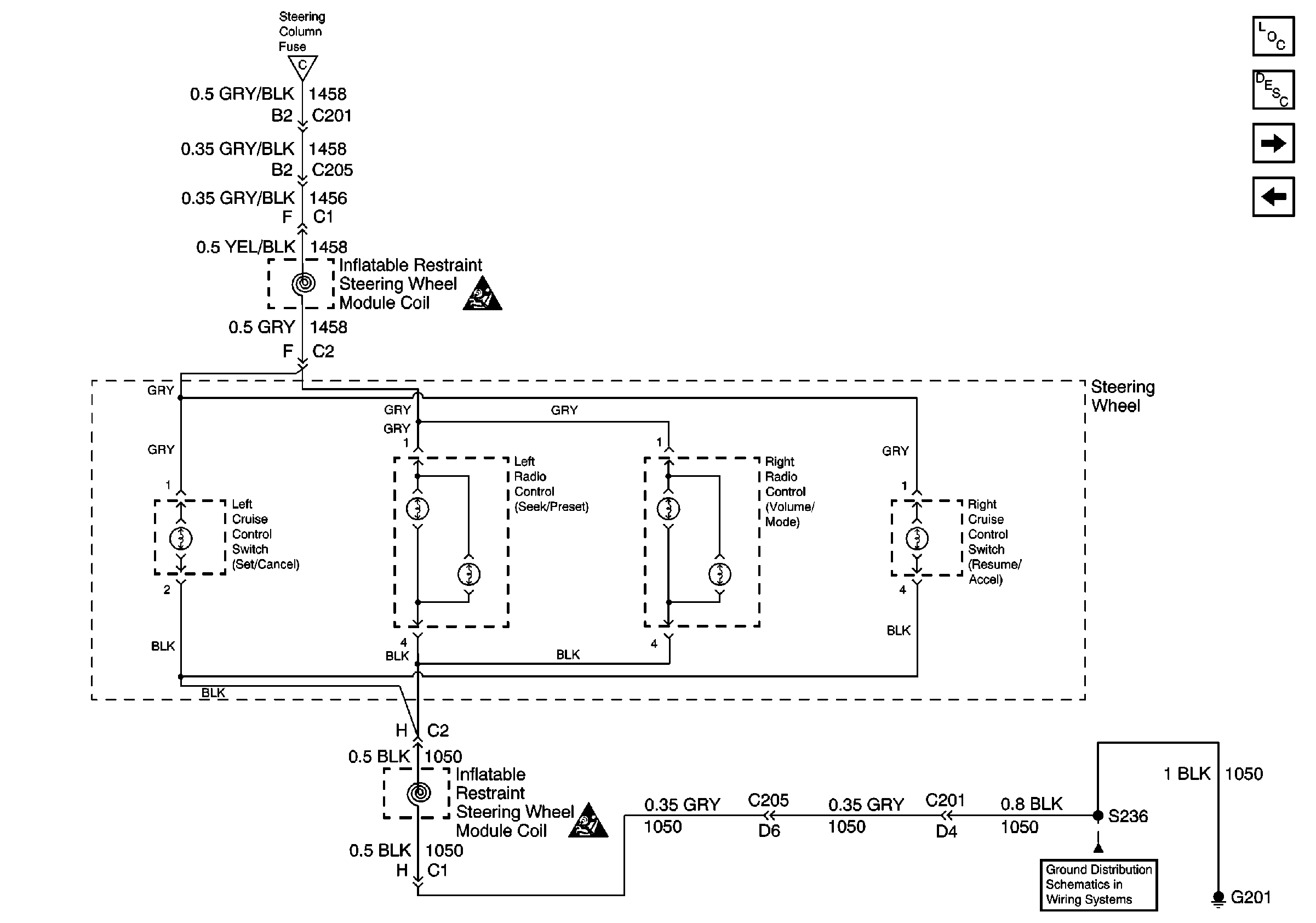
🢒 Steering Wheel Control Switches Lamp
Steering Wheel Control Switches Lamp
Steering Wheel Control Switchs Lamp
Stationary Windows Components
Interior Lights Circuit Description
IP and Console Lamps
BCM, Door Lock, Door Window Switch, HVAC, Radio, and Fog Lamp Switch Lamps
BCM, Door Lock, Door Window Switch, HVAC, Radio, and Fog Lamp Switch Lamps
G201 (1 of 2)
SIR Caution
SIR Caution