GM Service Manual Online
For 1990-2009 cars only

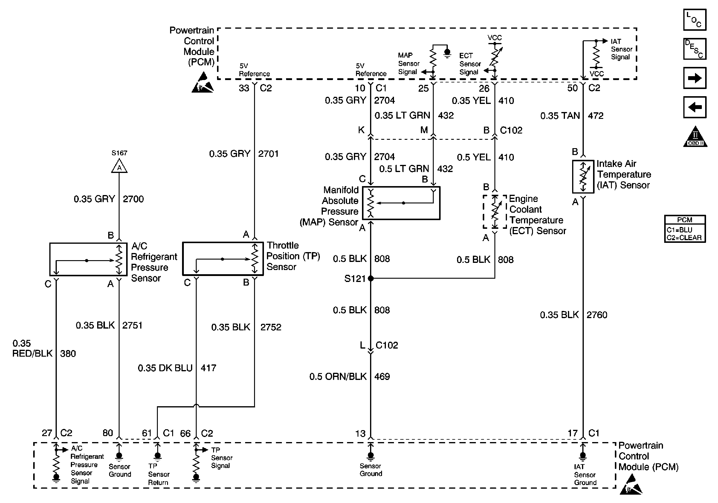
Refer to Engine Controls Schematic

A/C Refrigerant Pressure Sensor, TP, MAP, ECT and IAT Sensor


Object Number: 588217  Size: FS
Handling ESD Sensitive Parts Notice
Fuel Tank
Handling ESD Sensitive Parts Notice
Engine Controls Components
Powertrain Control Module Description
HO2S #1 and HO2S #2
Fuel Injectors
OBD II Symbol Description Notice
.

Circuit Description

The manifold absolute pressure (MAP) sensor responds to changes in intake manifold pressure (vacuum). The MAP sensor signal voltage to the PCM varies from below 2 volts at idle (high vacuum) to above 4.0 volts with the key ON, engine not running or at wide-open throttle (low vacuum). The MAP sensor is used to determine manifold pressure changes while the EGR flow test diagnostic is being run, refer to DTC P0401 Exhaust Gas Recirculation (EGR) Flow Insufficient . Also to update the barometric pressure reading (BARO), as an enabling factor for other diagnostics. The PCM monitors the MAP signals for voltages outside the normal range of the MAP sensor. If the PCM detects a MAP signal voltage that is intermittently low, DTC P1107 will set.

Conditions for Running the DTC

    •  No TP sensor DTCs are present.
    •  System voltage is more than 9.0 volts.
    •  Throttle angle is steady above 0 percent if engine speed is less than 1000 RPM.
    •  Throttle angle is steady above 10 percent if engine speed is greater than 1000 RPM.

Conditions for Setting the DTC

The MAP sensor intermittently indicates a voltage below 0.1 volt.

Action Taken When the DTC Sets

The PCM stores conditions which were present when the DTC set as Failure Records only. This information will not be stored as Freeze Frame Records.

Conditions for Clearing the MIL/DTC

    • The DTC becomes history when the conditions for setting the DTC are no longer present.
    • The history DTC clears after 40 malfunction free warm-up cycles.
    • The PCM receives a clear code command from the scan tool.

Diagnostic Aids

Inspect for the following conditions:

Many situations may lead to an intermittent condition. Perform each inspection or test as directed.

Important: :  Remove any debris from the connector surfaces before servicing a component. Inspect the connector gaskets when diagnosing or replacing a component. Ensure that the gaskets are installed correctly. The gaskets prevent contaminate intrusion.

    • Loose terminal connection
       -  Use a corresponding mating terminal to test for proper tension. Refer to Testing for Intermittent Conditions and Poor Connections , and to Connector Repairs in Wiring Systems for diagnosis and repair.
       -  Inspect the harness connectors for backed out terminals, improper mating, broken locks, improperly formed or damaged terminals, and faulty terminal to wire connection. Refer to Testing for Intermittent Conditions and Poor Connections , and to Connector Repairs in Wiring Systems for diagnosis and repair.
    • Damaged harness--Inspect the wiring harness for damage. If the harness inspection does not reveal a problem, observe the display on the scan tool while moving connectors and wiring harnesses related to the sensor. A change in the scan tool display may indicate the location of the fault. Refer to Wiring Repairs in Wiring Systems for diagnosis and repair.
    •  Inspect the powertrain control module (PCM) and the engine grounds for clean and secure connections. Refer to Wiring Repairs in Wiring Systems for diagnosis and repair.

If the condition is determined to be intermittent, reviewing the Snapshot or Freeze Frame/Failure Records may be useful in determining when the DTC or condition was identified.

DTC P1107 - MAP Sensor Circuit Intermittent Low Voltage

Step

Action

Value(s)

Yes

No

1

Did you perform the Powertrain On-Board Diagnostic (OBD) System Check?

--

Go to Step 2

Go to Powertrain On Board Diagnostic (OBD) System Check

2

Is DTC P0107 also set?

--

Go to DTC P0107 Manifold Absolute Pressure (MAP) Sensor Circuit Low Voltage

Go to Step 3

3

Is DTC P1122 also set?

--

Go to Step 7

Go to Step 4

4

Inspect for poor connections at the harness connector of the MAP sensor. Refer to Testing for Intermittent Conditions and Poor Connections and Connector Repairs in Wiring Systems.

Did you find and correct the condition?

--

Go to Step 9

Go to Step 5

5

Inspect the 5 volt reference A circuit of the MAP sensor for a poor connection at the PCM. Refer to Testing for Intermittent Conditions and Poor Connections and Connector Repairs in Wiring Systems.

Did you find and correct the condition?

--

Go to Step 9

Go to Step 6

6

Inspect the signal circuit of the MAP sensor for a poor connection at the PCM. Refer to Testing for Intermittent Conditions and Poor Connections and Connector Repairs in Wiring Systems.

Did you find and correct the condition?

--

Go to Step 9

Go to Step 7

7

Test the 5 volt reference A circuit of the MAP sensor for an intermittent open or short to ground. Refer to Circuit Testing and Wiring Repairs in Wiring Systems.

Did you find and correct the condition?

--

Go to Step 9

Go to Step 8

8

Test the Signal circuit of the MAP sensor for an intermittent open or short to ground. Refer to Circuit Testing and Wiring Repairs in Wiring Systems.

Did you find and correct the condition?

--

Go to Step 9

Go to Diagnostic Aids

9

  1. Use the scan tool in order to clear the DTCs.
  2. Operate the vehicle within the Conditions for Running the DTC as specified in the supporting text.

Does the DTC reset?

--

Go to Step 2

System OK