GM Service Manual Online
For 1990-2009 cars only
Makes
🢒
Pontiac
🢒
2001
🢒
Grand Prix
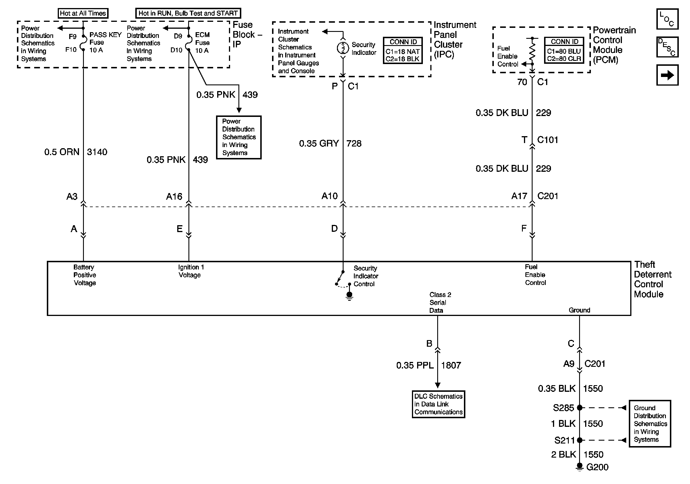
🢒 Theft Deterrent Control Module
Theft Deterrent Control Module
Theft Deterrent Control Module
Master Electrical Component List
Body Control Module
Indicators
HEADLAMPS, HVAC HI, PWR MIR, HAZARD, RAP, PASS-Key® Fuses and HEADLAMP Circuit Breaker
IP-IGN, CRUISE, ECM Fuses
IP-IGN, CRUISE, ECM Fuses
Data Link Connector (DLC) Schematics
G200, S211, S285