GM Service Manual Online
For 1990-2009 cars only
Makes
🢒
Pontiac
🢒
2003
🢒
Grand Prix
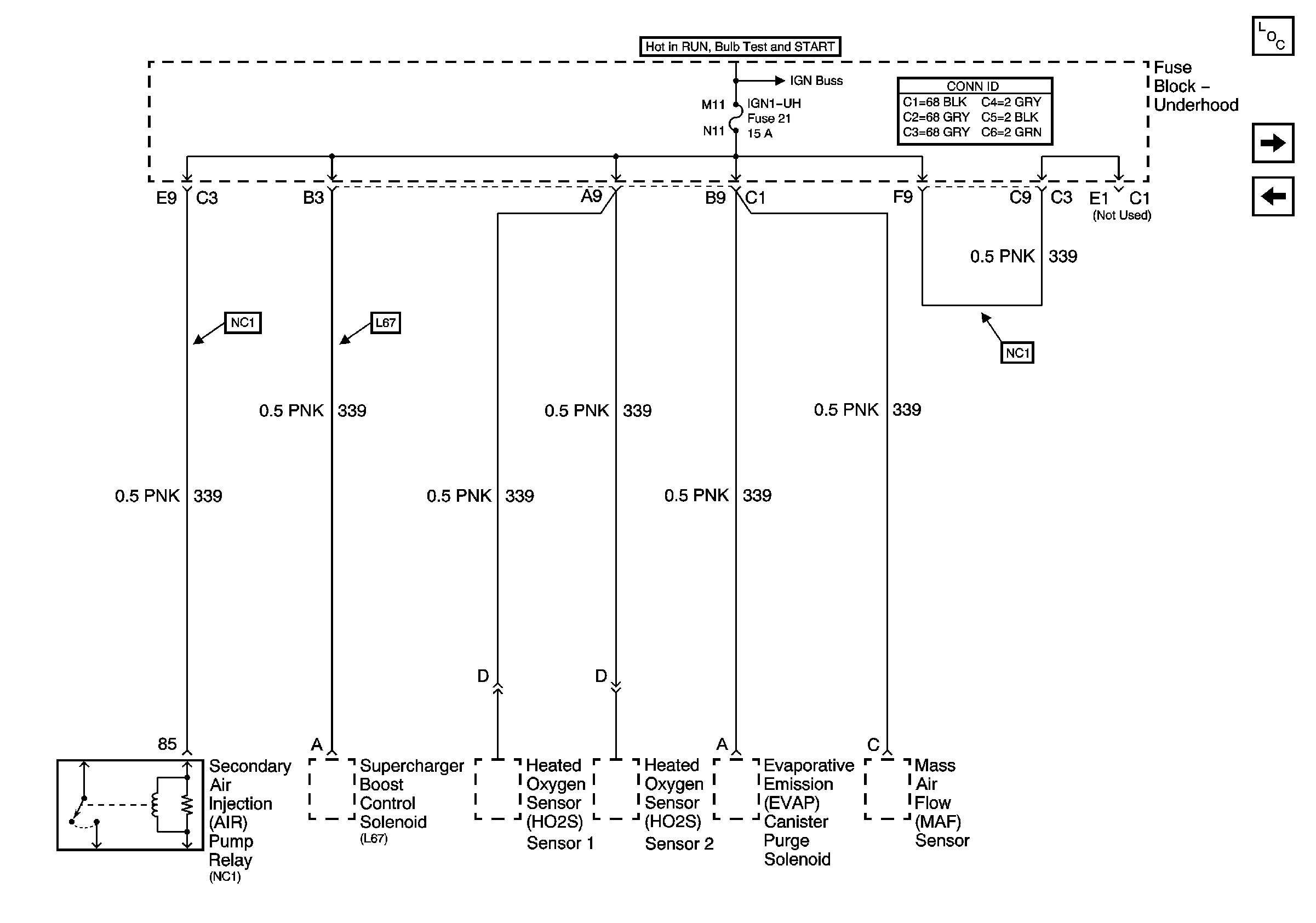
🢒 IGN 1-UH Fuse
IGN 1-UH Fuse
IGN 1-UH Fuse
BATT MAIN 1, 2 IGN MAIN 1, 2 HEADLAMPS, PARK LP, HVAC/RKE BATT, AIR, ECM SENSE, ALT SENSE, B/U LAMP, COOL FAN 1, 2 FUEL PUMP, FOG LP, HORN, INJ, IGN1-UH, ELEK IGN, TCC, A/C CLU/ABS IGN Fuses
Master Electrical Component List
TCC, ELEK IGN, and A/C CLU/ABS IGN Fuses
INJ Fuse (RPO L36, L67)