GM Service Manual Online
For 1990-2009 cars only
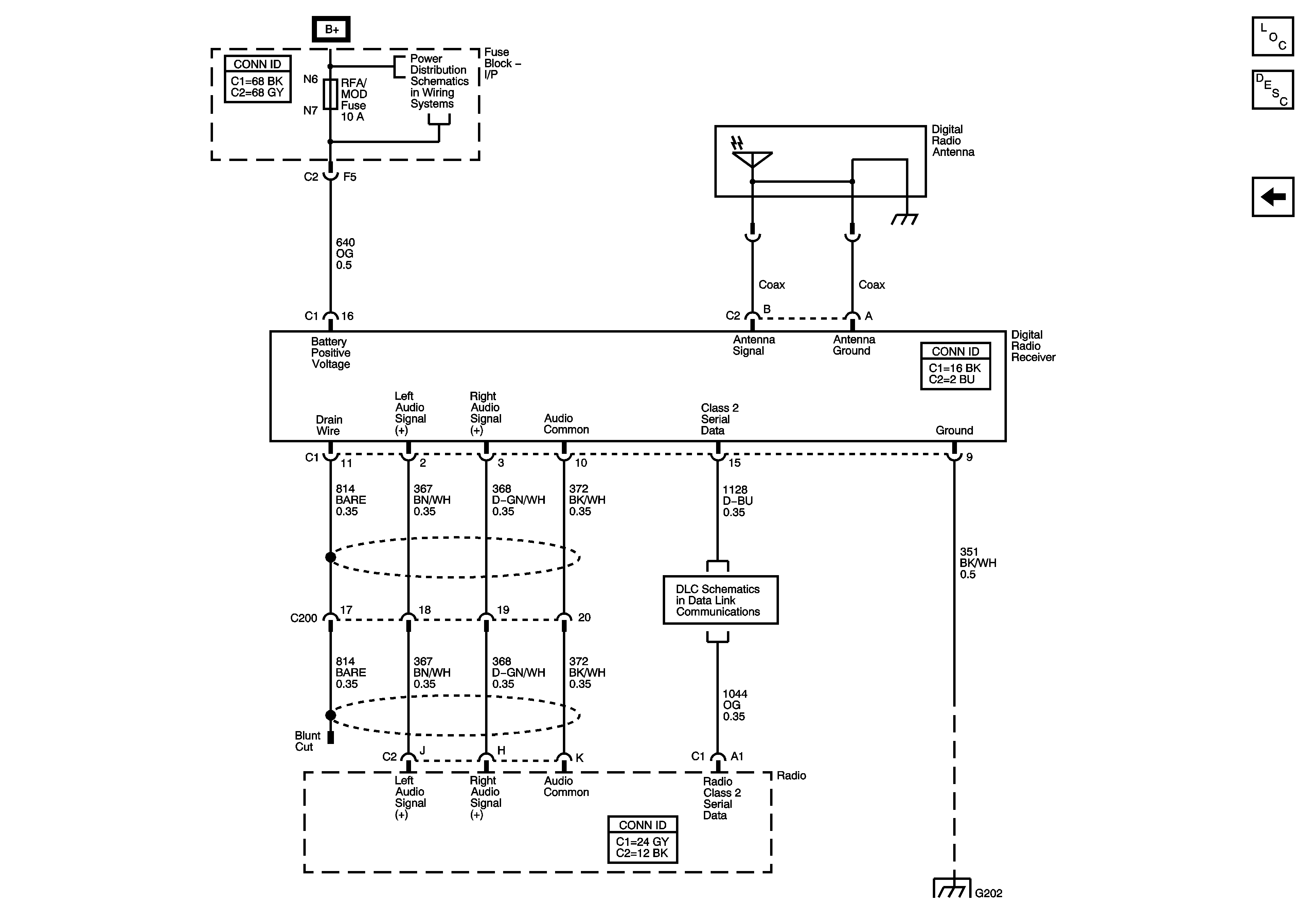
Figure 1:

Power, Ground and References


Object Number: 1206540  Size: FS
Master Electrical Component List
Radio/Audio System Description and Operation
Radio to Speakers - Base
BATT MAIN 1, PK LAMPS, DISPLAYS, CHMSL/BKUP, INT LIGHT, RFA/MOD, RADIO/AMP, ONSTAR/ALDL, HVAC, CANISTER Fuses, and PK LP Relay
BATT MAIN 1, PK LAMPS, DISPLAYS, CHMSL/BKUP, INT LIGHT, RFA/MOD, RADIO/AMP, ONSTAR/ALDL, HVAC, CANISTER Fuses, and PK LP Relay
Data Link Connector (DLC) Schematics
Steering Wheel Controls Schematics
Onstar Schematics
Entertainment Schematic Icons
G202
G202
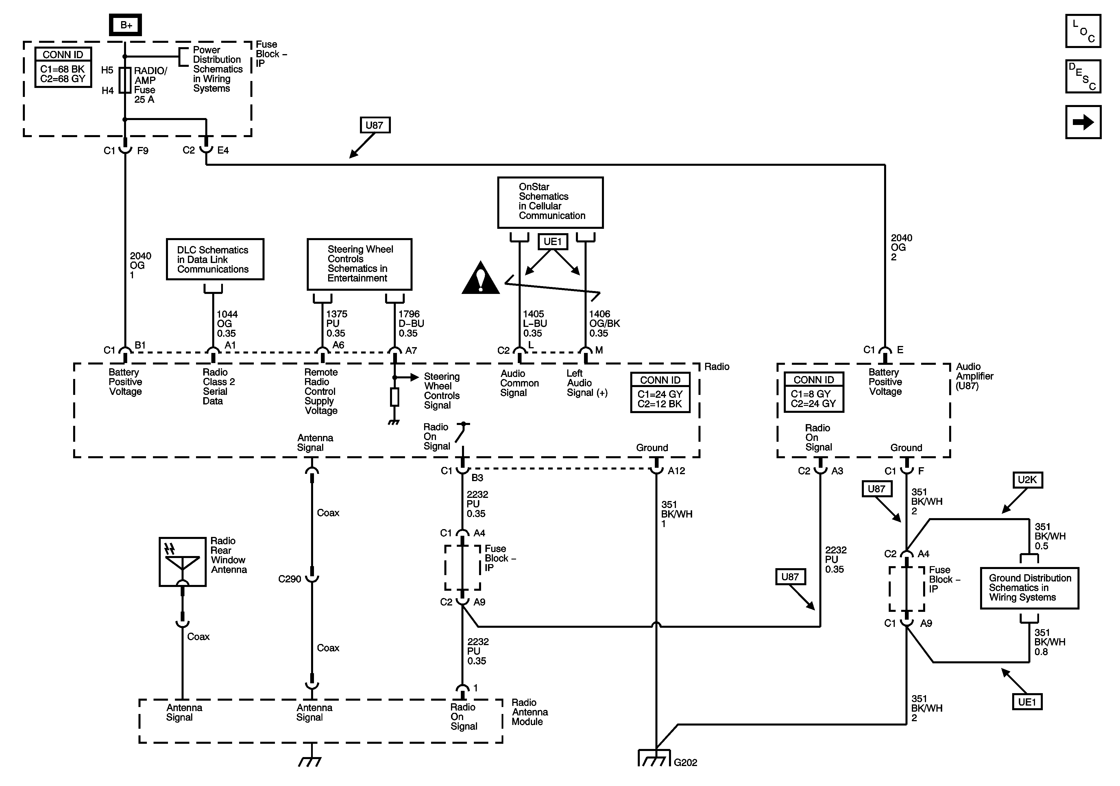
Figure 2:

Radio to Speakers (UW6)


Object Number: 1206542  Size: FS
Master Electrical Component List
Radio/Audio System Description and Operation
Radio to Amplifier (U87)
Power, Ground and References
Entertainment Schematic Icons
Entertainment Schematic Icons
Entertainment Schematic Icons
Entertainment Schematic Icons
Figure 3:

Audio Signal Communication (U87)


Object Number: 1206544  Size: FS
Master Electrical Component List
Radio/Audio System Description and Operation
Amplifier to Speakers - Front (U87)
Radio to Speakers - Base
Entertainment Schematic Icons
Entertainment Schematic Icons
Entertainment Schematic Icons
Entertainment Schematic Icons
Entertainment Schematic Icons
Entertainment Schematic Icons
Entertainment Schematic Icons
Entertainment Schematic Icons
Figure 4:

Speakers -- Front (U87)


Object Number: 1206545  Size: FS
Master Electrical Component List
Radio/Audio System Description and Operation
Amplifier to Speakers - Rear (U87)
Radio to Amplifier (U87)
Entertainment Schematic Icons
Entertainment Schematic Icons
Entertainment Schematic Icons
Entertainment Schematic Icons
Figure 5:

Speakers -- Rear (U87)


Object Number: 1206547  Size: FS
Master Electrical Component List
Radio/Audio System Description and Operation
Satellite Radio
Amplifier to Speakers - Front (U87)
Figure 6:

Satellite Radio (U2K)


Object Number: 1206551  Size: FS
Master Electrical Component List
Radio/Audio System Description and Operation
Amplifier to Speakers - Rear (U87)
BATT MAIN 1, PK LAMPS, DISPLAYS, CHMSL/BKUP, INT LIGHT, RFA/MOD, RADIO/AMP, ONSTAR/ALDL, HVAC, CANISTER Fuses, and PK LP Relay
BATT MAIN 1, PK LAMPS, DISPLAYS, CHMSL/BKUP, INT LIGHT, RFA/MOD, RADIO/AMP, ONSTAR/ALDL, HVAC, CANISTER Fuses, and PK LP Relay
Data Link Connector (DLC) Schematics
G202