GM Service Manual Online
For 1990-2009 cars only

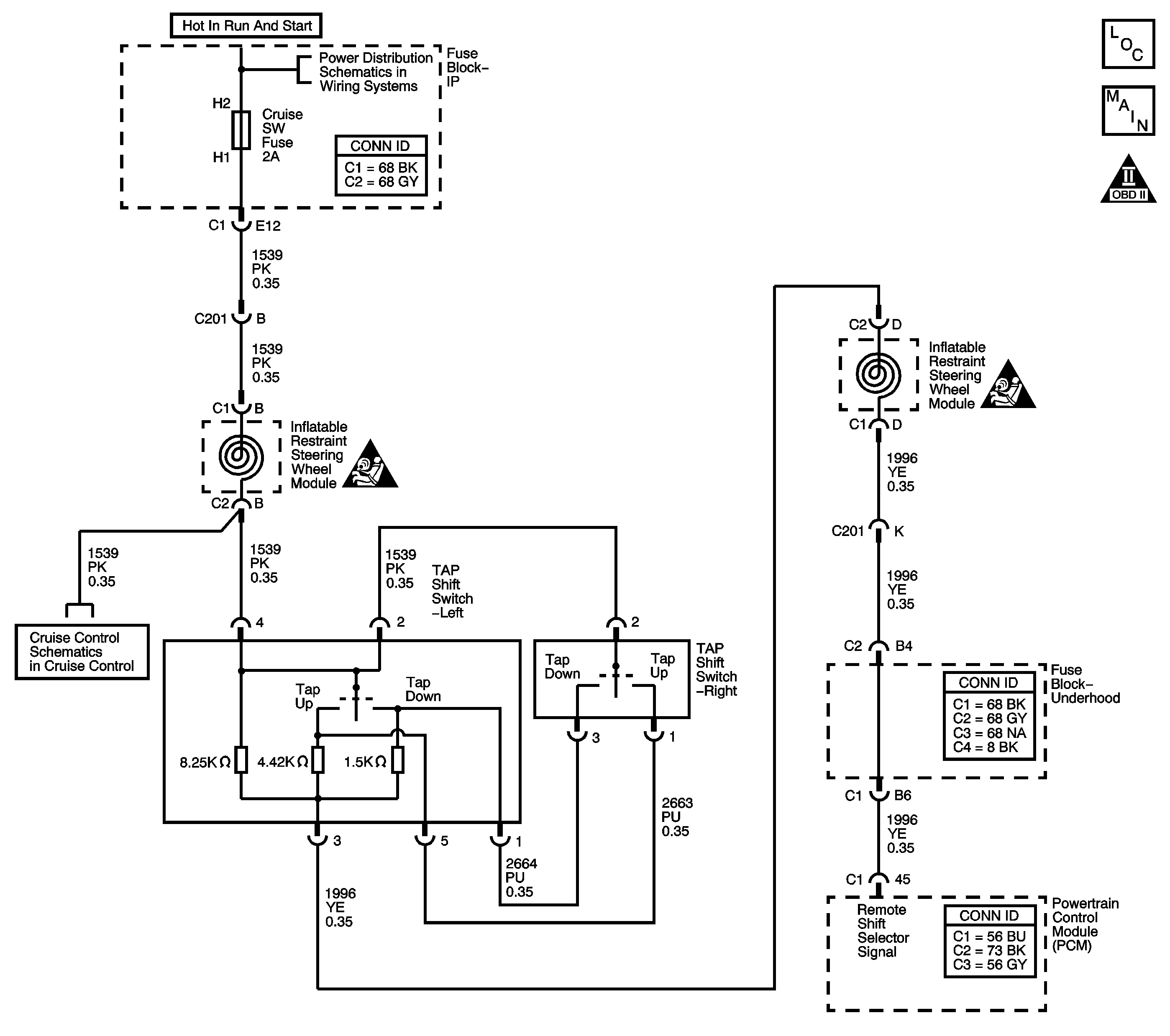
Object Number: 1214721  Size: LF
Master Electrical Component List
Automatic Transmission Controls Schematics
OBD II Symbol Description Notice

Circuit Description

The TAP Shift system allows the driver to manually shift gears by using the TAP Shift switches located on the steering wheel. Pushing either TAP Shift switch will command an upshift and pulling the switch will command a downshift. The TAP Shift system is activated when the gear selector is in the manual, M, position and is deactivated in all other positions.

If the PCM detects a downshift or an up and downshift request for an extended period of time, then DTC P0816 sets. DTC P0816 is a type C DTC.

Conditions for Running the DTC

    • No IMS DTC P1819, P1820, P1822, P1823, P1825, or P1826.
    • The engine speed is greater than 500 RPM for 5 seconds and not in fuel shut off.
    • The time since last gear selector range change is greater than 6 seconds.

Conditions for Setting the DTC

The PCM detects a downshift or up and downshift request for 1 second in park and then for 5 minutes in D4 since startup.

Action Taken When the DTC Sets

    • The PCM does not illuminate the malfunction indicator lamp (MIL).
    • The PCM disables TAP Shift operation.
    • The PCM assumes D4 for shifting.
    • The PCM records the operating conditions when the Conditions for Setting the DTC are met. The PCM stores this information as Failure Records.
    • The PCM stores DTC P0816 in PCM history.

Conditions for Clearing the DTC

    • A scan tool can clear the DTC.
    • The PCM clears the DTC from PCM history if the vehicle completes 40 warm-up cycles without a non-emission related diagnostic fault occurring.
    • The PCM cancels the DTC default actions when the fault no longer exists and the DTC passes.

Step

Action

Value(s)

Yes

No

1

Did you perform the Diagnostic System Check - Engine Controls?

--

Go to Step 2

Go to Diagnostic System Check - Engine Controls in Engine Controls - 3.8L

2

  1. Install a scan tool.
  2. Turn ON the ignition, with the engine OFF.
  3. Important: Before clearing the DTC, use the scan tool in order to record the Failure Records. Using the Clear DTC Information function erases the Failure Records from the PCM.

  4. Record the DTC Failure Records.
  5. Clear the DTC.
  6. Select Driver Shift Request on the scan tool.

Does the scan tool Driver Shift Request parameter display None?

--

Go to Intermittent Conditions in Engine Controls - 3.8L

Go to Step 3

3

Disconnect the Right TAP Shift Switch connector.

Does the Driver Shift Request Status change to None?

--

Go to Step 6

Go to Step 4

4

  1. Using the J 35616 GM terminal test kit, connect a DMM between terminals 4 and 3 of the Left TAP Shift Switch.
  2. Verify that the resistance is within the specified range for each of the TAP Shift Switch positions.

Did you find a condition?

8.11-8.39K ohms Static

2.83-2.93K ohms Upshift

1.25-1.29K ohms Downshift

Go to Step 7

Go to Step 5

5

Caution: When performing service on or near the SIR components or the SIR wiring, the SIR system must be disabled. Refer to SIR Disabling and Enabling . Failure to observe the correct procedure could cause deployment of the SIR components, personal injury, or unnecessary SIR system repairs.

Test the downshift request circuit for a short to voltage condition between the left and right TAP Shift Switches.

Refer to Testing for a Short to Voltage and Wiring Repairs in Wiring Systems.

Did you find and correct a condition?

--

Go to Step 9

Go to Step 8

6

Replace the Right TAP Shift Switch.

Refer to Automatic Transmission Manual Shift Auxiliary Position Switch Replacement .

Did you complete the replacement?

--

Go to Step 9

--

7

Replace the Left TAP Shift Switch.

Refer to Automatic Transmission Manual Shift Auxiliary Position Switch Replacement .

Did you complete the replacement?

--

Go to Step 9

--

8

Replace the PCM.

Refer to Powertrain Control Module Replacement in Engine Controls - 3.8L.

Did you complete the replacement?

--

Go to Step 9

--

9

Perform the following procedure in order to verify the repair:

  1. Select DTC.
  2. Select Clear DTC Information.
  3. Operate the vehicle under the following conditions:
  4. • Turn ON the ignition with the engine OFF.
    • Observe Driver Shift Request on the scan tool.
    • Ensure the Driver Shift Request is not downshift or up and downshift for at least 1 second.
  5. Select Specific DTC.
  6. Enter DTC P0816.

Has the test run and passed?

--

Go to Step 10

Go to Step 2

10

With a scan tool, observe the stored information, capture info and DTC info.

Does the scan tool display any DTCs that you have not diagnosed?

--

Go to Diagnostic Trouble Code (DTC) List in Engine Controls - 3.8L

System OK