GM Service Manual Online
For 1990-2009 cars only

Removal Procedure

Notice: Handle the electronic throttle control components carefully. Use cleanliness in order to prevent damage. Do not drop the electronic throttle control components. Do not roughly handle the electronic throttle control components. Do not immerse the electronic throttle control components in cleaning solvents of any type.

Important: 

   • DO NOT for any reason, insert a screwdriver or other small hand tool into the throttle body to hold open the throttle plate as a wedge, as the inside of the throttle body could be damaged.
   • An 8 digit part identification number is stamped on the throttle body casting. Refer to this number if servicing, or part replacement is required.


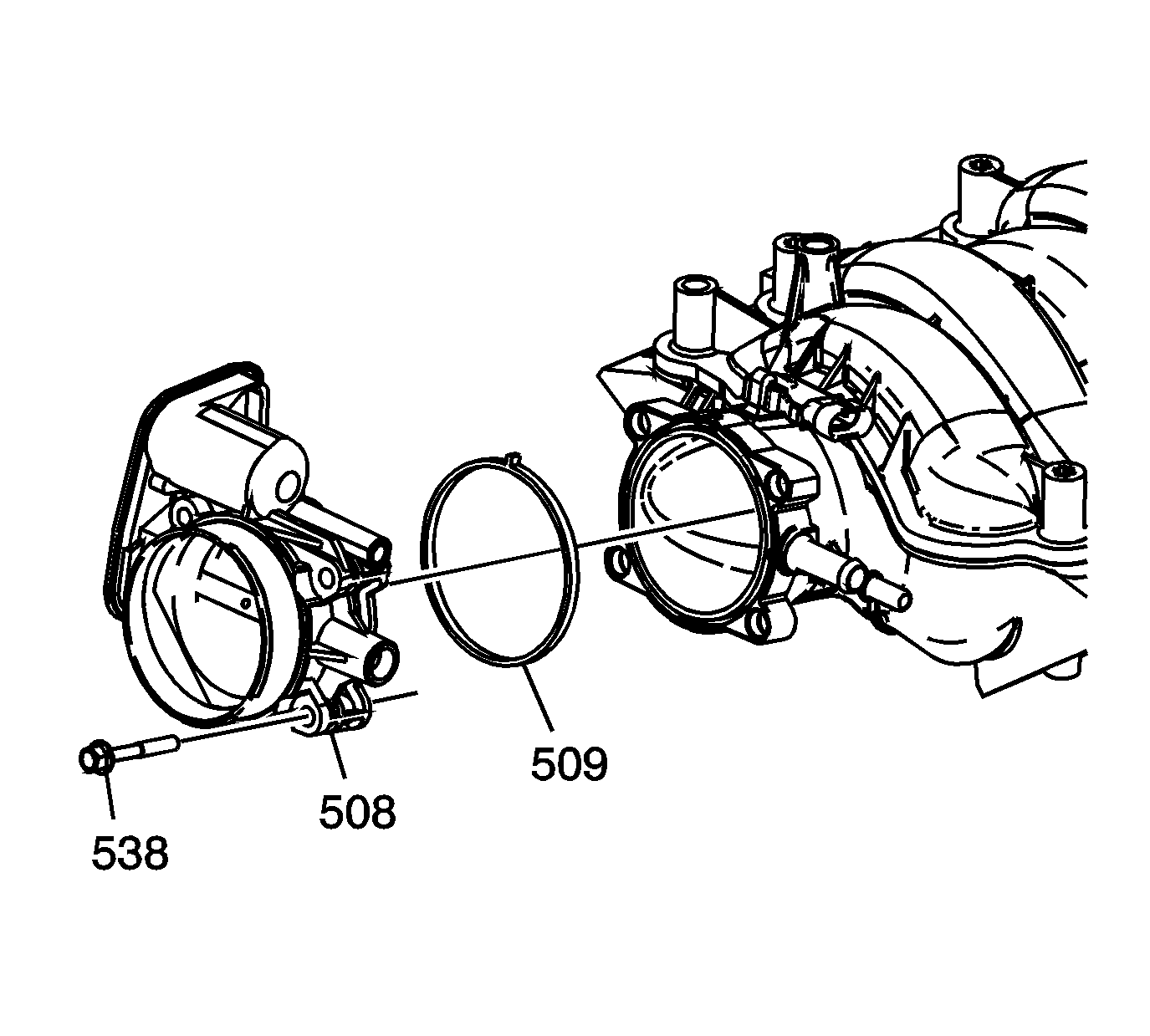
    Object Number: 1551867  Size: SH
  1. Remove the engine sight shield. Refer to Upper Intake Manifold Sight Shield Replacement .
  2. Remove the air cleaner outlet duct. Refer to Air Cleaner Resonator Outlet Duct Replacement .
  3. Disconnect the throttle actuator control motor electrical connector (3).

  4. Object Number: 1655024  Size: SH
  5. Disconnect the evaporative emission (EVAP) canister purge tube from the throttle body. Refer to Plastic Collar Quick Connect Fitting Service .

  6. Object Number: 1411898  Size: SH
  7. Remove the throttle body bolts (538).
  8. Remove the throttle body (508).
  9. Remove and discard the throttle body gasket (509).

Installation Procedure

Important: DO NOT reuse the throttle body gasket. Install a NEW gasket during assembly.


    Object Number: 1411898  Size: SH
  1. Install a NEW throttle body gasket (509). Align the locating tab of the gasket with the notch in the manifold.
  2. Position the throttle body (508) to the intake manifold.
  3. Notice: Refer to Fastener Notice in the Preface section.

  4. Install the throttle body bolts (538).
  5. Tighten
    Tighten the bolts to 10 N·m (89 lb in).


    Object Number: 1655024  Size: SH
  6. Connect the EVAP canister purge tube to the throttle body. Refer to Plastic Collar Quick Connect Fitting Service .

  7. Object Number: 1551867  Size: SH

    Important: Verify that the throttle actuator motor harness connector and the connector seal are properly installed and not damaged.

  8. Connect the throttle actuator control motor electrical connector (3).
  9. Install the air cleaner outlet duct. Refer to Air Cleaner Resonator Outlet Duct Replacement .
  10. Install the engine sight shield. Refer to Upper Intake Manifold Sight Shield Replacement .
  11. Connect a scan tool in order to test for proper throttle opening and throttle closing ranges.
  12. Operate the accelerator pedal and monitor the throttle angles. The accelerator pedal should operate freely, without binding, between closed throttle, and wide open throttle (WOT).
  13. Verify that the vehicle meets the following conditions:
  14. • The vehicle is not in a reduced engine power mode.
    • The ignition is ON.
    • The engine is OFF.