GM Service Manual Online
For 1990-2009 cars only

DTC P0816 3.8L


Object Number: 1440601  Size: LF
Master Electrical Component List
Automatic Transmission Controls Schematics L26, L32
OBD II Symbol Description Notice
Control Module References

Circuit Description

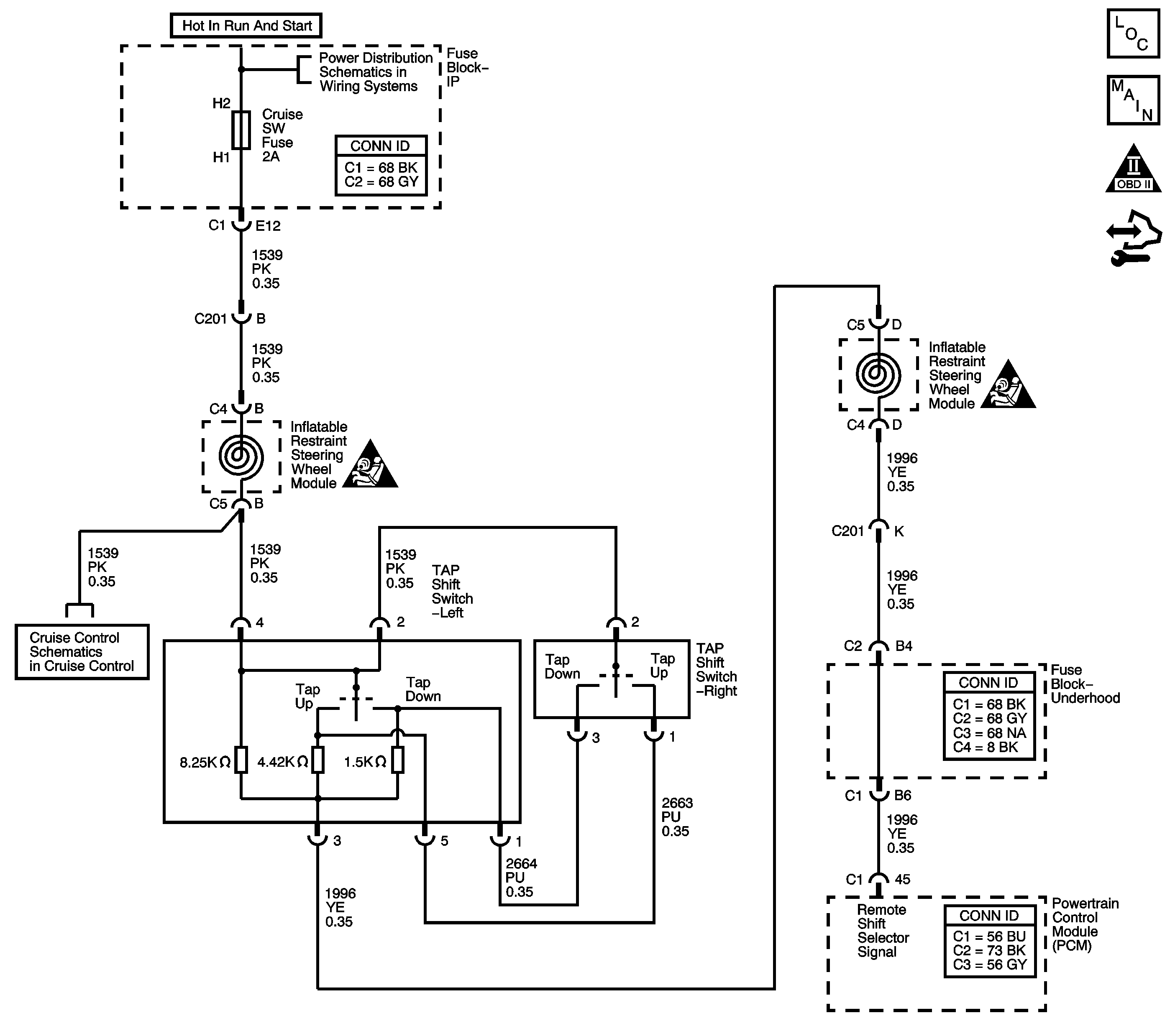
The TAP Shift system allows the driver to manually shift gears by using the TAP Shift switches located on the steering wheel. Pushing either TAP Shift switch will command an upshift and pulling the switch will command a downshift. The TAP Shift system is activated when the gear selector is in the manual, M, position and is deactivated in all other positions.

If the PCM detects a downshift or an up and downshift request for an extended period of time, then DTC P0816 sets. DTC P0816 is a type C DTC.

DTC Descriptor

This diagnostic procedure supports the following DTC:

DTC P0816 Downshift Switch Circuit

Conditions for Running the DTC

    • No TAP shift DTC P0815.
    • No IMS DTC P1819, P1820, P1822, P1823, P1825, or P1826.
    • The time since last gear selector range change is 6 seconds or more.

Conditions for Setting the DTC

The PCM detects a downshift or an up and downshift request for 1 second in PARK or for 5 minutes in D4 since startup.

Action Taken When the DTC Sets

    • The PCM does not illuminate the malfunction indicator lamp (MIL).
    • The PCM disables TAP Shift operation.
    • The PCM assumes D4 for shifting.
    • The PCM records the operating conditions when the Conditions for Setting the DTC are met. The PCM stores this information as Failure Records.
    • The PCM stores DTC P0816 in PCM history.

Conditions for Clearing the DTC

    • A scan tool can clear the DTC.
    • The PCM clears the DTC from PCM history if the vehicle completes 40 warm-up cycles without a non-emission related diagnostic fault occurring.
    • The PCM cancels the DTC default actions when the fault no longer exists and the DTC passes.

Step

Action

Value(s)

Yes

No

1

Did you perform the Diagnostic System Check - Vehicle?

--

Go to Step 2

Go to Diagnostic System Check - Vehicle in Vehicle DTC Information

2

  1. Install a scan tool.
  2. Turn ON the ignition, with the engine OFF.
  3. Important: Before clearing the DTC, use the scan tool in order to record the Failure Records. Using the Clear DTC Information function erases the Failure Records from the PCM.

  4. Record the DTC Failure Records.
  5. Clear the DTC.
  6. Select Driver Shift Request on the scan tool.

Does the scan tool Driver Shift Request parameter display None?

--

Go to Intermittent Conditions in Engine Controls - 3.8L

Go to Step 3

3

Disconnect the Right TAP Shift Switch connector.

Does the Driver Shift Request Status change to None?

--

Go to Step 6

Go to Step 4

4

  1. Using the J 35616 GM terminal test kit, connect a DMM between the ignition 1 voltage circuit and the remote shift selector signal circuits of the Left TAP Shift Switch.
  2. Verify that the resistance is within the specified range for each of the TAP Shift Switch positions.

Did you find a condition?

8.11-8.39K ohms Static

2.83-2.93K ohms Upshift

1.25-1.29K ohms Downshift

Go to Step 7

Go to Step 5

5

Caution: Refer to SIR Caution in the Preface section.

Test the downshift request circuit for a short to voltage condition between the left and right TAP Shift Switches.

Refer to Testing for a Short to Voltage and Wiring Repairs in Wiring Systems.

Did you find and correct a condition?

--

Go to Step 9

Go to Step 8

6

Replace the Right TAP Shift Switch.

Refer to Automatic Transmission Manual Shift Auxiliary Position Switch Replacement .

Did you complete the replacement?

--

Go to Step 9

--

7

Replace the Left TAP Shift Switch.

Refer to Automatic Transmission Manual Shift Auxiliary Position Switch Replacement .

Did you complete the replacement?

--

Go to Step 9

--

8

Replace the PCM.

Refer to Control Module References in Computer/Integrating Systems for replacement, set-up and programming.

Did you complete the replacement?

--

Go to Step 9

--

9

Perform the following procedure in order to verify the repair:

  1. Select DTC.
  2. Select Clear DTC Information.
  3. Operate the vehicle under the following conditions:
  4. • Turn ON the ignition with the engine OFF.
    • Observe Driver Shift Request on the scan tool.
    • Ensure the Driver Shift Request is not downshift or up and downshift for at least 1 second.
  5. Select Specific DTC.
  6. Enter DTC P0816.

Has the test run and passed?

--

Go to Step 10

Go to Step 2

10

With a scan tool, observe the stored information, capture info and DTC info.

Does the scan tool display any DTCs that you have not diagnosed?

--

Go to Diagnostic Trouble Code (DTC) List - Vehicle in Vehicle DTC Information

System OK

DTC P0816 5.3L


Object Number: 1679160  Size: LF
Master Electrical Component List
Automatic Transmission Controls Schematics (L26, L32)
OBD II Symbol Description Notice
Control Module References

Circuit Description

The TAP Shift system allows the driver to manually shift gears by using the TAP Shift switches located on the steering wheel. Pushing either TAP Shift switch will command an upshift and pulling the switch will command a downshift. The TAP Shift system is activated when the gear selector is in the manual, M, position and is deactivated in all other positions.

If the TCM detects a downshift or an up and downshift request for an extended period of time, then DTC P0816 sets. DTC P0816 is a type C DTC.

DTC Descriptor

This diagnostic procedure supports the following DTC:

DTC P0816 Downshift Switch Circuit

Conditions for Running the DTC

    • No TAP shift DTC P0826.
    • The engine speed is greater than 500 RPM for 5 seconds.
    • The time since last gear selector range change is 6 seconds or more.

Conditions for Setting the DTC

The TCM detects a downshift or an up and downshift request for 1 second in PARK and for 10 minutes in D4.

Action Taken When the DTC Sets

    • The TCM does not illuminate the malfunction indicator lamp (MIL).
    • The TCM disables TAP Shift operation.
    • The TCM commands an alternate coast shift pattern where downshifts occur at higher vehicle speeds while coasting.
    • The TCM records the operating conditions when the Conditions for Setting the DTC are met. The TCM stores this information as Failure Records.
    • The TCM stores DTC P0816 in PCM history.

Conditions for Clearing the DTC

    • A scan tool can clear the DTC.
    • The TCM clears the DTC from TCM history if the vehicle completes 40 warm-up cycles without a non-emission related diagnostic fault occurring.
    • The TCM cancels the DTC default actions when the fault no longer exists and the DTC passes.

Step

Action

Value(s)

Yes

No

1

Did you perform the Diagnostic System Check - Vehicle?

--

Go to Step 2

Go to Diagnostic System Check - Vehicle in Vehicle DTC Information

2

  1. Install a scan tool.
  2. Turn ON the ignition, with the engine OFF.
  3. Important: Before clearing the DTC, use the scan tool in order to record the Failure Records. Using the Clear DTC Information function erases the Failure Records from the TCM.

  4. Record the DTC Failure Records.
  5. Clear the DTC.
  6. Select Driver Shift Request on the scan tool.

Does the scan tool Driver Shift Request parameter display None?

--

Go to Intermittent Conditions in Engine Controls - 5.3L

Go to Step 3

3

Disconnect the Right TAP Shift Switch connector.

Does the Driver Shift Request Status change to None?

--

Go to Step 6

Go to Step 4

4

  1. Using the J 35616 GM terminal test kit, connect a DMM between the ignition 1 voltage circuit and the remote shift selector signal circuits of the Left TAP Shift Switch.
  2. Verify that the resistance is within the specified range for each of the TAP Shift Switch positions.

Did you find a condition?

8.11-8.39K ohms Static

2.83-2.93K ohms Upshift

1.25-1.29K ohms Downshift

Go to Step 7

Go to Step 5

5

Caution: Refer to SIR Caution in the Preface section.

Test the downshift request circuit for a short to voltage condition between the left and right TAP Shift Switches. Refer to Testing for a Short to Voltage and Wiring Repairs in Wiring Systems.

Did you find and correct a condition?

--

Go to Step 9

Go to Step 8

6

Replace the Right TAP Shift Switch.

Refer to Automatic Transmission Manual Shift Auxiliary Position Switch Replacement .

Did you complete the replacement?

--

Go to Step 9

--

7

Replace the Left TAP Shift Switch.

Refer to Automatic Transmission Manual Shift Auxiliary Position Switch Replacement .

Did you complete the replacement?

--

Go to Step 9

--

8

Replace the TCM.

Refer to Control Module References in Computer/Integrating Systems for replacement, setup and programming.

Did you complete the replacement?

--

Go to Step 9

--

9

Perform the following procedure in order to verify the repair:

  1. Select DTC.
  2. Select Clear DTC Information.
  3. Operate the vehicle under the following conditions:
  4. • Turn ON the ignition with the engine OFF.
    • Observe Driver Shift Request on the scan tool.
    • Ensure the Driver Shift Request is not downshift or up and downshift for at least 10 seconds.
  5. Select Specific DTC.
  6. Enter DTC P0816.

Has the test run and passed?

--

Go to Step 10

Go to Step 2

10

With a scan tool, observe the stored information, capture info and DTC info.

Does the scan tool display any DTCs that you have not diagnosed?

--

Go to Diagnostic Trouble Code (DTC) List - Vehicle in Vehicle DTC Information

System OK