GM Service Manual Online
For 1990-2009 cars only
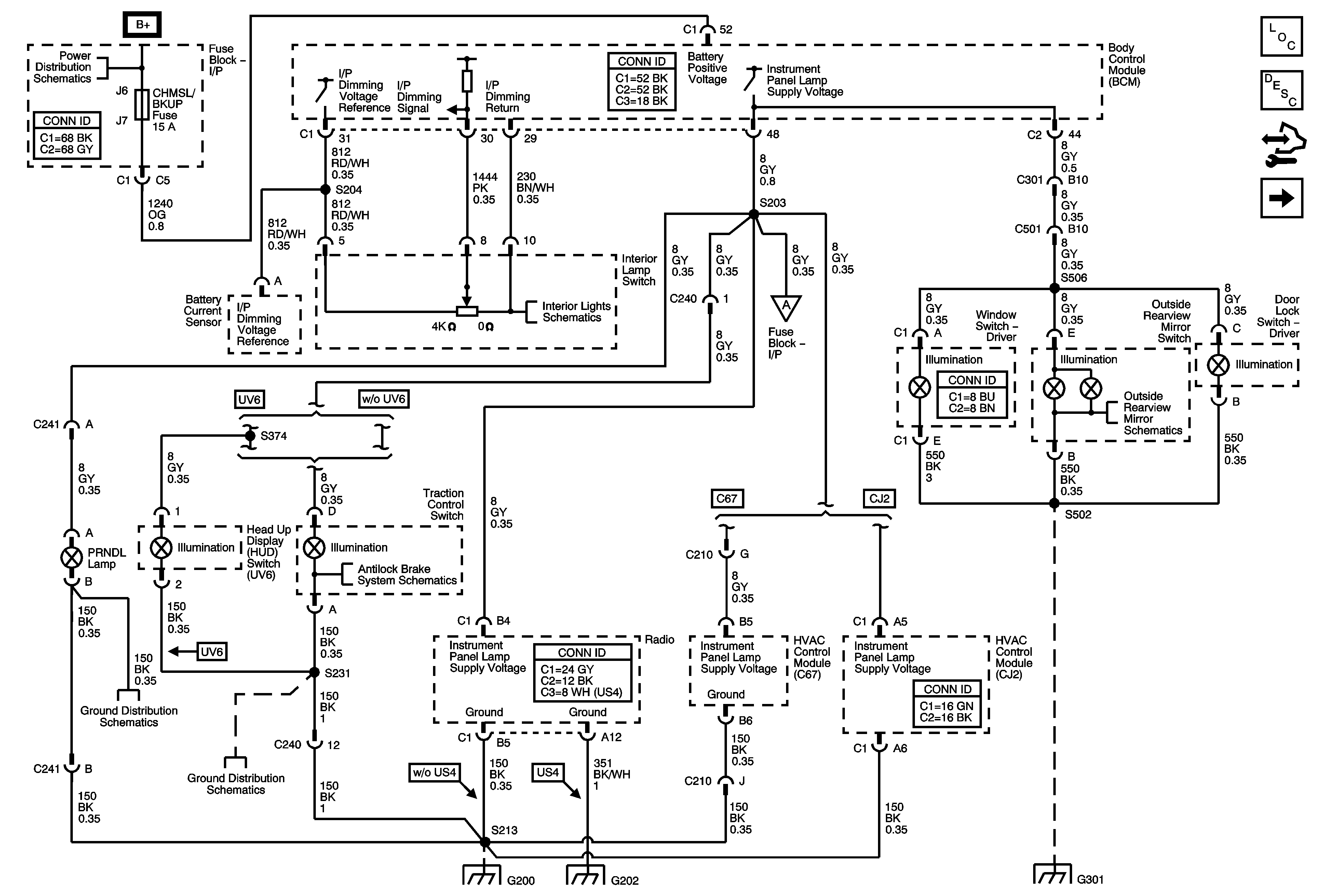
Figure 1:

Interior Lamp Switch, I/P, and Driver Door Lighting


Object Number: 1798462  Size: FS
Master Electrical Component List
Control Module References
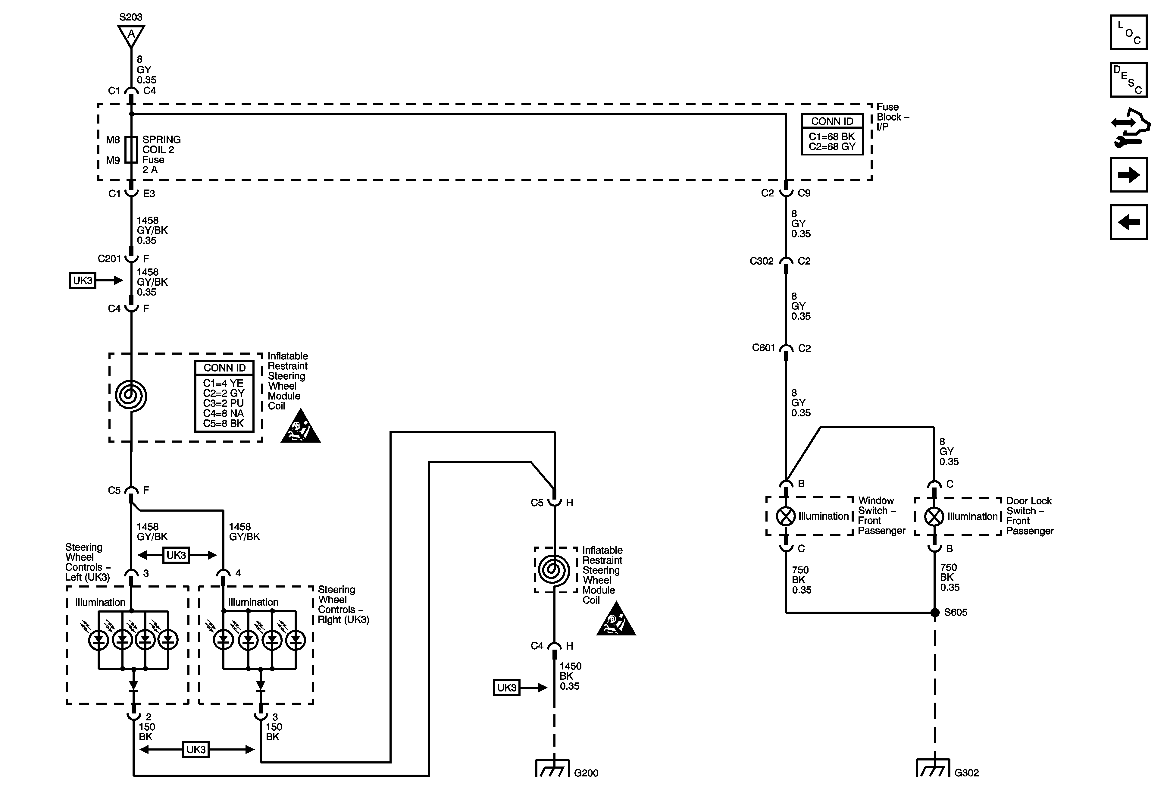
Figure 2:

Steering Wheel and Front Passenger Door Lighting


Object Number: 1798465  Size: FS
Master Electrical Component List
Control Module References
Figure 3:

Class 2 Dimming


Object Number: 1798493  Size: FS
Master Electrical Component List
Control Module References