Coolant Pump Manifold Replacement LS4
Removal Procedure
- Drain the cooling system. Refer to
Cooling System Draining and Filling .
- Loosen the water pump bolts (318).
- Remove the drive belt. Refer to
Drive Belt Replacement - Accessory .
- Remove fluid from the power steering pump reservoir.
- Remove the power steering pump pulley. Refer to
Power Steering Pump Pulley Replacement .
- Disconnect the power steering hoses and pipes from the power steering pump and reservoir. Refer to
Power Steering Cooler Pipe/Hose Replacement and
Power Steering Pressure Pipe/Hose Replacement .
- Remove the bolt that retains a clip that retains the pressure pipe to the front of the engine.
- Remove the water pump bolts (318).
- Remove the water pump (300) and gasket (314). Discard the gasket.
- Remove the camshaft position sensor. Refer to
Camshaft Position Sensor Replacement .
- Unclip the wiring harness from the front of the engine.
- Disconnect the engine coolant air bleed pipe hoses and clamps. Refer to
Engine Coolant Air Bleed Hose Replacement .
- Remove the three coolant pump manifold to cylinder head bolts.
- Disconnect the heater hoses at the coolant pump manifold. Refer to
Heater Pipes Replacement .
- Disconnect the radiator hoses from the coolant pump manifold. Refer to
Radiator Inlet Hose Replacement and
Radiator Outlet Hose Replacement .
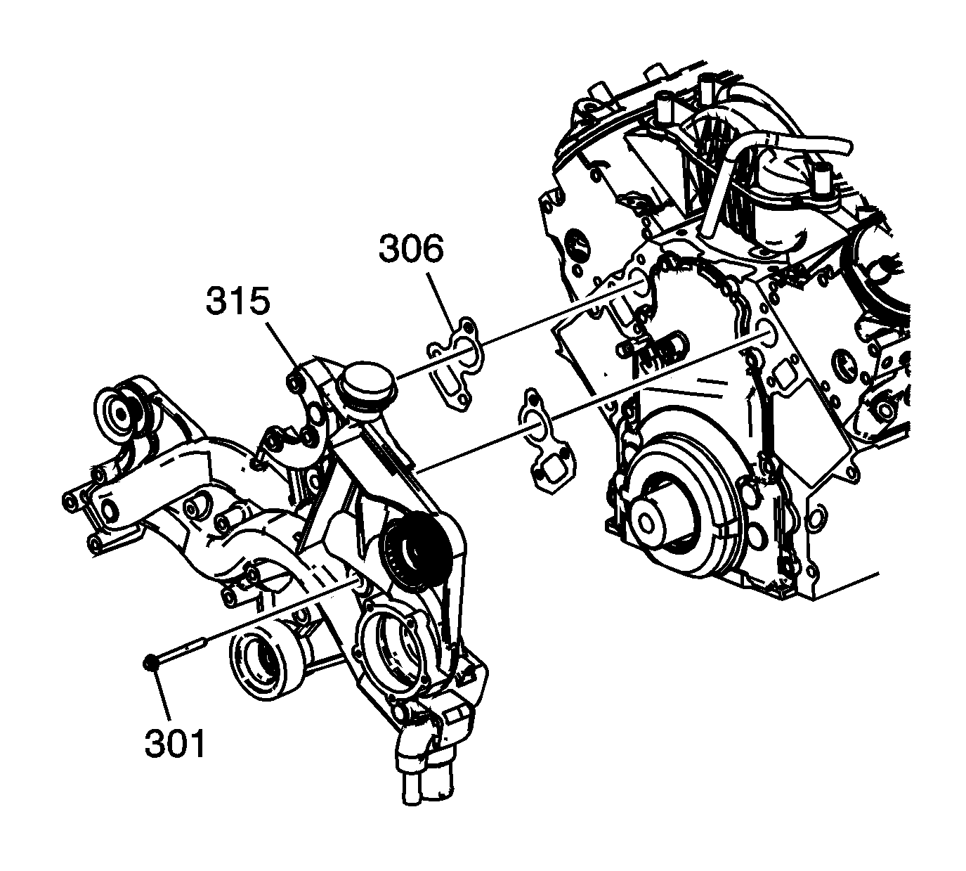
- Remove the coolant pump manifold bolts (301).
- Remove the coolant pump manifold (315) and gaskets (306). Discard the gaskets.
- Clean and inspect the water pump manifold mounting surfaces.
- Remove the thermostat housing bolts (302), if necessary.
- Remove the thermostat housing (303) and O-ring seal (304), if necessary.
- Remove the thermostat (305), if necessary.
- Remove the power steering pump and reservoir from the coolant pump manifold.
- Remove the drive belt idler pulleys from the coolant pump manifold.
Installation Procedure
Notice: DO NOT use cooling system seal tabs, or similar compounds, unless otherwise
instructed. The use of cooling system seal tabs, or similar compounds, may
restrict coolant flow through the passages of the cooling system or the engine
components. Restricted coolant flow may cause engine overheating and/or damage
to the cooling system or the engine components/assembly.
Important: All gasket surfaces are to be free of oil and other foreign material during assembly.
- Install the drive belt idler pulleys to the coolant pump manifold. Refer to
Drive Belt Idler Pulley Replacement .
- Install the power steering pump and reservoir to the coolant pump manifold. Refer to
Power Steering Pump Replacement and
Remote Power Steering Fluid Reservoir Replacement .
- Install the thermostat (305), if necessary.
- Install the thermostat housing (303) and O-ring seal (304), if necessary.
Notice: Refer to Fastener Notice in the Preface section.
- Install the thermostat housing bolts (302), if necessary.
Tighten
Tighten the bolts to 15 N·m (11 lb ft).
- Install the water pump manifold (315) and NEW gaskets (306).
Tighten
- Tighten the M10 bolts to 60 N·m (44 lb ft).
- Tighten the M8 bolts to 30 N·m (22 lb ft).
- Install the water pump manifold bolts (301).
- Install the camshaft position sensor. Refer to
Camshaft Position Sensor Replacement .
- Install the cylinder head to coolant pump manifold bolts.
- Connect the engine coolant air bleed pipe hose and clamp.
- Install the water pump (300) and a NEW gasket (314).
- Install the water pump bolts (318) until sung.
- Connect the power steering pipes and hoses to the pump and reservoir. Refer to
Power Steering Cooler Pipe/Hose Replacement and
Power Steering Pressure Pipe/Hose Replacement .
- Install the power steering pump pulley. Refer to
Power Steering Pump Pulley Replacement .
- Install the bolt that retains the power steering pipe to the front of the engine.
- Install the wiring harness to the clips on the front of the engine.
- Install the drive belt. Refer to
Drive Belt Replacement - Accessory .
- Tighten the water pump bolts (318).
Tighten
Tighten the bolts to 10 N·m (89 lb in).
- Connect the heater hoses to the coolant pump manifold. Refer to
Heater Pipes Replacement .
- Connect the radiator hoses to the coolant pump manifold. Refer to
Radiator Inlet Hose Replacement and
Radiator Outlet Hose Replacement .
- Fill and bleed the power steering system. Refer to
Checking and Adding Power Steering Fluid and
Power Steering System Bleeding .
- Fill the cooling system. Refer to
Cooling System Draining and Filling .