GM Service Manual Online
For 1990-2009 cars only
Makes
🢒
Pontiac
🢒
2004
🢒
Matiz
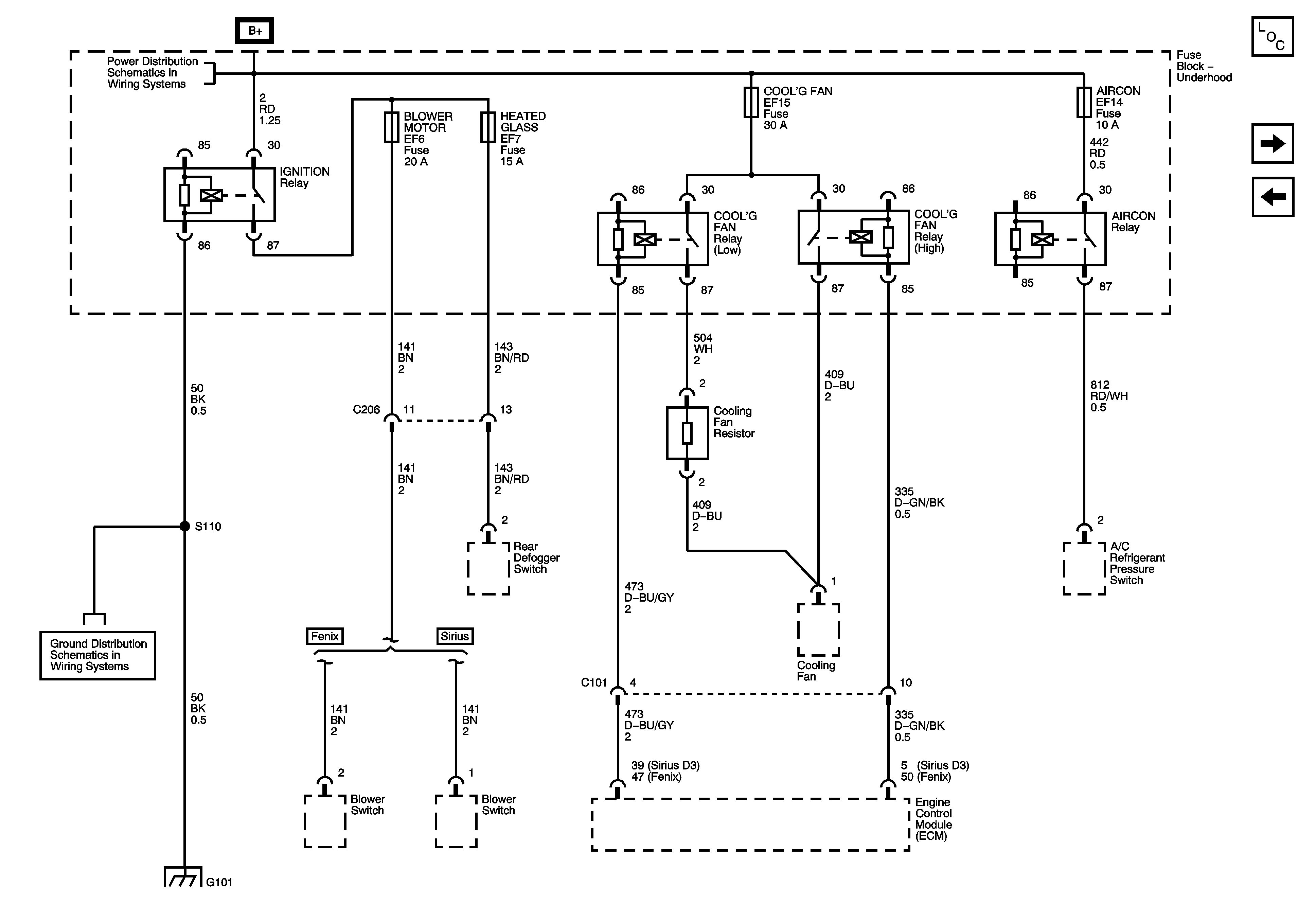
🢒 Underhood Fuse Block (0.8L) - BLOWER MOTOR, HEATED GLASS, COOLING FAN, and AIRCON Fuses
Underhood Fuse Block (0.8L) - BLOWER MOTOR, HEATED GLASS, COOLING FAN, and AIRCON Fuses
Underhood Fuse Block (0.8L) - BLOWER MOTOR, HEATED GLASS, COOLING FAN, and AIRCON Fuses
Master Electrical Component List
Underhood Fuse Block (1.0L) BLOWER MOTOR, HEATED GLASS, COOLING FAN, and AIRCON Fuses
RH TAIL LAMP, LH TAIL LAMP Fuses (Continued)