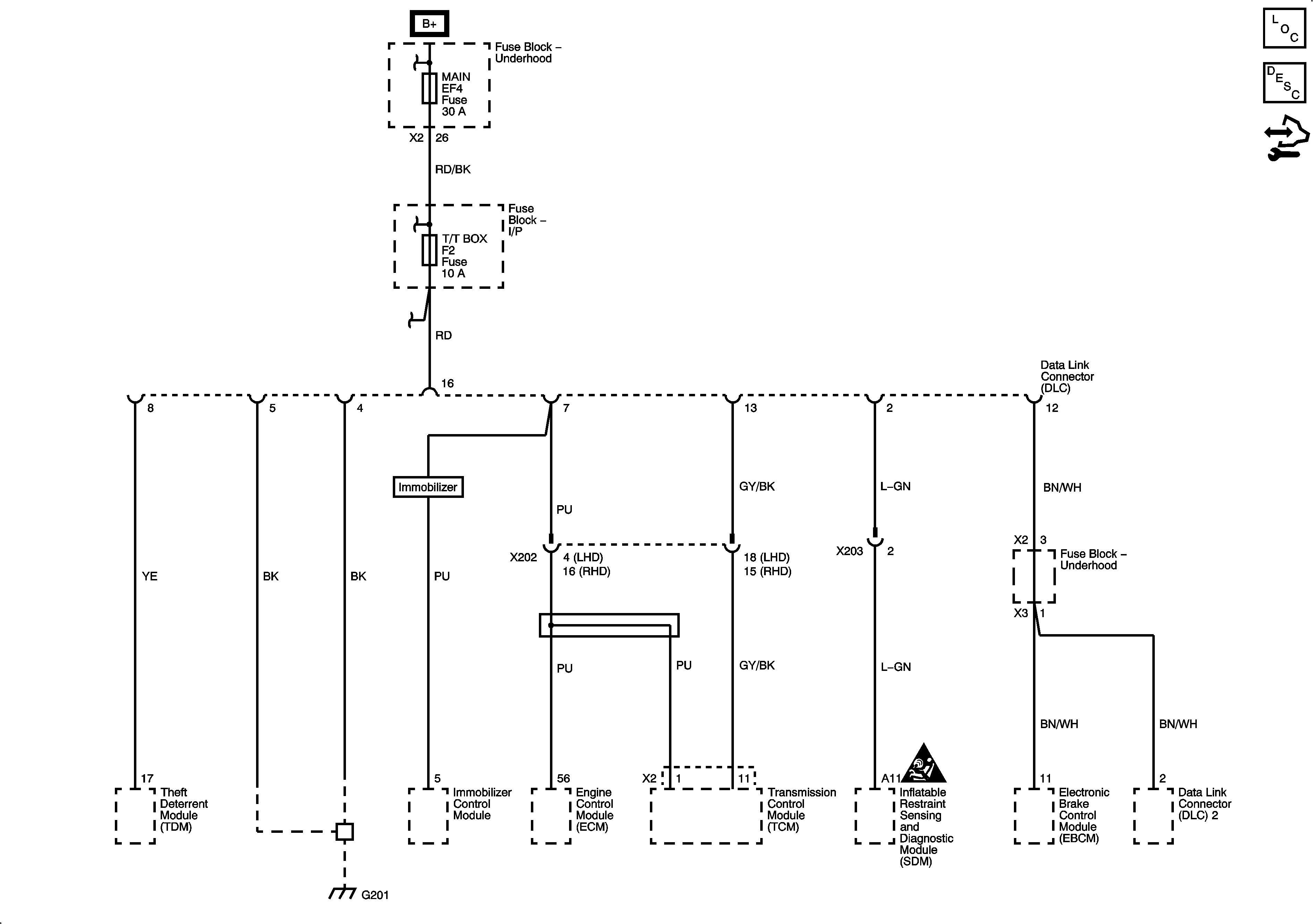
GM Service Manual Online
For 1990-2009 cars only

Object Number: 2108845  Size: FS