GM Service Manual Online
For 1990-2009 cars only

Engine Replacement w/Manual Transmission

Special Tools

J 45059 Angle Meter

Removal Procedure


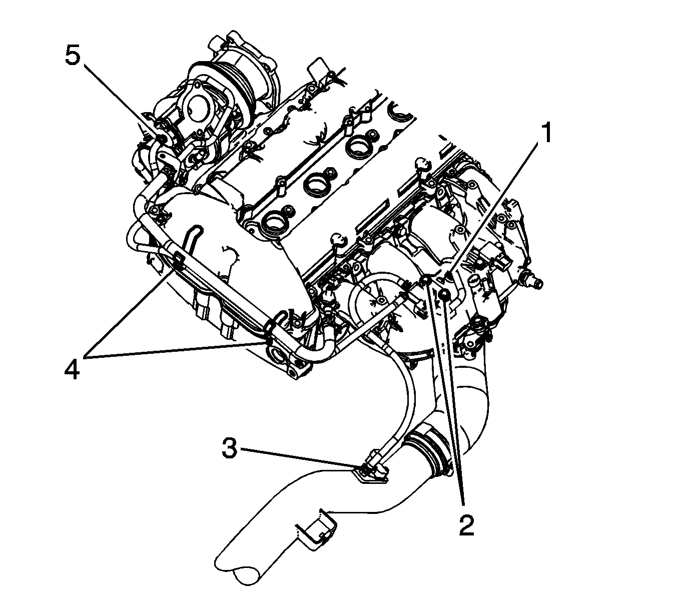
    Object Number: 1825535  Size: SH
  1. Disconnect the negative battery cable. Refer to Battery Negative Cable Disconnection and Connection .
  2. Remove the hood. Refer to Hood Replacement .
  3. Recover the air conditioning (A/C) system. Refer to Refrigerant Recovery and Recharging .
  4. Remove the drive belt. Refer to Drive Belt Replacement .
  5. Remove the radiator. Refer to Radiator Replacement .
  6. Relieve the fuel system pressure. Refer to Fuel Pressure Relief .
  7. Disconnect the evaporative emission (EVAP) canister purge solenoid tube from the valve (2). Refer to Plastic Collar Quick Connect Fitting Service .
  8. Disconnect the fuel feed pipe (1) from the fuel line. Refer to Metal Collar Quick Connect Fitting Service .
  9. Remove the charge air cooler inlet and outlet pipes. Refer to Charge Air Cooler Inlet Pipe Replacement and Charge Air Cooler Outlet Pipe Replacement .
  10. Remove the air inlet grille panel. Refer to Air Inlet Grille Panel Replacement .
  11. Remove the transmission. Refer to Transmission Replacement .
  12. After the transmission is removed, reinstall the bolt from the differential case bracket assembly to body, in order to remove the support from under the rear drive module.

  13. Object Number: 1750397  Size: SH
  14. Remove the turbocharger heat shield bolts (1) and shield.

  15. Object Number: 1750442  Size: SH
  16. Remove the charge air cooler pipe to turbocharger bolts (1).
  17. Remove the charge air cooler pipe and gasket (2) from the turbocharger.
  18. Cap or plug the turbocharger opening.

  19. Object Number: 1592523  Size: SH
  20. Reposition the radiator inlet hose clamp at the engine.
  21. Remove the radiator inlet hose from the engine.
  22. Reposition the radiator inlet hose out of the way.

  23. Object Number: 1826444  Size: SH
  24. Reposition the radiator outlet hose clamp (2) at the thermostat housing.
  25. Reposition the radiator outlet hose clamp (1) at the oil cooler.
  26. Remove the radiator outlet hose from the thermostat housing and oil cooler.
  27. Remove the radiator outlet hose clip (3) from the bracket.
  28. Reposition the radiator outlet hose out of the way.

  29. Object Number: 1826446  Size: SH
  30. Reposition the surge tank outlet hose clamp (2) at the thermostat housing.
  31. Reposition the surge tank outlet hose clamp (1) at the oil cooler.
  32. Remove the surge tank outlet hose from the thermostat housing and oil cooler.

  33. Object Number: 1826792  Size: SH
  34. Reposition the surge tank outlet hose clamp (2) at the surge tank.
  35. Remove the surge tank outlet hose from the surge tank.
  36. Remove the surge tank clip (1) from the oil level indicator tube bracket.
  37. Remove the surge tank outlet hose from the vehicle.

  38. Object Number: 1825533  Size: SH
  39. Reposition the surge tank air bleed hose clamp (1) at the engine.
  40. Remove the surge tank air bleed hose cli (3) from the surge tank bracket.
  41. Remove the surge tank air bleed hose from the engine.
  42. Reposition the air bleed hose out of the way.

  43. Object Number: 1826795  Size: SH
  44. Reposition the heater inlet and outlet hose clamps at the thermostat housing.
  45. Remove the heater inlet (1) and outlet (2) hoses from the thermostat housing.
  46. Raise and suitably support the vehicle. Refer to Lifting and Jacking the Vehicle .
  47. Drain the engine oil.

  48. Object Number: 1716603  Size: SH
  49. Disconnect the engine wiring harness electrical connector (1) from the crankshaft position (CKP) sensor.
  50. Disconnect the engine wiring harness electrical connector (2) from the oil pressure sensor.

  51. Object Number: 1826929  Size: SH
  52. Disconnect the engine wiring harness electrical connector (1) from the brake booster vacuum pump.

  53. Object Number: 1717479  Size: SH
  54. Remove the positive battery cable lead nut (2) at the starter.
  55. Remove the positive battery cable lead (3) from the starter.
  56. Remove the engine wiring harness clip (4) from the oil level indicator tube bracket.

  57. Object Number: 1717517  Size: SH
  58. Remove the engine wiring harness terminal (3) from the starter.
  59. Remove the engine wiring harness terminal nut (2) from the starter.
  60. Remove the engine wiring harness terminal (1) from the starter.
  61. Remove the engine wiring harness clip (4) from the oil level indicator tube.
  62. Lower the vehicle.

  63. Object Number: 1826859  Size: SH
  64. Disconnect the engine wiring harness electrical connector (1) from the mass air flow (MAF) sensor.

  65. Object Number: 1717479  Size: SH
  66. Cut the engine harness tie straps (1).
  67. Remove the negative battery cable ground bolt (6) from the front engine lift bracket.
  68. Remove the negative battery cable ground terminal (5) from the engine lift bracket.
  69. Reposition the negative/positive battery cable out of the way.

  70. Object Number: 1826927  Size: SH
  71. Disconnect the engine wiring harness electrical connector (1) from the transmission oil cooler pump.

  72. Object Number: 1717515  Size: SH
  73. Disconnect the engine wiring harness electrical connector (2) from the knock sensor.
  74. Remove the engine wiring harness clip (1) from the oil level indicator tube bracket.

  75. Object Number: 1826855  Size: SH
  76. Disconnect the engine wiring harness electrical connector (1) from the generator.

  77. Object Number: 1717482  Size: SH
  78. Reposition the positive battery cable terminal boot (2).
  79. Remove the generator terminal nut (1).
  80. Remove the positive battery cable terminal (3) from the generator.
  81. Disconnect the engine wiring harness electrical connector (4) from the A/C compressor.

  82. Object Number: 1826857  Size: SH
  83. Disconnect the engine wiring harness electrical connector (1) from the fuel injector jumper electrical connector.

  84. Object Number: 1825527  Size: SH
  85. Disconnect the engine wiring harness electrical connector (1) from the throttle actuator.
  86. Disconnect the engine wiring harness electrical connector (2) from the knock sensor.
  87. Remove the engine wiring harness clip (3) from the intake manifold brace.

  88. Object Number: 1825525  Size: SH
  89. Disconnect the engine wiring harness electrical connector (1) from the EVAP canister purge solenoid valve.
  90. Disconnect the engine wiring harness electrical connector (2) from the manifold absolute pressure (MAP) sensor.

  91. Object Number: 1826861  Size: SH
  92. Disconnect the engine wiring harness electrical connector (1) from the A/C refrigerant pressure sensor.

  93. Object Number: 1826934  Size: SH
  94. Disconnect the engine wiring harness electrical connector (1) from the brake booster vacuum sensor.

  95. Object Number: 1826964  Size: SH
  96. Disconnect the engine wiring harness electrical connector (1) from the windshield wiper motor.
  97. Remove the engine harness clip (2) from the wiper motor hole.

  98. Object Number: 1826282  Size: SH
  99. Disconnect the engine wiring harness electrical connector (2) from the intake camshaft position (CMP) sensor.
  100. Disconnect the engine wiring harness electrical connector (1) from the high pressure fuel pump.
  101. Remove the engine wiring harness clip (3) from the high pressure fuel pump bracket.

  102. Object Number: 1825749  Size: SH
  103. Disconnect the engine wiring harness electrical connector (2) from the intake CMP actuator.
  104. Disconnect the engine wiring harness electrical connector (1) from the exhaust CMP actuator.

  105. Object Number: 1825748  Size: SH
  106. Remove the engine harness clip (1) from the camshaft cover.

  107. Object Number: 1825747  Size: SH
  108. Disconnect the engine wiring harness electrical connectors from the ignition coils.

  109. Object Number: 1592538  Size: SH
  110. Disconnect the engine wiring harness electrical connector (1) from the heated oxygen sensor (HO2S) (3).

  111. Object Number: 1826284  Size: SH
  112. Disconnect the engine wiring harness electrical connector (4) from the exhaust CMP sensor.
  113. Remove the engine harness ground terminal bolt (2) and reposition the engine harness ground terminal (1).
  114. Disconnect the engine wiring harness electrical connector (3) from the engine coolant temperature (ECT) sensor.

  115. Object Number: 1825746  Size: SH
  116. Disconnect the engine harness clips (2) from the camshaft cover.
  117. Disconnect the engine harness clip (1) from the camshaft cover.

  118. Object Number: 1750409  Size: SH
  119. Remove the engine wiring harness clip (3) from the turbocharger coolant feed pipe stud (2).
  120. Remove the engine wiring harness clip (1) from the turbocharger coolant feed pipe tab.

  121. Object Number: 1750410  Size: SH
  122. Disconnect the engine wiring harness electrical connector from the boost sensor.

  123. Object Number: 1826860  Size: SH
  124. Remove the engine wiring harness ground bolt (2) from the cylinder head.
  125. Remove the engine wiring harness ground terminal (1) from the cylinder head.

  126. Object Number: 1826858  Size: SH
  127. Remove the engine harness clips (3, 4) from the front studs.
  128. Gather all branches of the engine harness and lay off to the side.

  129. Object Number: 1750413  Size: SH
  130. Reposition the vacuum hose clamp (5) at the turbocharger.
  131. Remove the vacuum hose from the turbocharger.
  132. Remove the vacuum hose from the turbocharger coolant feed pipe clips (4).
  133. Reposition the vacuum hose out of the way.

  134. Object Number: 1750401  Size: SH
  135. Remove the turbocharger coolant feed pipe bolt (1) at the turbocharger.
  136. Remove the turbocharger coolant feed pipe fitting (2) from the cylinder head.
  137. Remove the turbocharger coolant feed pipe bracket bolt from the cylinder head.
  138. Remove the turbocharger coolant feed pipe bracket from the vehicle.

  139. Object Number: 1765251  Size: SH
  140. Remove the A/C compressor line bolt and reposition the line off to the side.
  141. Raise and support the vehicle.

  142. Object Number: 1765296  Size: SH
  143. Remove the power steering pump bracket bolts and reposition the pump and bracket off to the side.
  144. Lower the vehicle.

  145. Object Number: 1717064  Size: SH
  146. Remove the left engine mount upper nut.

  147. Object Number: 1717067  Size: SH
  148. Remove the right engine mount upper nut.
  149. If not present, install a service part engine lift bracket.
  150. Install a suitable engine lifting devise to the engine.
  151. Remove the engine from the vehicle.
  152. Remove the clutch pressure plate and disc. Refer to Clutch Pressure and Driven Plate Replacement .

  153. Object Number: 1591936  Size: SH
  154. Remove the flywheel bolts and flywheel.
  155. Install the engine to an engine stand.

  156. Object Number: 1592623  Size: SH
  157. Remove the A/C compressor bolts and compressor.

  158. Object Number: 1827024  Size: SH
  159. Remove the catalytic converter to bracket bolts.

  160. Object Number: 1827025  Size: SH
  161. Remove the catalytic converter nuts (2).
  162. Remove the catalytic converter (3) and gasket (1) from the turbocharger and bracket (4).

Installation Procedure


    Object Number: 1827025  Size: SH
  1. Install the catalytic converter (3) and gasket (1) to the turbocharger and bracket (4).
  2. Notice: Refer to Fastener Notice in the Preface section.

  3. Install the catalytic converter nuts (2).
  4. Tighten
    Tighten the nuts to 59 N·m (43 lb ft).


    Object Number: 1827024  Size: SH
  5. Install the catalytic converter to bracket bolts.
  6. Tighten
    Tighten the bolts to 22 N·m (16 lb ft).


    Object Number: 1592623  Size: SH
  7. Install the A/C compressor and bolts.
  8. Tighten
    Tighten the bolts in the sequence shown to 22 N·m (16 lb ft).


    Object Number: 1591936  Size: SH
  9. Install a suitable engine lifting devise to the engine.
  10. Remove the engine from the stand.
  11. Using a nylon bristle brush clean the thread adhesive from the flywheel bolt holes, if necessary.
  12. Install the flywheel and bolts.
  13. Tighten
    Tighten the bolts to 53 N·m (39 lb ft) plus an additional 25 degrees using the J 45059 .

  14. Install the clutch pressure plate and disc. Refer to Clutch Pressure and Driven Plate Replacement .

  15. Object Number: 1717067  Size: SH
  16. Install the engine to the vehicle.
  17. Install the right engine mount upper nut.
  18. Tighten
    Tighten the nut to 55 N·m (41 lb ft).


    Object Number: 1717064  Size: SH
  19. Install the left engine mount upper nut.
  20. Tighten
    Tighten the nut to 55 N·m (41 lb ft).

  21. If installed, remove the engine lift bracket from the engine.
  22. Raise and support the vehicle.

  23. Object Number: 1765296  Size: SH
  24. Position the power steering pump bracket to the engine and install the bracket bolts.
  25. Tighten
    Tighten the bolts to 58 N·m (43 lb ft).

  26. Lower the vehicle.

  27. Object Number: 1765251  Size: SH
  28. Position the A/C compressor line and install the bolt.
  29. Tighten
    Tighten the bolts to 22 N·m (16 lb ft).


    Object Number: 1750401  Size: SH
  30. Position the turbocharger coolant feed pipe to the vehicle.
  31. Install the turbocharger coolant feed pipe bracket bolt (3) to the cylinder head.
  32. Tighten
    Tighten the bolt to 10 N·m (89 lb in).

  33. Install the turbocharger coolant feed pipe fitting (2) to the cylinder head.
  34. Tighten
    Tighten the fitting to 35 N·m (26 lb ft).

  35. Install the turbocharger coolant feed pipe bolt (1) at the turbocharger.
  36. Tighten
    Tighten the bolt to 35 N·m (26 lb ft).


    Object Number: 1750413  Size: SH
  37. Position the vacuum hose to the turbocharger.
  38. Install the vacuum hose to the turbocharger.
  39. Position the vacuum hose clamp (5) at the turbocharger.
  40. Install the vacuum hose to the turbocharger coolant feed pipe clips (4).

  41. Object Number: 1826858  Size: SH
  42. Position the branches of the engine harness to the engine.
  43. Install the engine harness clips (3, 4) to the front studs.

  44. Object Number: 1826860  Size: SH
  45. Install the engine wiring harness ground terminal (1) to the cylinder head.
  46. Install the engine wiring harness ground bolt (2) to the cylinder head.
  47. Tighten
    Tighten the bolt to 25 N·m (18 lb ft).


    Object Number: 1750410  Size: SH
  48. Connect the engine wiring harness electrical connector to the boost sensor.

  49. Object Number: 1750409  Size: SH
  50. Install the engine wiring harness clip (1) to the turbocharger coolant feed pipe tab.
  51. Install the engine wiring harness clip (3) to the turbocharger coolant feed pipe stud (2).

  52. Object Number: 1825746  Size: SH
  53. Connect the engine harness clips (2) to the camshaft cover.
  54. Connect the engine harness clip (1) to the camshaft cover.

  55. Object Number: 1826284  Size: SH
  56. Connect the engine wiring harness electrical connector (4) to the exhaust CMP sensor.
  57. Connect the engine wiring harness electrical connector (3) to the ECT sensor.
  58. Position the engine harness ground terminal (1) and install the engine harness ground terminal bolt (2).
  59. Tighten
    Tighten the bolt to 25 N·m (18 lb ft).


    Object Number: 1592538  Size: SH
  60. Connect the engine wiring harness electrical connector (1) to the HO2S (3).

  61. Object Number: 1825747  Size: SH
  62. Connect the engine wiring harness electrical connectors to the ignition coils.

  63. Object Number: 1825748  Size: SH
  64. Install the engine harness clip (1) to the camshaft cover.

  65. Object Number: 1825749  Size: SH
  66. Connect the engine wiring harness electrical connector (2) to the intake CMP actuator.
  67. Connect the engine wiring harness electrical connector (1) to the exhaust CMP actuator.

  68. Object Number: 1826282  Size: SH
  69. Connect the engine wiring harness electrical connector (2) to the intake CMP sensor.
  70. Connect the engine wiring harness electrical connector (1) to the high pressure fuel pump.
  71. Install the engine wiring harness clip (3) to the high pressure fuel pump bracket.

  72. Object Number: 1826964  Size: SH
  73. Connect the engine wiring harness electrical connector (1) to the windshield wiper motor.
  74. Install the engine harness clip (2) to the wiper motor hole.

  75. Object Number: 1826934  Size: SH
  76. Connect the engine wiring harness electrical connector (1) to the brake booster vacuum sensor.

  77. Object Number: 1826861  Size: SH
  78. Connect the engine wiring harness electrical connector (1) to the A/C refrigerant pressure sensor.

  79. Object Number: 1825525  Size: SH
  80. Connect the engine wiring harness electrical connector (1) to the EVAP canister purge solenoid valve.
  81. Connect the engine wiring harness electrical connector (2) to the MAP sensor.

  82. Object Number: 1825527  Size: SH
  83. Connect the engine wiring harness electrical connector (1) to the throttle actuator.
  84. Connect the engine wiring harness electrical connector (2) to the knock sensor.
  85. Install the engine wiring harness clip (3) to the intake manifold brace.

  86. Object Number: 1826857  Size: SH
  87. Connect the engine wiring harness electrical connector (1) to the fuel injector jumper electrical connector.

  88. Object Number: 1717482  Size: SH
  89. Install the positive battery cable terminal (3) to the generator.
  90. Install the generator terminal nut (1).
  91. Tighten
    Tighten the nut to 20 N·m (15 lb ft).

  92. Position the positive battery cable terminal boot (2).
  93. Connect the engine wiring harness electrical connector (4) to the A/C compressor.

  94. Object Number: 1826855  Size: SH
  95. Connect the engine wiring harness electrical connector (1) to the generator.

  96. Object Number: 1717515  Size: SH
  97. Connect the engine wiring harness electrical connector (2) to the knock sensor.
  98. Install the engine wiring harness clip (1) to the oil level indicator tube bracket.

  99. Object Number: 1826927  Size: SH
  100. Connect the engine wiring harness electrical connector (1) to the transmission oil cooler pump.

  101. Object Number: 1717479  Size: SH
  102. Position the negative/positive battery cable to the engine.
  103. Install the negative battery cable ground terminal (5) to the engine lift bracket.
  104. Install the negative battery cable ground bolt (6) to the front engine lift bracket.
  105. Tighten
    Tighten the bolt to 25 N·m (18 lb ft).

  106. Install NEW tie straps (1) to the engine wiring harness.

  107. Object Number: 1826859  Size: SH
  108. Connect the engine wiring harness electrical connector (1) to the MAF sensor.
  109. Raise the vehicle.

  110. Object Number: 1717517  Size: SH
  111. Install the engine wiring harness terminal (3) to the starter.
  112. Install the engine wiring harness terminal (1) to the starter.
  113. Install the engine wiring harness terminal nut (2) to the starter.
  114. Tighten
    Tighten the nut to 3 N·m (27 lb in).

  115. Install the engine wiring harness clip (4) to the oil level indicator tube.

  116. Object Number: 1717479  Size: SH
  117. Install the positive battery cable lead (3) to the starter.
  118. Install the positive battery cable lead nut (2) at the starter.
  119. Tighten
    Tighten the nut to 10 N·m (89 lb in).

  120. Install the engine wiring harness clip (4) to the oil level indicator tube bracket.

  121. Object Number: 1826929  Size: SH
  122. Connect the engine wiring harness electrical connector (1) to the brake booster vacuum pump.

  123. Object Number: 1716603  Size: SH
  124. Connect the engine wiring harness electrical connector (1) to the CKP sensor.
  125. Connect the engine wiring harness electrical connector (2) to the oil pressure sensor.
  126. Lower the vehicle.

  127. Object Number: 1826795  Size: SH
  128. Install the heater inlet (1) and outlet (2) hoses to the thermostat housing.
  129. Position the heater inlet and outlet hose clamps at the thermostat housing.

  130. Object Number: 1825533  Size: SH
  131. Position the air bleed hose to the engine.
  132. Install the surge tank air bleed hose to the engine.
  133. Install the surge tank air bleed hose clip (3) to the surge tank bracket.
  134. Position the surge tank air bleed hose clamp (1) at the engine.

  135. Object Number: 1826792  Size: SH
  136. Install the surge tank clip (1) to the oil level indicator tube bracket.
  137. Position the surge tank outlet hose clamp (2) at the surge tank.

  138. Object Number: 1826446  Size: SH
  139. Install the surge tank outlet hose to the thermostat housing and oil cooler.
  140. Position the surge tank outlet hose clamp (1) at the oil cooler.
  141. Position the surge tank outlet hose clamp (2) at the thermostat housing.

  142. Object Number: 1826444  Size: SH
  143. Position the outlet hose to the engine.
  144. Install the radiator outlet hose clip (3) to the bracket.
  145. Install the radiator outlet hose to the thermostat housing and oil cooler.
  146. Position the radiator outlet hose clamp (1) at the oil cooler.
  147. Position the radiator outlet hose clamp (2) at the thermostat housing.

  148. Object Number: 1592523  Size: SH
  149. Position the inlet hose to the engine.
  150. Install the radiator inlet hose to the engine.
  151. Position the radiator inlet hose clamp at the engine.

  152. Object Number: 1750442  Size: SH
  153. Remove the cap or plug from the turbocharger opening.
  154. Install the charge air cooler pipe to the turbocharger.
  155. Install the charge air cooler pipe to turbocharger bolts (1).
  156. Tighten
    Tighten the bolts to 22 N·m (16 lb ft).


    Object Number: 1750397  Size: SH
  157. Install the turbocharger heat shield and bolts (1).
  158. Tighten
    Tighten the bolts to 10 N·m (89 lb in).

  159. Install the transmission. Refer to Transmission Replacement .
  160. Install the air inlet grille panel. Refer to Air Inlet Grille Panel Replacement .
  161. Install the charge air cooler inlet and outlet pipes. Refer to Charge Air Cooler Inlet Pipe Replacement and Charge Air Cooler Outlet Pipe Replacement .

  162. Object Number: 1825535  Size: SH
  163. Connect the fuel feed pipe (1) to the fuel line. Refer to Metal Collar Quick Connect Fitting Service .
  164. Connect the EVAP canister purge solenoid tube to the valve (2). Refer to Plastic Collar Quick Connect Fitting Service .
  165. Install the radiator. Refer to Radiator Replacement .
  166. Install the drive belt. Refer to Drive Belt Replacement .
  167. Recharge the A/C system. Refer to Refrigerant Recovery and Recharging .
  168. Install the hood. Refer to Hood Replacement .
  169. Connect the negative battery cable. Refer to Battery Negative Cable Disconnection and Connection .
  170. Fill the engine with oil.

Engine Replacement w/Automatic Transmission

Special Tools

J 45059 Angle Meter

Removal Procedure


    Object Number: 1825535  Size: SH
  1. Disconnect the negative battery cable. Refer to Battery Negative Cable Disconnection and Connection .
  2. Remove the hood. Refer to Hood Replacement .
  3. Recover the air conditioning (A/C) system. Refer to Refrigerant Recovery and Recharging .
  4. Remove the drive belt. Refer to Drive Belt Replacement .
  5. Remove the radiator. Refer to Radiator Replacement .
  6. Relieve the fuel system pressure. Refer to Fuel Pressure Relief .
  7. Disconnect the evaporative emission (EVAP) canister purge solenoid tube from the valve (2). Refer to Plastic Collar Quick Connect Fitting Service .
  8. Disconnect the fuel feed pipe (1) from the fuel line. Refer to Metal Collar Quick Connect Fitting Service .
  9. Remove the charge air cooler inlet and outlet pipes. Refer to Charge Air Cooler Inlet Pipe Replacement and Charge Air Cooler Outlet Pipe Replacement .
  10. Remove the air inlet grille panel. Refer to Air Inlet Grille Panel Replacement .
  11. Remove the starter. Refer to Starter Motor Replacement .

  12. Object Number: 1750397  Size: SH
  13. Remove the turbocharger heat shield bolts (1) and shield.

  14. Object Number: 1750442  Size: SH
  15. Remove the charge air cooler pipe to turbocharger bolts (1).
  16. Remove the charge air cooler pipe and gasket (2) from the turbocharger.
  17. Cap or plug the turbocharger opening.

  18. Object Number: 1592523  Size: SH
  19. Reposition the radiator inlet hose clamp at the engine.
  20. Remove the radiator inlet hose from the engine.
  21. Reposition the radiator inlet hose out of the way.

  22. Object Number: 1826444  Size: SH
  23. Reposition the radiator outlet hose clamp (2) at the thermostat housing.
  24. Reposition the radiator outlet hose clamp (1) at the oil cooler.
  25. Remove the radiator outlet hose from the thermostat housing and oil cooler.
  26. Remove the radiator outlet hose clip (3) from the bracket.
  27. Reposition the radiator outlet hose out of the way.

  28. Object Number: 1826446  Size: SH
  29. Reposition the surge tank outlet hose clamp (2) at the thermostat housing.
  30. Reposition the surge tank outlet hose clamp (1) at the oil cooler.
  31. Remove the surge tank outlet hose from the thermostat housing and oil cooler.

  32. Object Number: 1826792  Size: SH
  33. Reposition the surge tank outlet hose clamp (2) at the surge tank.
  34. Remove the surge tank outlet hose from the surge tank.
  35. Remove the surge tank clip (1) from the oil level indicator tube bracket.
  36. Remove the surge tank outlet hose from the vehicle.

  37. Object Number: 1825533  Size: SH
  38. Reposition the surge tank air bleed hose clamp (1) at the engine.
  39. Remove the surge tank air bleed hose clip (3) from the surge tank bracket.
  40. Remove the surge tank air bleed hose from the engine.
  41. Reposition the air bleed hose out of the way.

  42. Object Number: 1826795  Size: SH
  43. Reposition the heater inlet and outlet hose clamps at the thermostat housing.
  44. Remove the heater inlet (1) and outlet (2) hoses from the thermostat housing.
  45. Raise and suitably support the vehicle. Refer to Lifting and Jacking the Vehicle .
  46. Drain the engine oil.
  47. Unbolt the catalytic converter from the exhaust pipe.

  48. Object Number: 1716603  Size: SH
  49. Disconnect the engine wiring harness electrical connector (1) from the crankshaft position (CKP) sensor.
  50. Disconnect the engine wiring harness electrical connector (2) from the oil pressure sensor.

  51. Object Number: 1826929  Size: SH
  52. Disconnect the engine wiring harness electrical connector (1) from the brake booster vacuum pump.
  53. Lower the vehicle.

  54. Object Number: 1826859  Size: SH
  55. Disconnect the engine wiring harness electrical connector (1) from the mass air flow (MAF) sensor.

  56. Object Number: 1717479  Size: SH
  57. Cut the engine harness tie straps (1).
  58. Remove the negative battery cable ground bolt (6) from the front engine lift bracket.
  59. Remove the negative battery cable ground terminal (5) from the engine lift bracket.
  60. Reposition the negative/positive battery cable out of the way.

  61. Object Number: 1826927  Size: SH
  62. Disconnect the engine wiring harness electrical connector (1) from the transmission oil cooler pump.

  63. Object Number: 1826855  Size: SH
  64. Disconnect the engine wiring harness electrical connector (1) from the generator.

  65. Object Number: 1717482  Size: SH
  66. Reposition the positive battery cable terminal boot (2).
  67. Remove the generator terminal nut  (1).
  68. Remove the positive battery cable terminal (3) from the generator.
  69. Disconnect the engine wiring harness electrical connector (4) from the A/C compressor.

  70. Object Number: 1826857  Size: SH
  71. Disconnect the engine wiring harness electrical connector (1) from the fuel injector jumper electrical connector.

  72. Object Number: 1825527  Size: SH
  73. Disconnect the engine wiring harness electrical connector (2) from the knock sensor.

  74. Object Number: 1826861  Size: SH
  75. Disconnect the engine wiring harness electrical connector (1) from the A/C refrigerant pressure sensor.

  76. Object Number: 1826934  Size: SH
  77. Disconnect the engine wiring harness electrical connector (1) from the brake booster vacuum sensor.

  78. Object Number: 1826964  Size: SH
  79. Disconnect the engine wiring harness electrical connector (1) from the windshield wiper motor.
  80. Remove the engine harness clip (2) from the wiper motor hole.

  81. Object Number: 1826282  Size: SH
  82. Disconnect the engine wiring harness electrical connector (2) from the intake camshaft position (CMP) sensor.
  83. Disconnect the engine wiring harness electrical connector (1) from the high pressure fuel pump.
  84. Remove the engine wiring harness clip (3) from the high pressure fuel pump bracket.

  85. Object Number: 1825749  Size: SH
  86. Disconnect the engine wiring harness electrical connector (2) from the intake CMP actuator.
  87. Disconnect the engine wiring harness electrical connector (1) from the exhaust CMP actuator.

  88. Object Number: 1825748  Size: SH
  89. Remove the engine harness clip (1) from the camshaft cover.

  90. Object Number: 1825747  Size: SH
  91. Disconnect the engine wiring harness electrical connectors from the ignition coils.

  92. Object Number: 1592538  Size: SH
  93. Disconnect the engine wiring harness electrical connector (1) from the heated oxygen sensor (HO2S) (3).

  94. Object Number: 1826284  Size: SH
  95. Disconnect the engine wiring harness electrical connector (4) from the exhaust CMP sensor.
  96. Remove the engine harness ground terminal bolt (2) and reposition the engine harness ground terminal (1).
  97. Disconnect the engine wiring harness electrical connector (3) from the engine coolant temperature (ECT) sensor.

  98. Object Number: 1825746  Size: SH
  99. Disconnect the engine harness clips (2) from the camshaft cover.
  100. Disconnect the engine harness clip (1) from the camshaft cover.

  101. Object Number: 1750409  Size: SH
  102. Remove the engine wiring harness clip (3) from the turbocharger coolant feed pipe stud (2).
  103. Remove the engine wiring harness clip (1) from the turbocharger coolant feed pipe tab.

  104. Object Number: 1750410  Size: SH
  105. Disconnect the engine wiring harness electrical connector from the boost sensor.

  106. Object Number: 1826860  Size: SH
  107. Remove the engine wiring harness ground bolt (2) from the cylinder head.
  108. Remove the engine wiring harness ground terminal (1) from the cylinder head.

  109. Object Number: 1826858  Size: SH
  110. Remove the engine harness clips (3, 4) from the front studs.
  111. Gather all branches of the engine harness and lay off to the side.

  112. Object Number: 1750413  Size: SH
  113. Reposition the charge air bypass valve vacuum hose clamp (5) at the turbocharger.
  114. Remove the vacuum hose from the turbocharger coolant feed pipe clips (4).
  115. Remove the charge air bypass valve solenoid.

  116. Object Number: 1750401  Size: SH
  117. Remove the turbocharger coolant feed pipe bolt (1) at the turbocharger.
  118. Remove the turbocharger coolant feed pipe fitting (2) from the cylinder head.
  119. Remove the turbocharger coolant feed pipe bracket bolt from the cylinder head.
  120. Remove the turbocharger coolant feed pipe bracket from the vehicle.

  121. Object Number: 1765251  Size: SH
  122. Remove the A/C compressor line bolt and reposition the line off to the side.
  123. Raise and support the vehicle.

  124. Object Number: 1765296  Size: SH
  125. Remove the power steering pump bracket bolts and reposition the pump and bracket off to the side.

  126. Object Number: 1765917  Size: SH
  127. Remove the torque converter to flywheel bolts.
  128. Important: The top 2 bellhousing bolts install through the bellhousing into the engine block. The remaining 7 bolts install through the engine block into the bellhousing.

  129. Remove the 4 lower bellhousing bolts (2).
  130. Lower the vehicle.
  131. Remove the remaining upper 5 bellhousing bolts (1).

  132. Object Number: 1717064  Size: SH
  133. Remove the left engine mount upper nut.

  134. Object Number: 1717067  Size: SH
  135. Remove the right engine mount upper nut.
  136. If not present, install a service part engine lift bracket.
  137. Install a suitable engine lifting devise to the engine.
  138. Separate the engine from the transmission.
  139. Remove the engine from the vehicle.

  140. Object Number: 1578311  Size: SH

    Important: It may be necessary to remove the chamfer (bevel) from the edge of an 18 mm socket in order to get full engagement on the thin headed flywheel bolts.

  141. Remove the flywheel bolts and flywheel.
  142. Install the engine to an engine stand.

  143. Object Number: 1592623  Size: SH
  144. Remove the A/C compressor bolts and compressor.

  145. Object Number: 1827024  Size: SH
  146. Remove the catalytic converter to bracket bolts.

  147. Object Number: 1827025  Size: SH
  148. Remove the catalytic converter nuts (2).
  149. Remove the catalytic converter (3) and gasket (1) from the turbocharger and bracket (4).

Installation Procedure


    Object Number: 1827025  Size: SH
  1. Install the catalytic converter (3) and gasket (1) to the turbocharger and bracket (4).
  2. Notice: Refer to Fastener Notice in the Preface section.

  3. Install the catalytic converter nuts (2).
  4. Tighten
    Tighten the nuts to 59 N·m (43 lb ft).


    Object Number: 1827024  Size: SH
  5. Install the catalytic converter to bracket bolts.
  6. Tighten
    Tighten the bolts to 22 N·m (16 lb ft).


    Object Number: 1592623  Size: SH
  7. Install the A/C compressor and bolts.
  8. Tighten
    Tighten the bolts in the sequence shown to 22 N·m (16 lb ft).


    Object Number: 1578311  Size: SH
  9. Install a suitable engine lifting devise to the engine.
  10. Remove the engine from the stand.
  11. Using a nylon bristle brush clean the thread adhesive from the flywheel bolt holes, if necessary.
  12. Install the flywheel and bolts.
  13. Tighten
    Tighten the bolts to 53 N·m (39 lb ft) plus an additional 25 degrees using the J 45059 .


    Object Number: 1717067  Size: SH
  14. Install the engine to the vehicle.
  15. Install the right engine mount upper nut.
  16. Tighten
    Tighten the nut to 55 N·m (41 lb ft).


    Object Number: 1717064  Size: SH
  17. Install the left engine mount upper nut.
  18. Tighten
    Tighten the nut to 55 N·m (41 lb ft).

  19. If installed, remove the engine lift bracket from the engine.

  20. Object Number: 1765917  Size: SH

    Important: The top 2 bellhousing bolts install through the bellhousing into the engine block. The remaining 7 bolts install through the engine block into the bellhousing.

  21. Install the upper 5 bellhousing bolts (1).
  22. Tighten
    Tighten the bolts to 50 N·m (37 lb ft).

  23. Raise and support the vehicle.
  24. Install the 4 lower bellhousing bolts (2).
  25. Tighten
    Tighten the bolts to 50 N·m (37 lb ft).

  26. Install the torque converter to flywheel bolts.
  27. Tighten
    Tighten the bolts to 63 N·m (46 lb ft).


    Object Number: 1765296  Size: SH
  28. Position the power steering pump bracket to the engine and install the bracket bolts.
  29. Tighten
    Tighten the bolts to 58 N·m (43 lb ft).

  30. Lower the vehicle.

  31. Object Number: 1765251  Size: SH
  32. Position the A/C compressor line and install the bolt.
  33. Tighten
    Tighten the bolts to 22 N·m (16 lb ft).


    Object Number: 1750401  Size: SH
  34. Position the turbocharger coolant feed pipe to the vehicle.
  35. Install the turbocharger coolant feed pipe bracket bolt (3) to the cylinder head.
  36. Tighten
    Tighten the bolt to 10 N·m (89 lb in).

  37. Install the turbocharger coolant feed pipe fitting (2) to the cylinder head.
  38. Tighten
    Tighten the fitting to 35 N·m (26 lb ft).

  39. Install the turbocharger coolant feed pipe bolt (1) at the turbocharger.
  40. Tighten
    Tighten the bolt to 35 N·m (26 lb ft).


    Object Number: 1750413  Size: SH
  41. Install the charge air bypass valve vacuum solenoid.
  42. Install the charge air bypass valve vacuum hose to the turbocharger coolant feed pipe clips (4).
  43. Position the charge air bypass valve vacuum hose clamp (5) at the turbocharger.
  44. Place the charge air bypass valve solenoid out of the way.

  45. Object Number: 1826858  Size: SH
  46. Position the branches of the engine harness to the engine.
  47. Install the engine harness clips (3, 4) to the front studs.

  48. Object Number: 1826860  Size: SH
  49. Install the engine wiring harness ground terminal (1) to the cylinder head.
  50. Install the engine wiring harness ground bolt (2) to the cylinder head.
  51. Tighten
    Tighten the bolt to 25 N·m (18 lb ft).


    Object Number: 1750410  Size: SH
  52. Connect the engine wiring harness electrical connector to the boost sensor.

  53. Object Number: 1750409  Size: SH
  54. Install the engine wiring harness clip (1) to the turbocharger coolant feed pipe tab.
  55. Install the engine wiring harness clip (3) to the turbocharger coolant feed pipe stud (2).

  56. Object Number: 1825746  Size: SH
  57. Connect the engine harness clips (2) to the camshaft cover.
  58. Connect the engine harness clip (1) to the camshaft cover.

  59. Object Number: 1826284  Size: SH
  60. Connect the engine wiring harness electrical connector (4) to the exhaust CMP sensor.
  61. Connect the engine wiring harness electrical connector (3) to the ECT sensor.
  62. Position the engine harness ground terminal (1) and install the engine harness ground terminal bolt (2).
  63. Tighten
    Tighten the bolt to 25 N·m (18 lb ft).


    Object Number: 1592538  Size: SH
  64. Connect the engine wiring harness electrical connector (1) to the HO2S (3).

  65. Object Number: 1825747  Size: SH
  66. Connect the engine wiring harness electrical connectors to the ignition coils.

  67. Object Number: 1825748  Size: SH
  68. Install the engine harness clip (1) to the camshaft cover.

  69. Object Number: 1825749  Size: SH
  70. Connect the engine wiring harness electrical connector (2) to the intake CMP actuator.
  71. Connect the engine wiring harness electrical connector (1) to the exhaust CMP actuator.

  72. Object Number: 1826282  Size: SH
  73. Connect the engine wiring harness electrical connector (2) to the intake CMP sensor.
  74. Connect the engine wiring harness electrical connector (1) to the high pressure fuel pump.
  75. Install the engine wiring harness clip (3) to the high pressure fuel pump bracket.

  76. Object Number: 1826964  Size: SH
  77. Connect the engine wiring harness electrical connector (1) to the windshield wiper motor.
  78. Install the engine harness clip (2) to the wiper motor hole.

  79. Object Number: 1826934  Size: SH
  80. Connect the engine wiring harness electrical connector (1) to the brake booster vacuum sensor.

  81. Object Number: 1826861  Size: SH
  82. Connect the engine wiring harness electrical connector (1) to the A/C refrigerant pressure sensor.

  83. Object Number: 1825527  Size: SH
  84. Connect the engine wiring harness electrical connector (2) to the knock sensor.

  85. Object Number: 1826857  Size: SH
  86. Connect the engine wiring harness electrical connector (1) to the fuel injector jumper electrical connector.

  87. Object Number: 1717482  Size: SH
  88. Install the positive battery cable terminal (3) to the generator.
  89. Install the generator terminal nut (1).
  90. Tighten
    Tighten the nut to 20 N·m (15 lb ft).

  91. Position the positive battery cable terminal boot (2).
  92. Connect the engine wiring harness electrical connector (4) to the A/C compressor.

  93. Object Number: 1826855  Size: SH
  94. Connect the engine wiring harness electrical connector (1) to the generator.

  95. Object Number: 1826927  Size: SH
  96. Connect the engine wiring harness electrical connector (1) to the transmission oil cooler pump.

  97. Object Number: 1717479  Size: SH
  98. Position the negative/positive battery cable to the engine.
  99. Install the negative battery cable ground terminal (5) to the engine lift bracket.
  100. Install the negative battery cable ground bolt (6) to the front engine lift bracket.
  101. Tighten
    Tighten the bolt to 25 N·m (18 lb ft).

  102. Install NEW tie straps (1) to the engine wiring harness.

  103. Object Number: 1826859  Size: SH
  104. Connect the engine wiring harness electrical connector (1) to the MAF sensor.
  105. Raise the vehicle.

  106. Object Number: 1826929  Size: SH
  107. Connect the engine wiring harness electrical connector (1) to the brake booster vacuum pump.
  108. Bolt the catalytic converter to the exhaust pipe.
  109. Tighten
    Tighten the bolts to 17 N·m (13 lb ft).


    Object Number: 1716603  Size: SH
  110. Connect the engine wiring harness electrical connector (1) to the CKP sensor.
  111. Connect the engine wiring harness electrical connector (2) to the oil pressure sensor.
  112. Lower the vehicle.

  113. Object Number: 1826795  Size: SH
  114. Install the heater inlet (1) and outlet (2) hoses to the thermostat housing.
  115. Position the heater inlet and outlet hose clamps at the thermostat housing.

  116. Object Number: 1825533  Size: SH
  117. Position the air bleed hose to the engine.
  118. Install the surge tank air bleed hose to the engine.
  119. Install the surge tank air bleed hose clip (3) to the surge tank bracket.
  120. Position the surge tank air bleed hose clamp (1) at the engine.

  121. Object Number: 1826792  Size: SH
  122. Install the surge tank clip (1) to the oil level indicator tube bracket.
  123. Position the surge tank outlet hose clamp (2) at the surge tank.

  124. Object Number: 1826446  Size: SH
  125. Install the surge tank outlet hose to the thermostat housing and oil cooler.
  126. Position the surge tank outlet hose clamp (1) at the oil cooler.
  127. Position the surge tank outlet hose clamp (2) at the thermostat housing.

  128. Object Number: 1826444  Size: SH
  129. Position the outlet hose to the engine.
  130. Install the radiator outlet hose clip (3) to the bracket.
  131. Install the radiator outlet hose to the thermostat housing and oil cooler.
  132. Position the radiator outlet hose clamp (1) at the oil cooler.
  133. Position the radiator outlet hose clamp (2) at the thermostat housing.

  134. Object Number: 1592523  Size: SH
  135. Position the inlet hose to the engine.
  136. Install the radiator inlet hose to the engine.
  137. Position the radiator inlet hose clamp at the engine.

  138. Object Number: 1750442  Size: SH
  139. Remove the cap or plug from the turbocharger opening.
  140. Install the charge air cooler pipe to the turbocharger.
  141. Install the charge air cooler pipe to turbocharger bolts (1).
  142. Tighten
    Tighten the bolts to 22 N·m (16 lb ft).


    Object Number: 1750397  Size: SH
  143. Install the turbocharger heat shield and bolts (1).
  144. Tighten
    Tighten the bolts to 10 N·m (89 lb in).

  145. Install the starter. Refer to Starter Motor Replacement .
  146. Install the air inlet grille panel. Refer to Air Inlet Grille Panel Replacement .
  147. Install the charge air cooler inlet and outlet pipes. Refer to Charge Air Cooler Inlet Pipe Replacement and Charge Air Cooler Outlet Pipe Replacement .

  148. Object Number: 1825535  Size: SH
  149. Connect the fuel feed pipe (1) to the fuel line. Refer to Metal Collar Quick Connect Fitting Service .
  150. Connect the EVAP canister purge solenoid tube to the valve (2). Refer to Plastic Collar Quick Connect Fitting Service .
  151. Install the radiator. Refer to Radiator Replacement .
  152. Install the drive belt. Refer to Drive Belt Replacement .
  153. Recharge the A/C system. Refer to Refrigerant Recovery and Recharging .
  154. Install the hood. Refer to Hood Replacement .
  155. Connect the negative battery cable. Refer to Battery Negative Cable Disconnection and Connection .
  156. Fill the engine with oil.