GM Service Manual Online
For 1990-2009 cars only

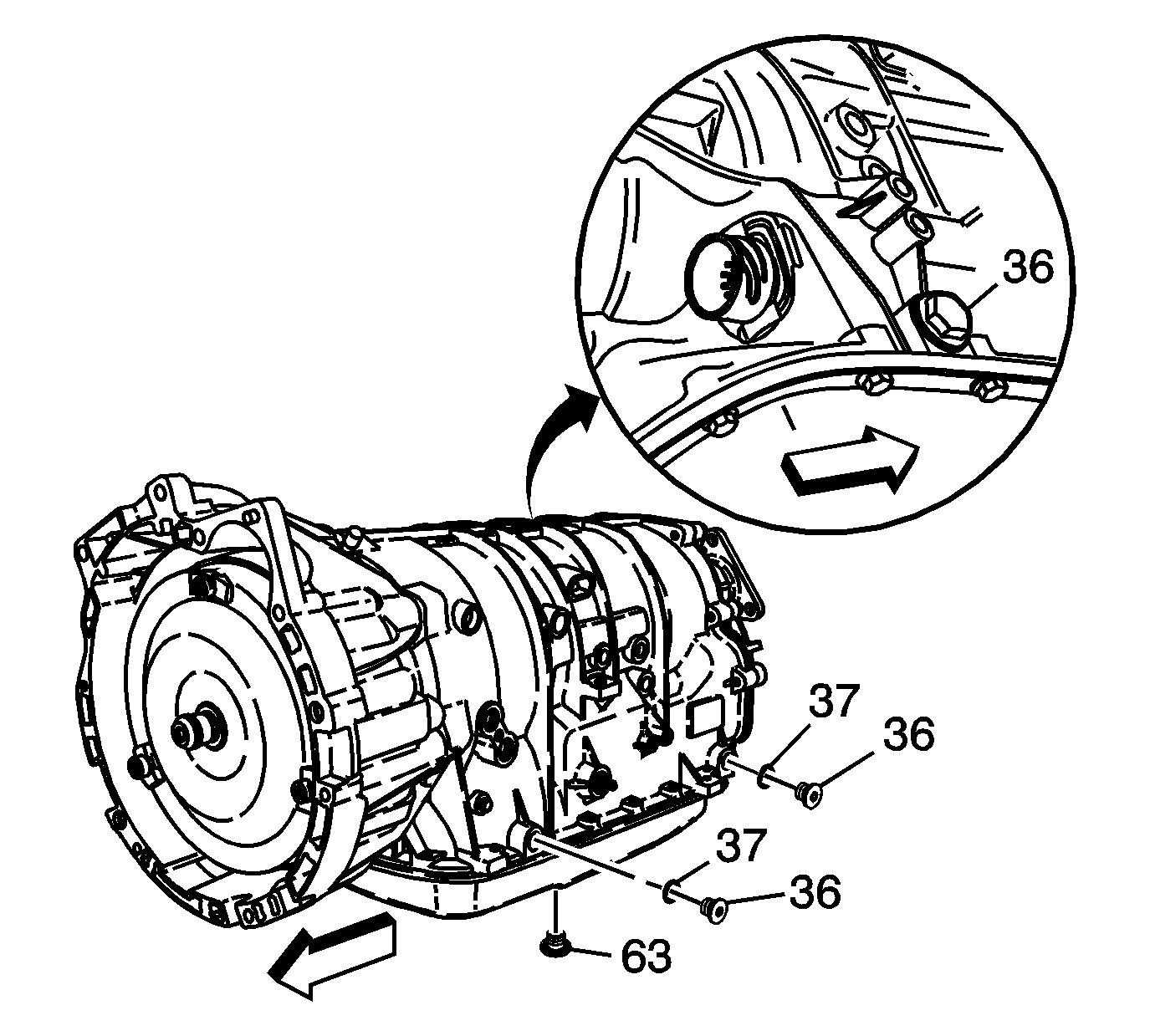
Object Number: 1396194  Size: SH

Step

Action

Value

Yes

No

1

    Important: Transmission fluid level can only be accurately checked when the fluid temperature is between 30-50°C (86-122°F).

  1. Start the engine.
  2. Depress the brake pedal and move the shift lever through the gear ranges, pausing a few seconds in each range. Return the shift lever to the PARK range.
  3. Caution: Refer to Checking Hot Transmission Fluid through Drain Plug Hole Caution in the Preface section.

  4. Raise the vehicle on a hoist. The vehicle must be level with the engine running and the shift lever in the PARK range. Refer to Lifting and Jacking the Vehicle .
  5. Remove the transmission fluid level hole plug (36). Location is model dependent. See the drawing above for locations.
  6. Important: The transmission fluid may darken with normal use and does not always indicate contamination or oxidation.

  7. Inspect the fluid color. If necessary, use a small screwdriver as a dipstick.

Is the fluid color red or light brown with no burnt odor?

 

Go to Step 4

Go to Step 2

2

Does the fluid have a burnt odor or a dark brown color?

--

Go to Step 8

Go to Step 3

3

Does the fluid have a cloudy or milky appearance?

--

Go to Step 7

Go to Step 8

4

Let the fluid temperature rise until it has reached the specified value. Inspect the fluid level. The level should be even with the bottom of the threaded plug hole.

Is the fluid level low?

30-50°C (86-122°F)

Go to Step 5

Go to Step 11

5

Add DEXRON®VI automatic transmission fluid in increments of 0.5 L (0.5 qt) until the fluid drains from the hole plug.

Did you add more than 1.5 L (1.6 qt) to the transmission?

--

Go to Step 6

Go to Step 11

6

The transmission may have a leak. Refer to Fluid Leak Diagnosis .

Was a transmission leak found?

--

Go to Step 9

Go to Step 11

7

The transmission fluid is contaminated with engine coolant.

Repair or replace the transmission cooler in the radiator.

Is the transmission cooler repair complete?

--

Go to Step 9

--

8

  1. Drain the fluid by removing the transmission fluid pan drain plug (63).
  2. Remove the transmission fluid pan. Refer to Automatic Transmission Fluid and Filter Replacement .
  3. Important: A very small amount of material in the bottom of the pan is a normal condition.

  4. Inspect the bottom pan for any excessive debris.

Was excessive debris found?

--

Go to Step 9

Go to Step 10

9

  1. Repair the transmission, if required.
  2. Important: If the transmission is overhauled, it may be necessary to flush the transmission fluid cooler and pipes. Refer to Transmission Fluid Cooler Flushing and Flow Test .

  3. Add enough DEXRON®VI automatic transmission fluid to bring the fluid to the fluid level to the bottom of the threaded plug hole.
  4. Start the engine.
  5. Depress the brake pedal and move the shift lever through the gear ranges, pausing a few seconds in each range. Return the shift lever to the PARK range.
  6. Raise the vehicle on a hoist. The vehicle must be level with the engine running and the shift lever in the PARK range. Refer to Lifting and Jacking the Vehicle .
  7. Caution: The engine must be running when the transmission fluid fill plug is removed, or excessive fluid loss will occur. Transmission fluid may be hot. Since the actual fluid level is unknown, stand clear when removing the fill plug. Have a container ready to capture any lost fluid. Do not turn the engine off with the fill plug removed, as you can be injured by hot transmission fluid being expelled out of the oil fill opening.

  8. Let the AT fluid temperature rise until it has reached the specified value. Remove the transmission plug.
  9. If needed, add DEXRON®VI automatic transmission fluid in increments of 0.5 L (0.5 qt) until the fluid drains from the threaded hole plug.
  10. Notice: Refer to Fastener Notice in the Preface section.

    Important: If the level hole plug (36) and O-ring (37) are not damaged, they should be reused.

  11. Allow fluid to finish draining out of the plug hole. Inspect the level hole plug (36) and O-ring (37) for damage. Install the transmission hole plug (36) and tighten to the specified value.
  12. Wipe any excess fluid from the transmission with a rag or shop towel.

Is the repair complete?

30-50°C (86-122°F)

20 N·m (15 lb ft)

System OK

--

10

  1. Change the fluid and fluid filter. Refer to Automatic Transmission Fluid and Filter Replacement .
  2. Start the engine.
  3. Depress the brake pedal and move the shift lever through the gear ranges, pausing a few seconds in each range. Return the shift lever to the PARK range.
  4. Raise the vehicle on a hoist. The vehicle must be level with the engine running and the shift lever in the PARK range. Refer to Lifting and Jacking the Vehicle .
  5. Caution: The engine must be running when the transmission fluid fill plug is removed, or excessive fluid loss will occur. Transmission fluid may be hot. Since the actual fluid level is unknown, stand clear when removing the fill plug. Have a container ready to capture any lost fluid. Do not turn the engine off with the fill plug removed, as you can be injured by hot transmission fluid being expelled out of the oil fill opening.

  6. Let the AT fluid temperature rise until it has reached the specified value. Remove the transmission level hole plug (36).
  7. If needed, add DEXRON®VI automatic transmission fluid in increments of 0.5 L (0.5 qt) until the fluid drains from the threaded hole plug.
  8. Notice: Refer to Fastener Notice in the Preface section.

    Important: If the level hole plug (36) and O-ring (37) are not damaged, they should be reused.

  9. Allow fluid to finish draining out of the plug hole. Inspect the level hole plug (36) and O-ring (37) for damage. Install the transmission level hole plug (36) and tighten to the specified value.
  10. Wipe any excess fluid from the transmission with a rag or shop towel.

Is the repair complete?

30-50°C (86-122°F)

20 N·m (15 lb ft)

System OK

--

11

    Notice: Refer to Fastener Notice in the Preface section.

    Important: If the level hole plug (36) and O-ring (37) are not damaged, they should be reused.

  1. Let the AT fluid temperature rise until it has reached the specified value. Allow fluid to finish draining out of the hole plug. Inspect the level hole plug (36) and O-ring (37) for damage. Install the transmission level hole plug (36) and tighten to the specified value.
  2. Wipe any excess fluid from the transmission with a shop towel or rag.

Is the repair complete?

30-50°C (86-122°F)

20 N·m (15 lb ft)

System OK

--


Object Number: 1396194  Size: SH

Step

Action

Value

Yes

No

1

    Important: Transmission fluid level can only be accurately checked when the fluid temperature is between 30-50°C (86-122°F).

  1. Start the engine.
  2. Depress the brake pedal and move the shift lever through the gear ranges, pausing a few seconds in each range. Return the shift lever to the PARK range.
  3. Raise the vehicle on a hoist. The vehicle must be level with the engine running and the shift lever in the PARK range. Refer to Lifting and Jacking the Vehicle .
  4. Caution: The engine must be running when the transmission fluid fill plug is removed, or excessive fluid loss will occur. Transmission fluid may be hot. Since the actual fluid level is unknown, stand clear when removing the fill plug. Have a container ready to capture any lost fluid. Do not turn the engine off with the fill plug removed, as you can be injured by hot transmission fluid being expelled out of the oil fill opening.

  5. Remove the transmission fluid level hole plug (36). Location is model dependent. See the drawing above for locations.
  6. Important: The transmission fluid may darken with normal use and does not always indicate contamination or oxidation.

  7. Inspect the fluid color. If necessary, use a small screwdriver as a dipstick.

Is the fluid color red or light brown with no burnt odor?

 

Go to Step 4

Go to Step 2

2

Does the fluid have a burnt odor or a dark brown color?

--

Go to Step 8

Go to Step 3

3

Does the fluid have a cloudy or milky appearance?

--

Go to Step 7

Go to Step 8

4

Let the fluid temperature rise until it has reached the specified value. Inspect the fluid level. The level should be even with the bottom of the threaded plug hole.

Is the fluid level low?

30-50°C (86-122°F)

Go to Step 5

Go to Step 11

5

Add DEXRON®VI automatic transmission fluid in increments of 0.5 L (0.5 qt) until the fluid drains from the hole plug.

Did you add more than 1.5 L (1.6 qt) to the transmission?

--

Go to Step 6

Go to Step 11

6

The transmission may have a leak. Refer to Fluid Leak Diagnosis .

Was a transmission leak found?

--

Go to Step 9

Go to Step 11

7

The transmission fluid is contaminated with engine coolant.

Repair or replace the transmission cooler in the radiator.

Is the transmission cooler repair complete?

--

Go to Step 9

--

8

  1. Drain the fluid by removing the transmission fluid pan drain plug (63).
  2. Remove the transmission fluid pan. Refer to Automatic Transmission Fluid and Filter Replacement .
  3. Important: A very small amount of material in the bottom of the pan is a normal condition.

  4. Inspect the bottom pan for any excessive debris.

Was excessive debris found?

--

Go to Step 9

Go to Step 10

9

  1. Repair the transmission, if required.
  2. Important: If the transmission is overhauled, it may be necessary to flush the transmission fluid cooler and pipes. Refer to Transmission Fluid Cooler Flushing and Flow Test .

  3. Add enough DEXRON®VI automatic transmission fluid to bring the fluid to the fluid level to the bottom of the threaded plug hole.
  4. Start the engine.
  5. Depress the brake pedal and move the shift lever through the gear ranges, pausing a few seconds in each range. Return the shift lever to the PARK range.
  6. Raise the vehicle on a hoist. The vehicle must be level with the engine running and the shift lever in the PARK range. Refer to Lifting and Jacking the Vehicle .
  7. Caution: The engine must be running when the transmission fluid fill plug is removed, or excessive fluid loss will occur. Transmission fluid may be hot. Since the actual fluid level is unknown, stand clear when removing the fill plug. Have a container ready to capture any lost fluid. Do not turn the engine off with the fill plug removed, as you can be injured by hot transmission fluid being expelled out of the oil fill opening.

  8. Let the AT fluid temperature rise until it has reached the specified value. Remove the transmission plug.
  9. If needed, add DEXRON®VI automatic transmission fluid in increments of 0.5 L (0.5 qt) until the fluid drains from the threaded hole plug.
  10. Notice: Refer to Fastener Notice in the Preface section.

    Important: If the level hole plug (36) and O-ring (37) are not damaged, they should be reused.

  11. Allow fluid to finish draining out of the plug hole. Inspect the level hole plug (36) and O-ring (37) for damage. Install the transmission hole plug (36) and tighten to the specified value.
  12. Wipe any excess fluid from the transmission with a rag or shop towel.

Is the repair complete?

30-50°C (86-122°F)

20 N·m (15 lb ft)

System OK

--

10

  1. Change the fluid and fluid filter. Refer to Automatic Transmission Fluid and Filter Replacement .
  2. Start the engine.
  3. Depress the brake pedal and move the shift lever through the gear ranges, pausing a few seconds in each range. Return the shift lever to the PARK range.
  4. Raise the vehicle on a hoist. The vehicle must be level with the engine running and the shift lever in the PARK range. Refer to Lifting and Jacking the Vehicle .
  5. Caution: The engine must be running when the transmission fluid fill plug is removed, or excessive fluid loss will occur. Transmission fluid may be hot. Since the actual fluid level is unknown, stand clear when removing the fill plug. Have a container ready to capture any lost fluid. Do not turn the engine off with the fill plug removed, as you can be injured by hot transmission fluid being expelled out of the oil fill opening.

  6. Let the AT fluid temperature rise until it has reached the specified value. Remove the transmission level hole plug (36).
  7. If needed, add DEXRON®VI automatic transmission fluid in increments of 0.5 L (0.5 qt) until the fluid drains from the threaded hole plug.
  8. Notice: Refer to Fastener Notice in the Preface section.

    Important: If the level hole plug (36) and O-ring (37) are not damaged, they should be reused.

  9. Allow fluid to finish draining out of the plug hole. Inspect the level hole plug (36) and O-ring (37) for damage. Install the transmission level hole plug (36) and tighten to the specified value.
  10. Wipe any excess fluid from the transmission with a rag or shop towel.

Is the repair complete?

30-50°C (86-122°F)

20 N·m (15 lb ft)

System OK

--

11

    Notice: Refer to Fastener Notice in the Preface section.

    Important: If the level hole plug (36) and O-ring (37) are not damaged, they should be reused.

  1. Let the AT fluid temperature rise until it has reached the specified value. Allow fluid to finish draining out of the hole plug. Inspect the level hole plug (36) and O-ring (37) for damage. Install the transmission level hole plug (36) and tighten to the specified value.
  2. Wipe any excess fluid from the transmission with a shop towel or rag.

Is the repair complete?

30-50°C (86-122°F)

20 N·m (15 lb ft)

System OK

--