GM Service Manual Online
For 1990-2009 cars only

Object Number: 1587910  Size: MF

Callout

Component Name

Preliminary Procedure

  1. Remove the HVAC module assembly. Refer to HVAC Module Assembly Replacement .
  2. Disconnect the actuator electrical connectors from the air distribution case.

1

Screw, Air Outlet Duct

Notice: Refer to Fastener Notice in the Preface section.

Tighten
1.5 N·m (14 lb in)

2

Duct, Air Outlet

3

Screw, Heater Core Cover

Tighten
1.5 N·m (14 lb in)

4

Cover, Heater Core

5

Seal, Heater Core Pass Through

6

Screw, Air Distribution Case

Tighten
1.5 N·m (14 lb in)

7

Case, Air Distribution

8

Screw, Heater Core Bracket (Qty: 2)

Tighten
1.5 N·m (14 lb in)

9

Bracket, Heater Core

10

Core, Heater


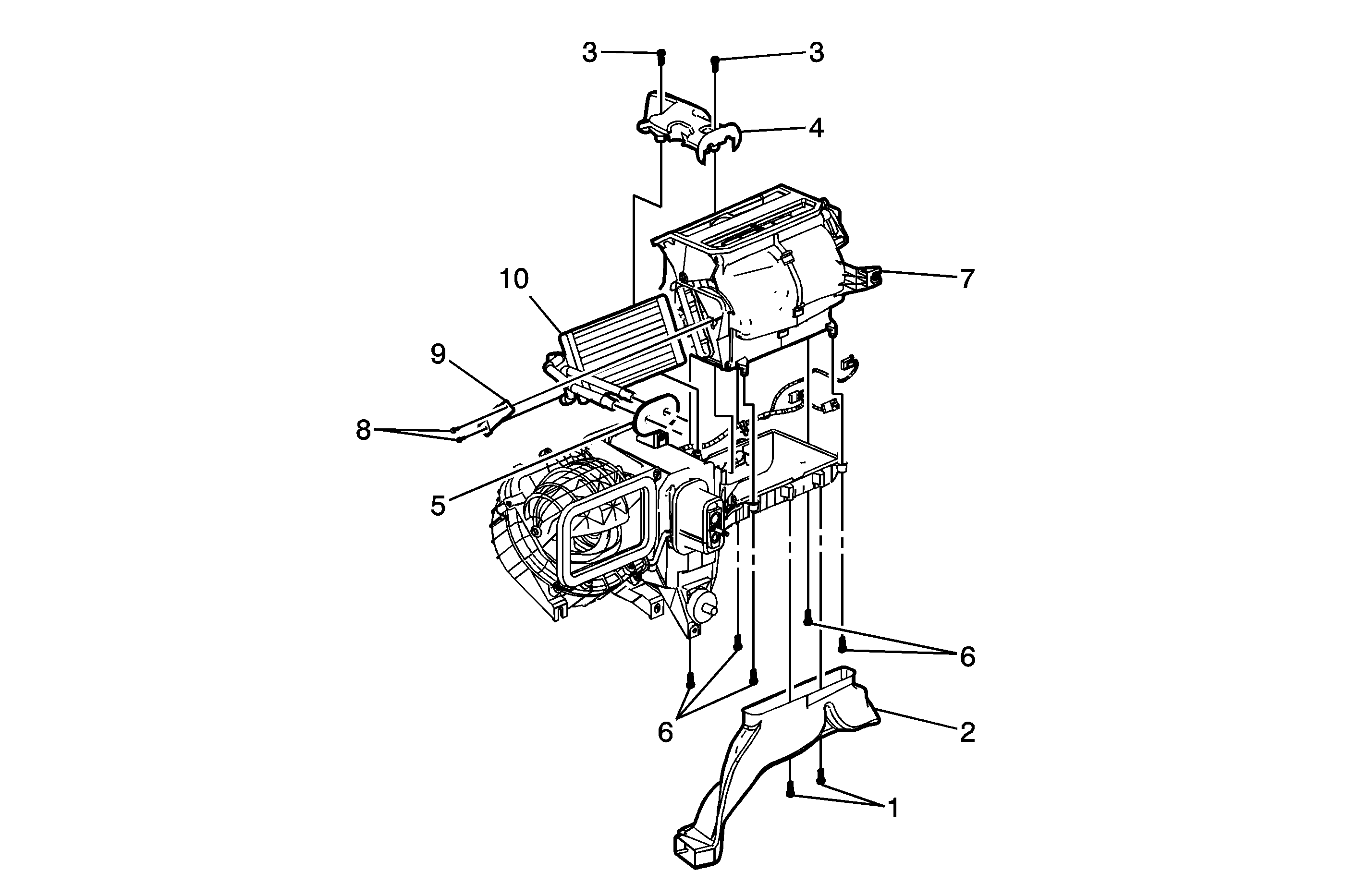
Object Number: 1587910  Size: MF

Callout

Component Name

Preliminary Procedure

Remove the HVAC module assembly. Refer to HVAC Module Assembly Replacement .

1

Air Outlet Duct Screw (Qty: 2)

Notice: Refer to Fastener Notice in the Preface section.

Procedure

Disconnect the actuator electrical connectors from the recirculation case.

Tighten
1.5 N·m (13 lb in)

2

Air Outlet Duct

3

Heater Core Cover Screw (Qty: 2)

Tighten
1.5 N·m (13 lb in)

4

Heater Core Cover

5

Heater Core Pass Through Seal

6

Air Distribution Case Screw (Qty: 5)

Tighten
1.5 N·m (13 lb in)

7

Air Distribution Case

8

Heater Core Tube Clamp Screw (Qty: 2)

9

Heater Core Tube Clamp

10

Heater Core