GM Service Manual Online
For 1990-2009 cars only
Makes
🢒
Pontiac
🢒
2007
🢒
Solstice
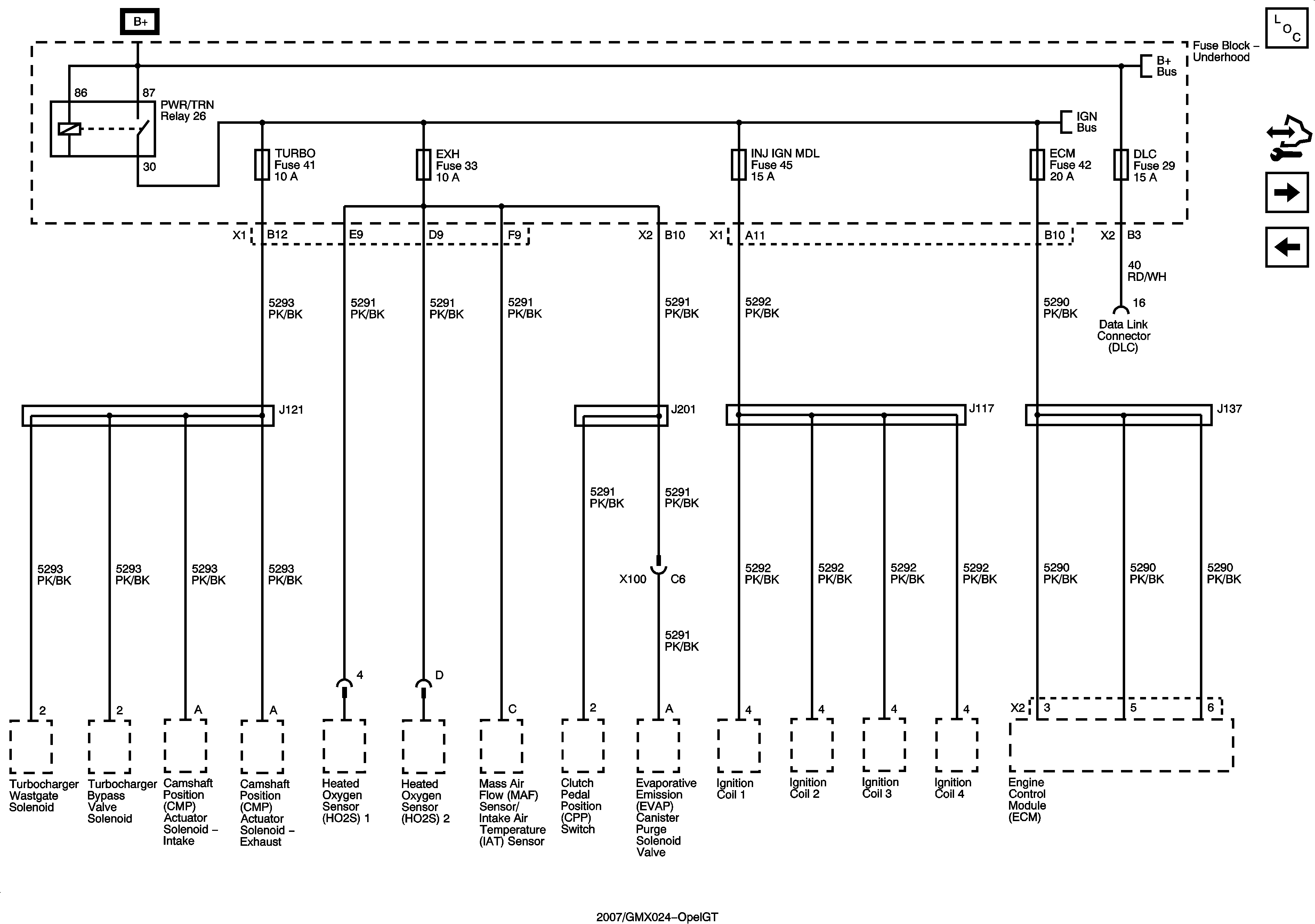
🢒 EMISSIONS, ECM, and LIGHTER Fuses
EMISSIONS, ECM, and LIGHTER Fuses
EMISSIONS, ECM, and LIGHTER Fuses
Master Electrical Component List
Control Module References
MIRRORS, ABS, ABS/BCM, and S-BAND ONSTAR Fuses
TANK VENT, OUTLET, IP IGN, BACKUP, ABS, and ECM TRANS Fuses
B+ Bus Bar - 1 of 2
B+ Bus Bar - 1 of 2
High Speed LAN