GM Service Manual Online
For 1990-2009 cars only
Makes
🢒
Pontiac
🢒
2008
🢒
Solstice
🢒
Engine
🢒
Engine Electrical
🢒 Starting and Charging Schematics
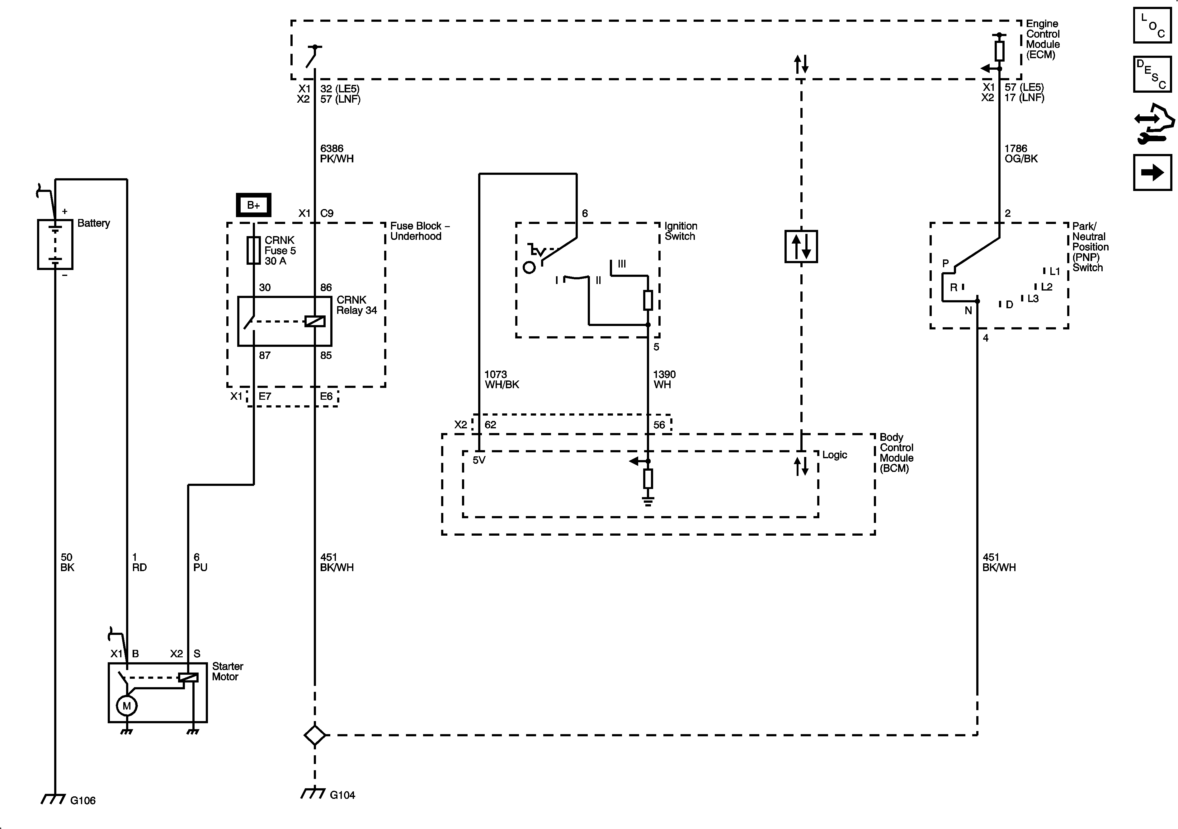
Figure
1:
Master Electrical Component List
Starting System Description and Operation
Charging System Description and Operation
Control Module References
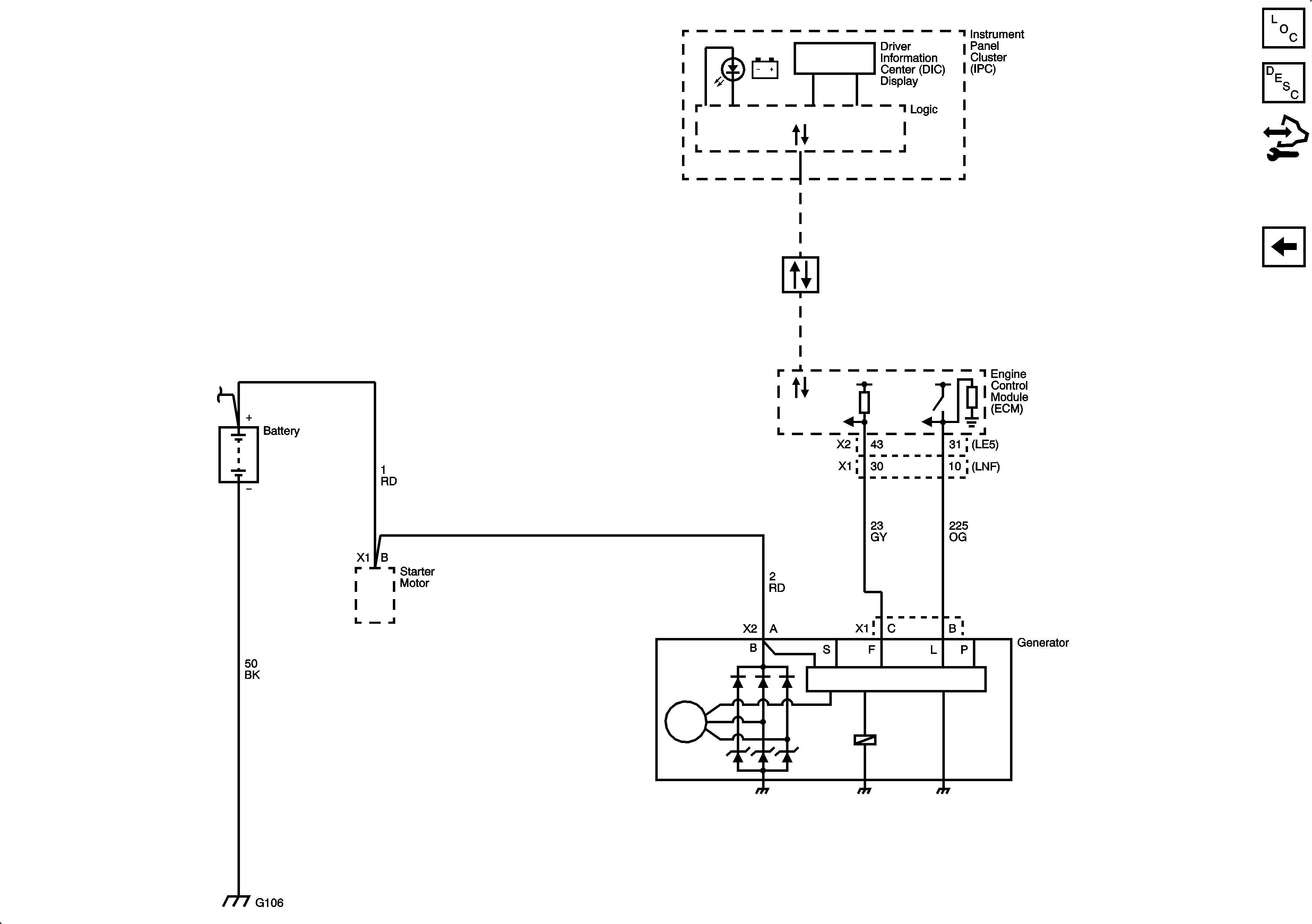
Figure
2:
Master Electrical Component List
Starting System Description and Operation
Charging System Description and Operation
Control Module References