GM Service Manual Online
For 1990-2009 cars only
Makes
🢒
Pontiac
🢒
2008
🢒
Solstice
🢒
Diagnostic Navigation
🢒
Vehicle Diagnostic Information
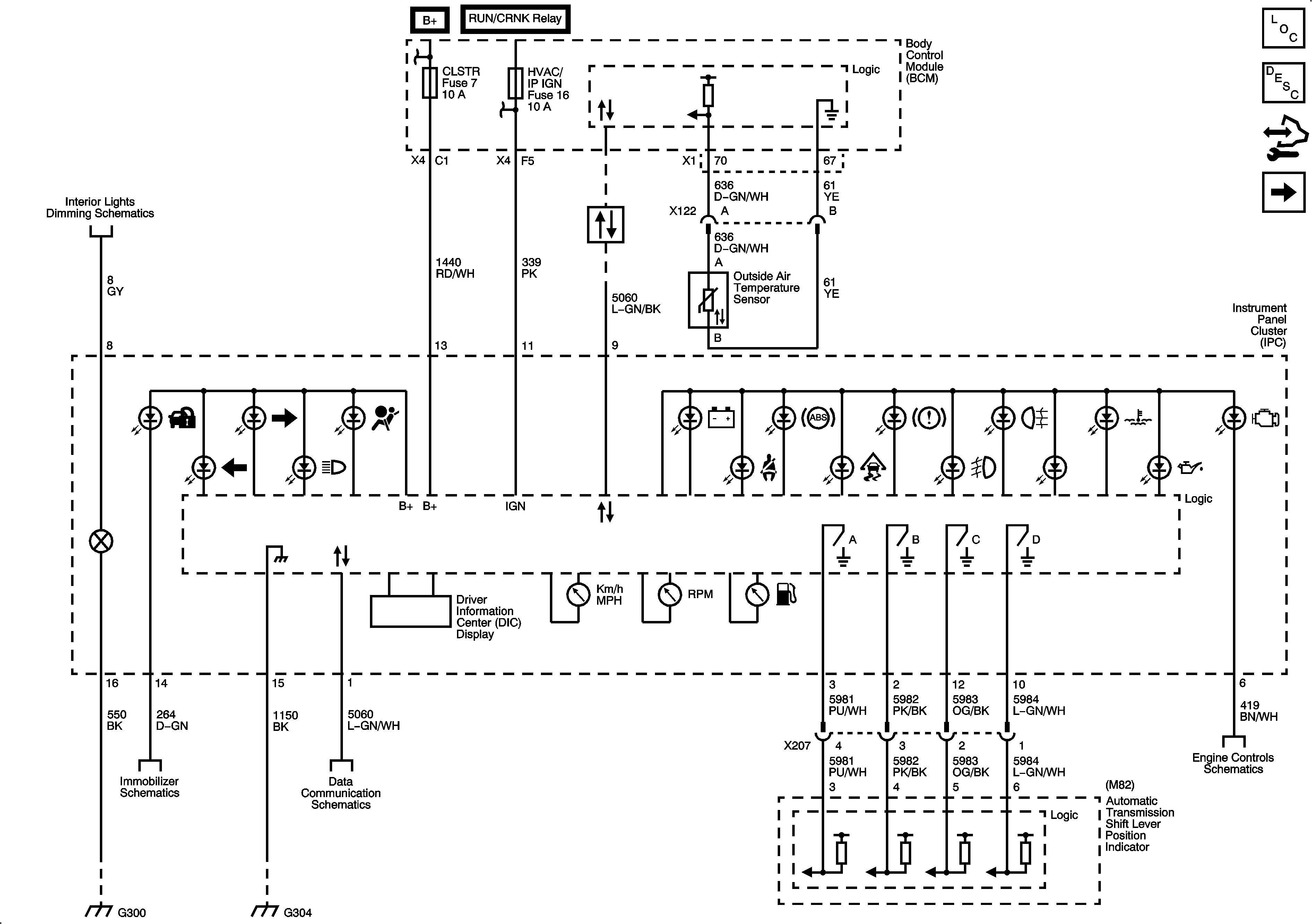
🢒 Instrument Cluster Schematics
Figure
1:
Instrument Cluster
Master Electrical Component List
Instrument Cluster Description and Operation
Control Module References
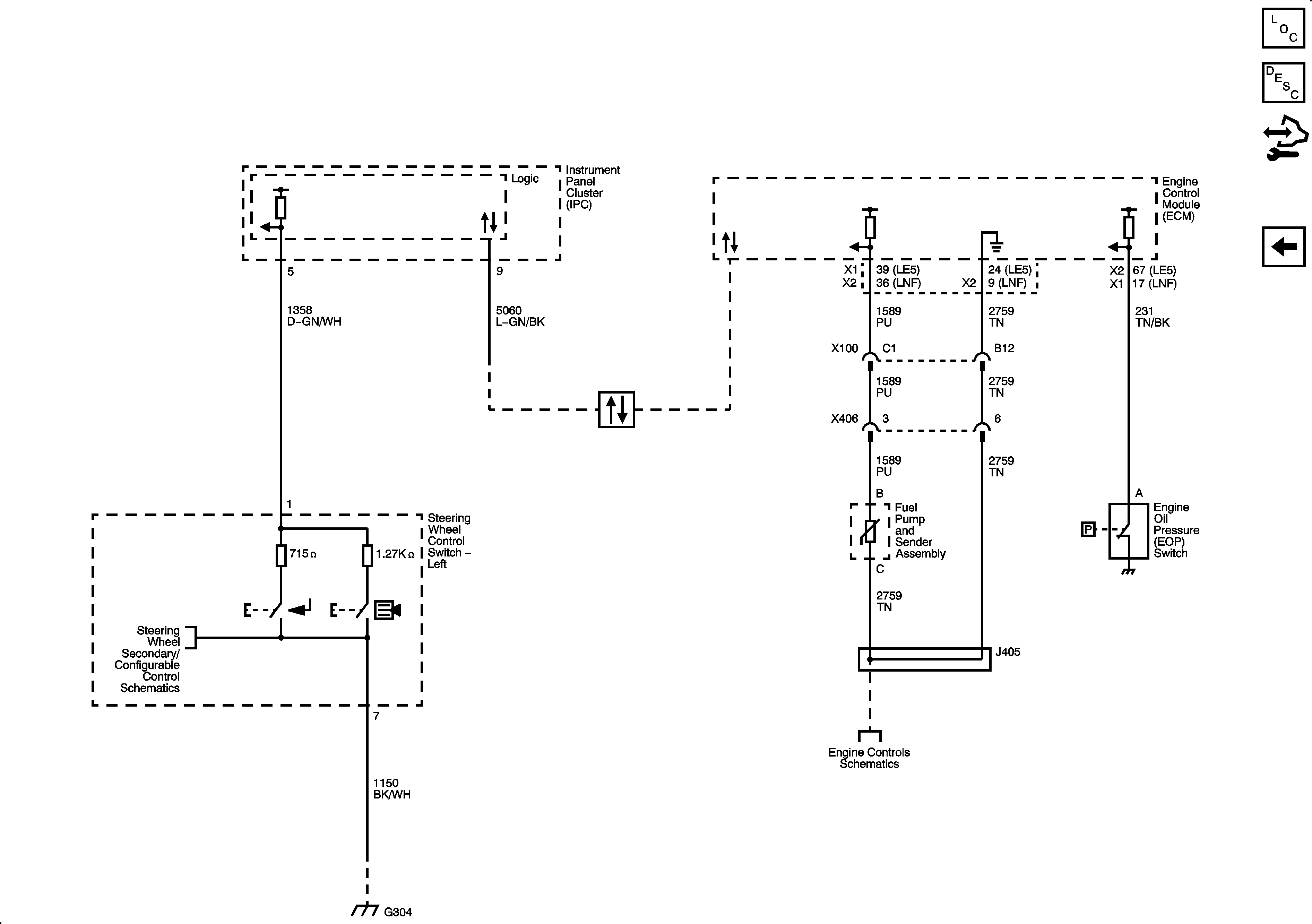
Sensors and Switches
Figure
2:
Sensors and Switches
Master Electrical Component List
Instrument Cluster Description and Operation
Control Module References
Instrument Cluster