GM Service Manual Online
For 1990-2009 cars only
Makes
🢒
Pontiac
🢒
2008
🢒
Solstice
🢒
Safety and Security
🢒
Supplemental Inflatable Restraints
🢒 SIR Schematics
Figure
1:
Power, Ground, Indicators, and Front End Sensors
Master Electrical Component List
SIR System Description and Operation
Control Module References
Modules and Pretensioners
Master Electrical Schematic Icons
Figure
2:
Modules and Pretensioners
Master Electrical Component List
SIR System Description and Operation
Control Module References
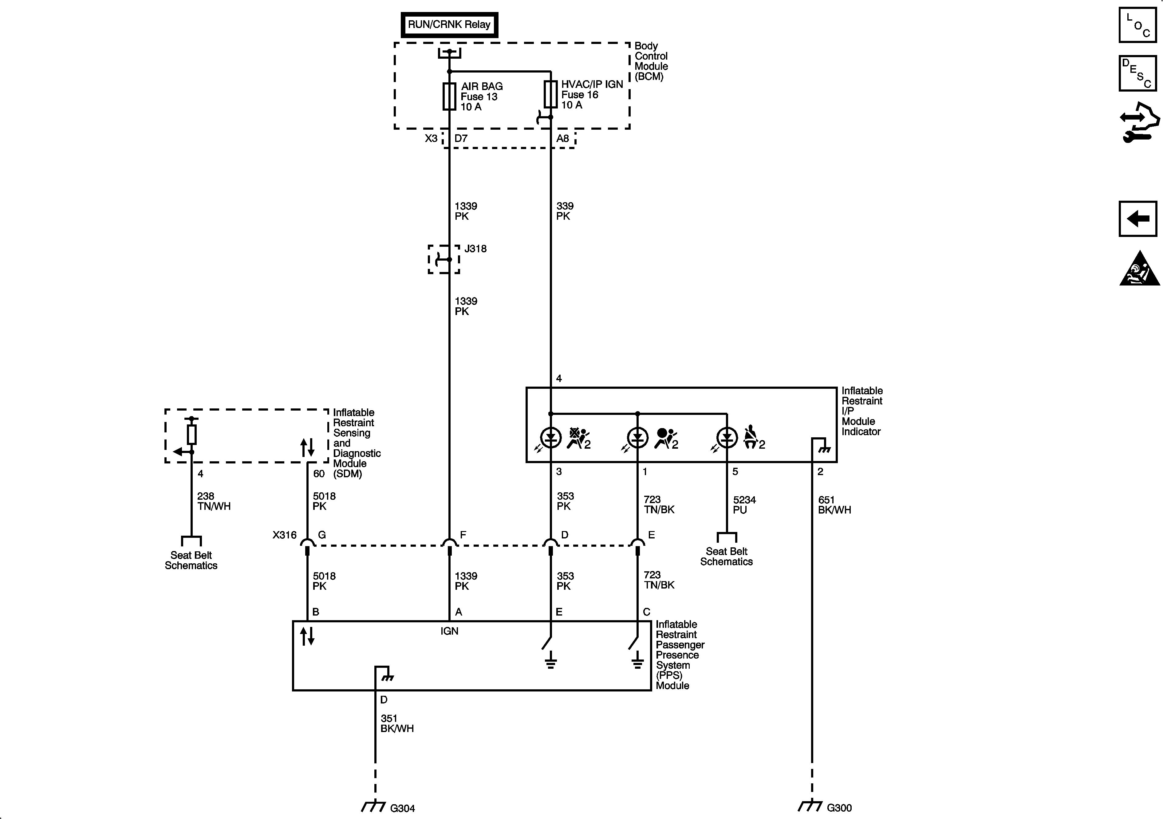
Passenger Presence System
Power, Ground, Indicators, and Front End Sensors
Master Electrical Schematic Icons
Figure
3:
Passenger Presence System (PPS)
Master Electrical Component List
SIR System Description and Operation
Control Module References
Modules and Pretensioners
Master Electrical Schematic Icons