GM Service Manual Online
For 1990-2009 cars only

Removal Procedure


    Object Number: 183263  Size: SH
  1. Start the engine.
  2. With the engine at idle speed and the transmission in PARK or NEUTRAL, observe vibration.
  3. Shut OFF the engine.
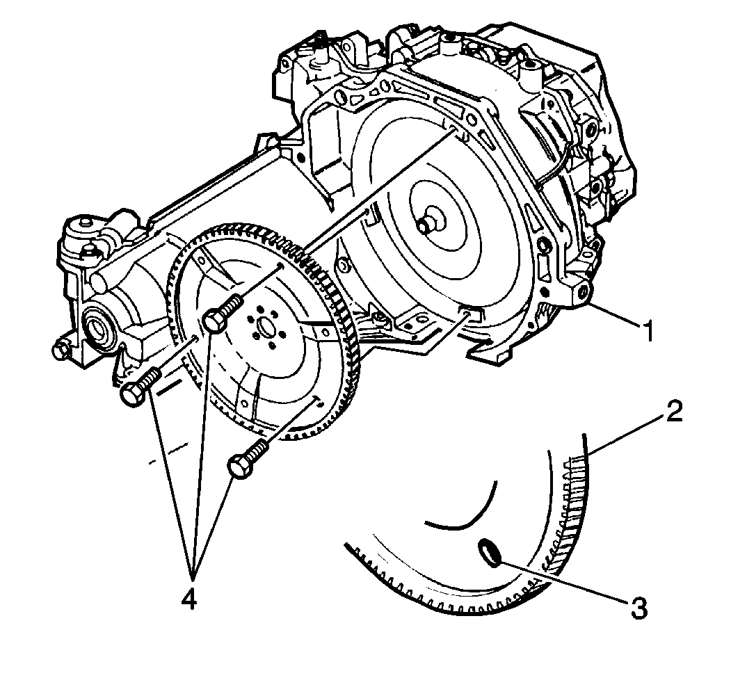
  4. Remove the converter shield attaching bolts.
  5. Remove the flywheel to torque converter attaching bolts (4).
  6. Rotate the torque converter 120 degrees (1/3 turn).

Installation Procedure


    Object Number: 183263  Size: SH
  1. Install the torque converter to flywheel bolts.
  2. Apply adhesive/sealant compound GM P/N 12345493 or equivalent to flywheel bolts (4).
  3. Tighten
    Tighten the bolts to 62 N·m (46 lb ft). Hand start and tighten the net slot (3) bolt first. Hand start and tighten the two remaining bolts (4).

    Notice: Use the correct fastener in the correct location. Replacement fasteners must be the correct part number for that application. Fasteners requiring replacement or fasteners requiring the use of thread locking compound or sealant are identified in the service procedure. Do not use paints, lubricants, or corrosion inhibitors on fasteners or fastener joint surfaces unless specified. These coatings affect fastener torque and joint clamping force and may damage the fastener. Use the correct tightening sequence and specifications when installing fasteners in order to avoid damage to parts and systems.

  4. Install the transmission converter cover bolts.
  5. Tighten
    Tighten the bolts to 10 N·m (18 lb ft).

  6. Start the engine and check for vibration.
  7. Repeat the procedure until the best possible balance is obtained by moving the flywheel (2) 120 degrees.