GM Service Manual Online
For 1990-2009 cars only
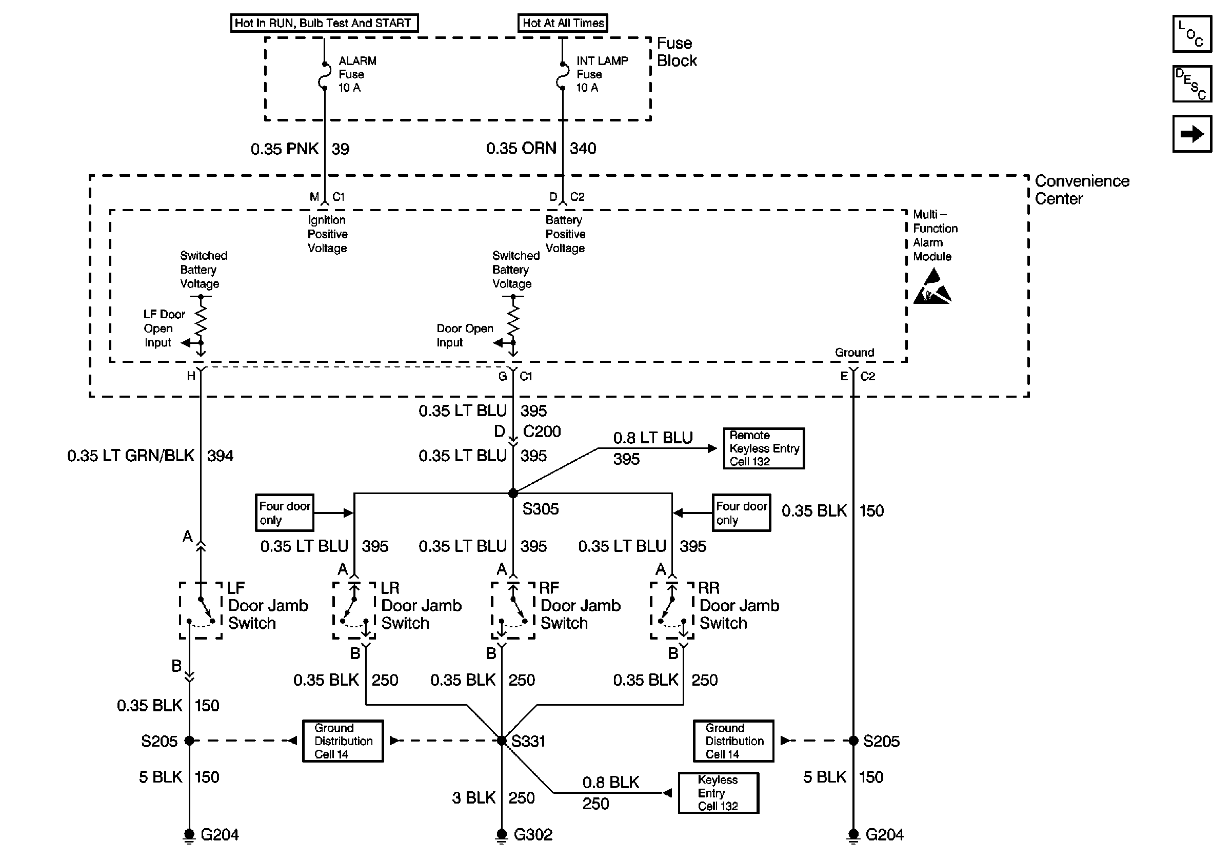
Figure 1:

Cell 114: Illuminated Entry


Object Number: 284960  Size: FS
Lighting Systems Components
Interior Lighting System Description
Cell 114: IP Compartment, Headliner and Luggage Compartment Lamps
Handling ESD Sensitive Parts Notice
Keyless Entry Schematics
Keyless Entry Schematics
Ground Distribution Schematics
Ground Distribution Schematics
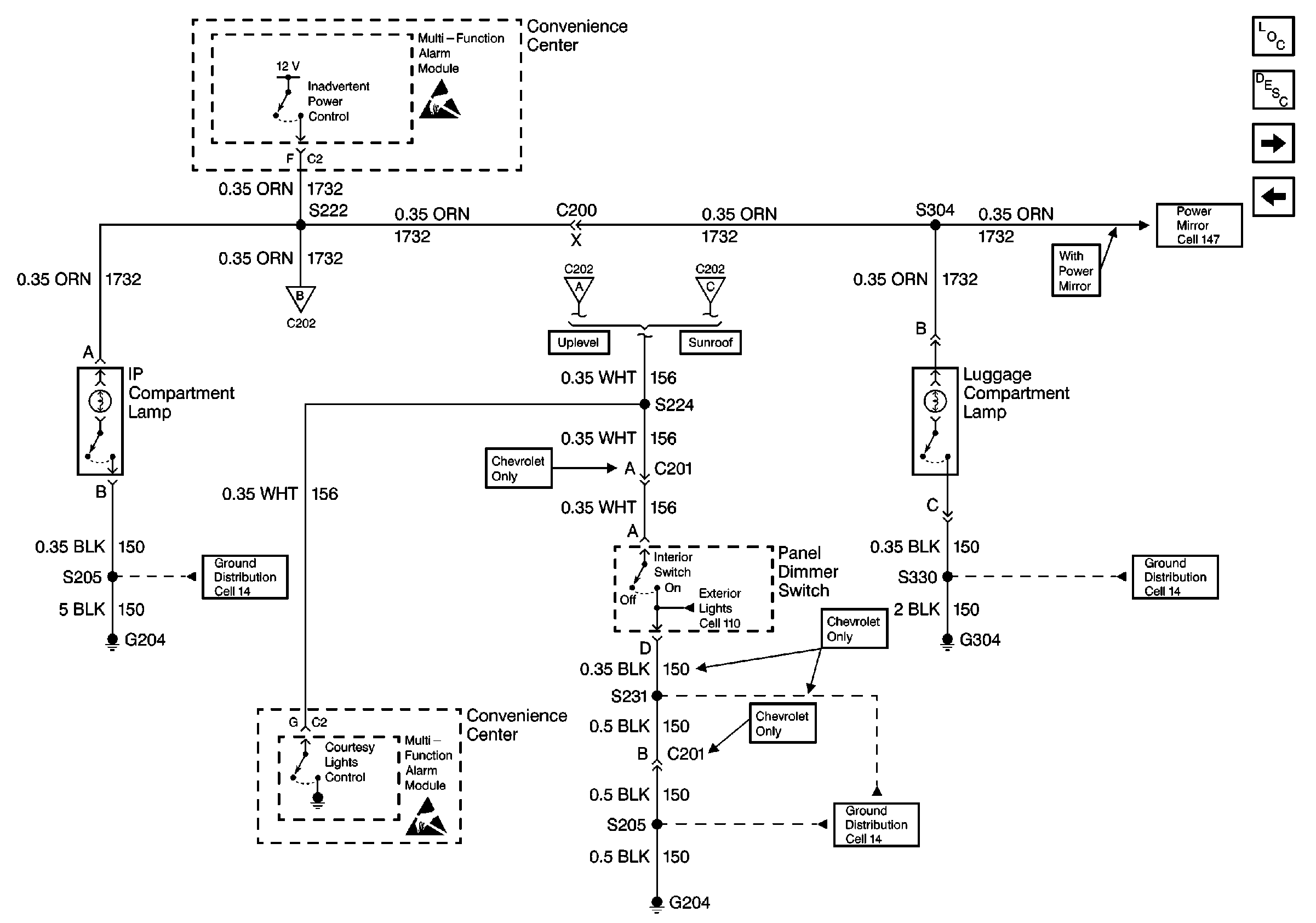
Figure 2:

Cell 114: IP Compartment, Headliner and Luggage Compartment Lamps


Object Number: 284964  Size: FS
Lighting Systems Components
Interior Lighting System Description
Cell 114: Interior Lights
Cell 114: Illuminated Entry
Handling ESD Sensitive Parts Notice
Handling ESD Sensitive Parts Notice
Cell 114: Interior Lights
Cell 114: Interior Lights
Cell 114: Interior Lights
Ground Distribution Schematics
Ground Distribution Schematics
Ground Distribution Schematics
Outside Rearview Mirror Schematics
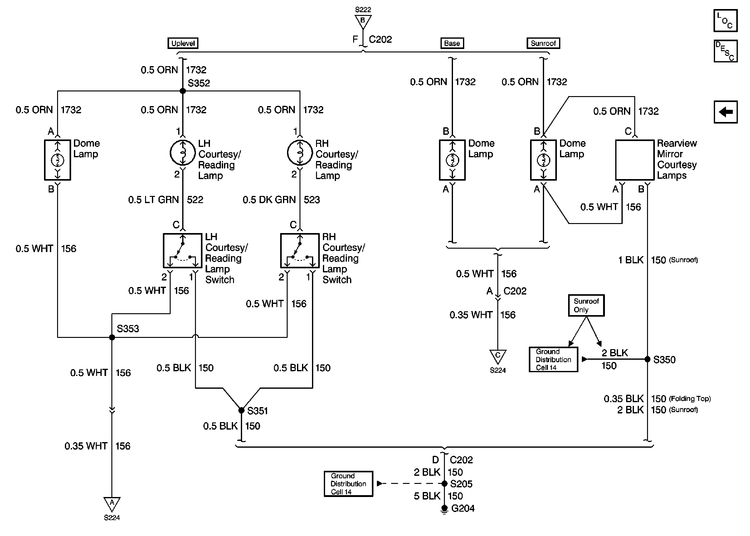
Figure 3:

Cell 114: Interior Lights


Object Number: 284965  Size: FS
Lighting Systems Components
Interior Lighting System Description
Cell 114: IP Compartment, Headliner and Luggage Compartment Lamps
Cell 114: IP Compartment, Headliner and Luggage Compartment Lamps
Cell 114: IP Compartment, Headliner and Luggage Compartment Lamps
Cell 114: IP Compartment, Headliner and Luggage Compartment Lamps
Ground Distribution Schematics
Ground Distribution Schematics