GM Service Manual Online
For 1990-2009 cars only

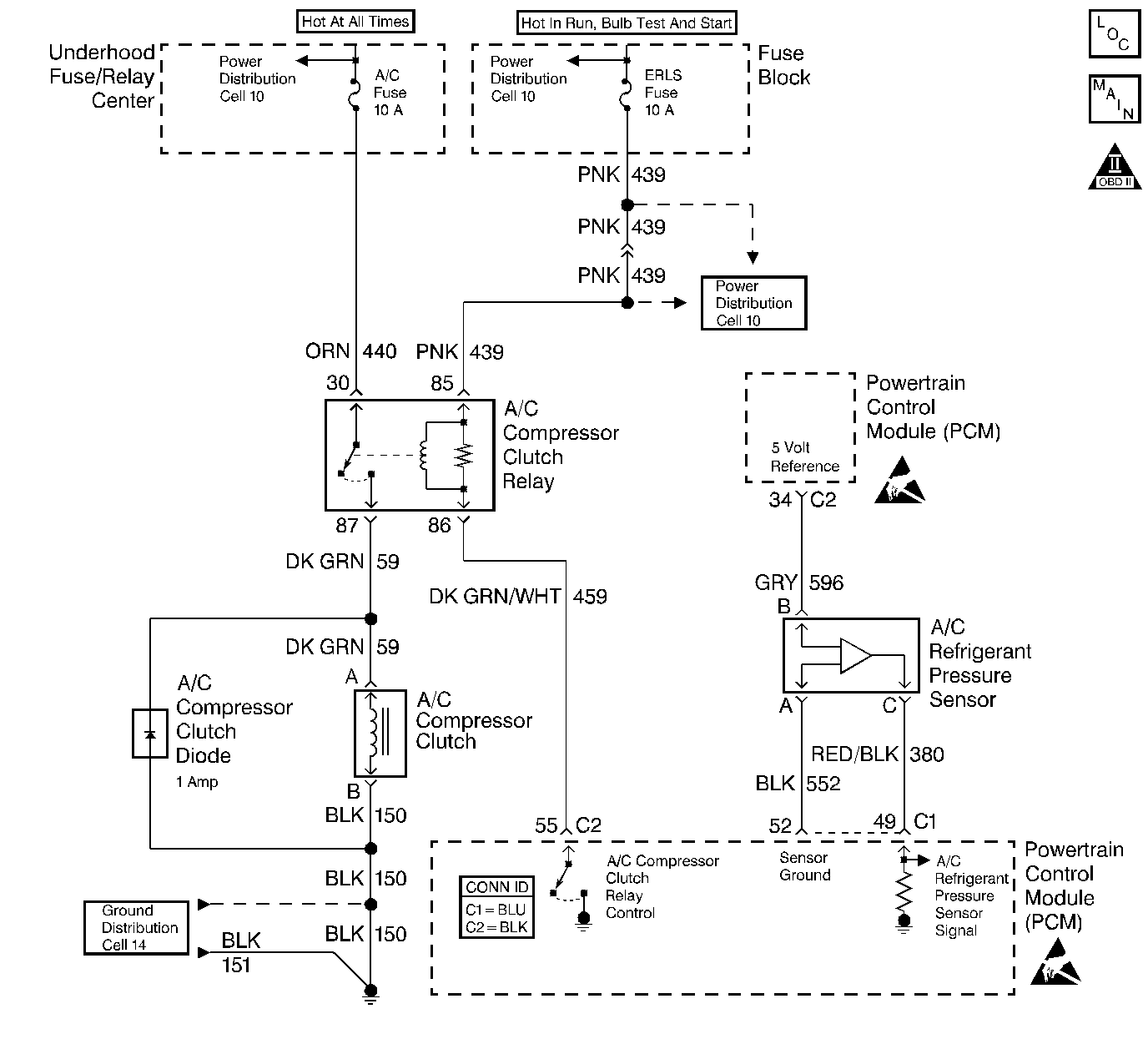
Object Number: 409346  Size: LF
Engine Controls Components
A/C Controls
OBD II Symbol Description Notice
Powertrain Control Module Connector End Views
Handling ESD Sensitive Parts Notice
Handling ESD Sensitive Parts Notice

Circuit Description

The A/C refrigerant pressure sensor responds to the changes in the A/C refrigerant high side pressure. This input indicates how much load the A/C compressor is putting on the engine and is one of the factors used by the Powertrain Control Module (PCM) in order to determine the Idle Air Control (IAC) position for the idle speed. The circuits consist of a 5 V reference and a ground, both provided by the PCM, and a signal from the sensor. The signal is a voltage which is proportional to the A/C pressure. The sensor's operating range is between 0 and 459 psi. At 0 psi, the signal voltage will be about 0.1 V, varying to about 4.9 V at 459 psi.

Conditions for Running The DTC

The A/C refrigerant sensor pressure is more than 453 psi (4.92 V) with the A/C requested.

OR

The A/C refrigerant sensor pressure is more than 363 psi (3.98 V) with the A/C not requested

OR

The A/C refrigerant pressure sensor is less than 0 psi (0.10V) when the intake air temperature is more than 0°C (32°F) and DTC P0112 or P0113 is not set.

OR

The A/C refrigerant sensor pressure is less than 0 psi (0.10 V) when an IAT sensor DTC is present.

Conditions for Setting the DTC

Any of the above conditions are met for 15 seconds.

Action Taken When the DTC Sets

    • The PCM will record the operating conditions at the time during which the diagnostic fails. This information will store in the Failure Records buffer.
    • A history DTC stores.
    • The PCM will disable the A/C compressor clutch.

Conditions for Clearing the MIL/DTC

    • A history DTC will clear after 40 consecutive warm up cycles without a fault.
    •  Use a scan tool to clear the DTCs.

Diagnostic Aids

    • The DTC P0530 sets when the signal voltage falls outside of the normal possible range of the sensor.
    • If the actual pressure of the A/C system matches the scan tool readings, repair any A/C pressure problems before using this table.
    • Thoroughly check any suspected circuitry for the following conditions:
       - Backed out terminals
       - Improper mating of the terminals
       - Broken locks
       - Improperly formed or damaged terminals
       - Poor terminal to wiring connections
       - Physical damage to the wiring harness

Test Description

The numbers below refer to the step numbers on the diagnostic table.

  1. The Powertrain OBD System Check prompts the technician to complete some basic checks and store the freeze frame and failure records data on the scan tool if applicable. This creates an electronic copy of the data taken when the malfunction occurred. The information is then stored on the scan tool for later reference.

  2. If the MAP or TP sensor DTC is set, the malfunctioning circuit is diagnosed in these tables.

  3. Determines if the low voltage signal was from the sensor or the signal circuit. Jumping the signal circuit to the 5 volt reference checks the circuits, connections and the PCM.

  4. The replacement PCM must be programmed and the crankshaft position system variation procedure must be preformed. Refer to the latest Techline procedure for PCM reprogramming.

  5. If no malfunctions have been found at this point and no additional DTCs were set, refer to Diagnostic Aids for additional checks and information.

DTC P0530-A/C Refrigerant Pressure Sensor Circuit

Step

Action

Values)

Yes

No

1

Was the Powertrain On-Board Diagnostic (OBD) System Check performed?

--

Go to Step 2

Go to Powertrain On Board Diagnostic (OBD) System Check

2

  1. Turn ON the ignition switch leaving the engine OFF.
  2. Install a scan tool.

Were any MAP or TP DTCs also set?

--

Go to MAP or TP DTC Tables

Go to Step 3

3

Does the A/C high side value read greater than the specified value?

4.0 V (363 psi)

Go to Step 4

Go to Step 5

4

Disconnect the A/C pressure sensor electrical connector.

Is the A/C high side value less than the specified value?

1.0 V (76 psi)

Go to Step 6

Go to Step 11

5

Is the A/C high side value less than the specified value?

0.20 V (0 psi)

Go to Step 7

Go to Step 8

6

  1. Connect a test lamp to B+.
  2. Probe the A/C refrigerant pressure sensor ground circuit.

Does the test lamp illuminate?

--

Go to Step 9

Go to Step 10

7

  1. Disconnect the A/C pressure sensor electrical connector.
  2. Connect a DMM to ground.
  3. Probe the A/C refrigerant pressure sensor 5 volt reference circuit.

Does the DMM measure near the specified voltage?

5.0 V

Go to Step 12

Go to Step 13

8

  1. Start the engine.
  2. Turn the A/C selector switch OFF.

Does the A/C compressor clutch remain engaged?

--

Go to Step 14

Go to Step 26

9

  1. Check for a poor electrical connection at the A/C refrigerant pressure sensor.
  2. If OK, replace the A/C refrigerant pressure sensor. Refer to Air Conditioning (A/C) Refrigerant Pressure Sensor Replacement in Heating, Ventilation and Air Conditioning.

Is the action complete?

--

Go to Step 26

--

10

  1. Check the A/C Refrigerant Pressure sensor ground circuit for the following conditions:
  2. • Open
    • Poor electrical connection
  3. Repair the ground circuit as necessary. Refer to Wiring Repairs in Wiring Systems.

Was a repair necessary?

--

Go to Step 26

Go to Step 15

11

Connect a DMM to ground and probe the A/C Refrigerant Pressure sensor signal circuit.

Is the voltage between the specified values?

4.0-6.0 V

Go to Step 17

Go to Step 16

12

Connect a jumper wire to the following A/C Refrigerant Pressure sensor electrical connectors:

    • 5.0 volt reference circuit
    • Signal circuit

Does the scan tool A/C High side value read greater than the specified value?

4.6 V (421 psi)

Go to Step 9

Go to Step 18

13

Important: The Powertrain Control Module (PCM) uses a single internal 5.0 volt power supply to supply power to all the engine control components. If one component shorts its 5.0 volt reference circuit go ground or battery voltage, the other 5.0 volt reference circuits will also have a low or high voltage.

Repair the open, short to ground, or poor connection in the A/C refrigerant pressure sensor 5 volt reference circuit. Refer to Wiring Repairs in Wiring Systems.

Is the action complete?

--

Go to Step 26

--

14

  1. Disconnect the A/C relay.
  2. Connect a test lamp to B+.
  3. Probe the A/C relay control terminal at the relay center.

Does the test lamp illuminate?

--

Go to Step 19

Go to Step 20

15

  1. Check for a poor electrical connection at the PCM.
  2. Important :  The PCM must be programmed. Refer to Powertrain Control Module Replacement/Programming .

  3. If OK, replace the PCM. Refer to Powertrain Control Module Replacement .

Did you complete the repair?

--

Go to Step 26

--

16

  1. Check for a short to voltage in the A/C Refrigerant Pressure sensor signal circuit .
  2. Repair the A/C Refrigerant Pressure sensor signal circuit as necessary. Refer to Wiring Repairs in Wiring Systems .

Was a repair necessary?

--

Go to Step 26

Go to Step 15

17

  1. Check the A/C refrigerant pressure sensor signal circuit for a short to the 5 volt reference circuit
  2. Repair the A/C Refrigerant Pressure sensor signal circuit as necessary. Refer to Powertrain Control Module Replacement .

Was a repair necessary?

--

Go to Step 26

Go to Step 15

18

  1. Connect a test lamp to B+.
  2. Probe the A/C refrigerant pressure sensor signal circuit.

Does the test lamp illuminate?

0.5 V

Go to step 21

Go to step 22

19

  1. Check the A/C compressor clutch relay control circuit for a short to ground.
  2. Repair the circuit as necessary. Refer to Wiring Repairs in Wiring Systems.

Was a repair necessary?

--

Go to Step 26

Go to Step 15

20

Did the A/C clutch disengage when the relay was removed?

--

Go to Step 23

Go to Step 24

21

  1. Check for a short to ground or a short to the sensor ground in the A/C refrigerant pressure sensor signal circuit.
  2. Repair the circuit as necessary. Refer to Wiring Repairs in Wiring Systems.

Was a repair necessary?

--

Go to Step 26

Go to Step 15

22

  1. Check for an open in the A/C refrigerant pressure sensor signal circuit.
  2. Repair the circuit as necessary. Refer to Wiring Repairs in Wiring Systems.

Was a repair necessary?

--

Go to Step 26

Go to Step 15

23

Replace the A/C compressor clutch relay. Refer to Air Conditioning (A/C) Compressor and Cooling Fan Relays Replacement

Is the action complete?

--

Go to Step 26

--

24

  1. Check the A/C compressor clutch ignition feed circuit for a short to B+.
  2. Repair the circuit as necessary. Refer to Wiring Repairs in Wiring Systems.

Was a repair necessary?

--

Go to Step 26

Go to Step 25

25

Replace a malfunctioning A/C compressor clutch. Refer to Air Conditioning Compressor Replacement in Heating, Ventilation, and Air Conditioning.

Is the action complete?

--

Go to Step 26

--

26

  1. Clear the DTCs with the scan tool.
  2. Start the engine.
  3. Idle at normal operating temperature.
  4. Operate the vehicle within the conditions for setting the DTC as specified in the supporting text.

Does the scan tool indicate that this diagnostic has ran and passed?

--

Go to Step 27

Go to Step 2

27

Check if any additional DTCs are set.

Are any DTCs displayed that has not been diagnosed?

--

Go to applicable DTC table

System OK