GM Service Manual Online
For 1990-2009 cars only
Makes
🢒
Pontiac
🢒
2001
🢒
Sunfire
🢒 A/C Switch and Sensor
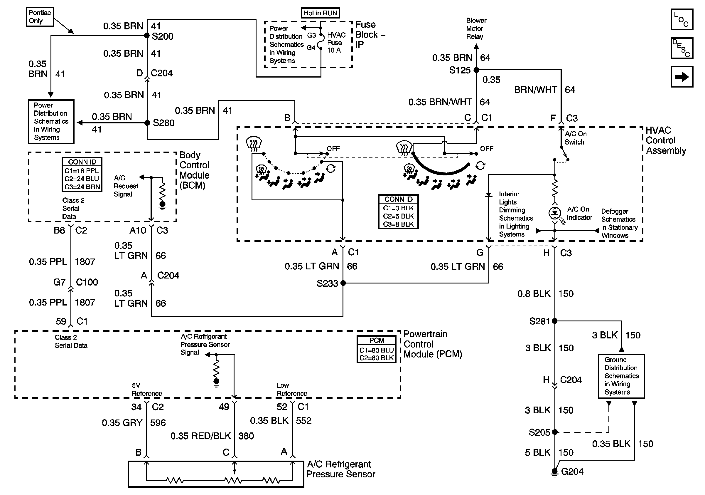
A/C Switch and Sensor
A/C Switch and Sensor
Master Electrical Component List
OBD II Symbol Description Notice
Compressor Controls
G204 1 of 2
IP Fuse Block BCM, WIPER, HVAC, O2 HTR Fuses and PWR WDO Circuit Breaker