GM Service Manual Online
For 1990-2009 cars only
Makes
🢒
Pontiac
🢒
2006
🢒
Torrent
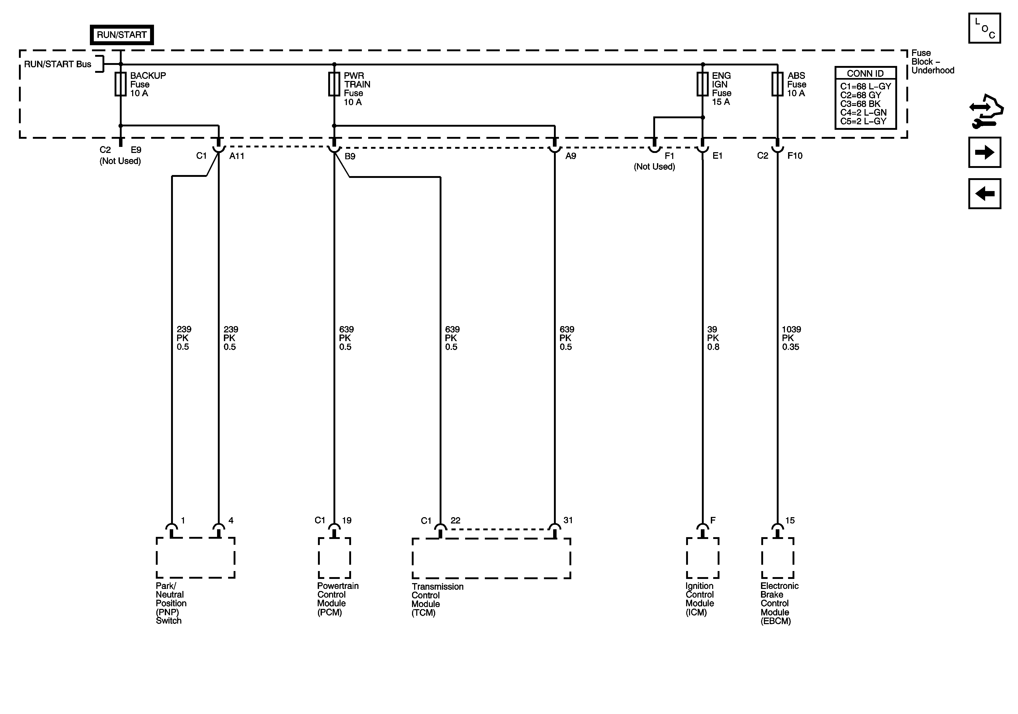
🢒 BACKUP, PWR TRAIN, ENG IGN and 10A ABS Fuse
BACKUP, PWR TRAIN, ENG IGN and 10A ABS Fuse
BACKUP, PWR TRAIN, ENG IGN and 10A ABS Fuses
Master Electrical Component List
Control Module References
TURN, PRNDL/PWR TRN, BCM/ISRVM, BCM/HVAC and HTD SEATS Fuses
IGN FUSE, Ignition Switch and Ignition Circuits
IGN FUSE, Ignition Switch and Ignition Circuits