GM Service Manual Online
For 1990-2009 cars only
Makes
🢒
Pontiac
🢒
2006
🢒
Torrent
🢒 Audible Warning Schematics
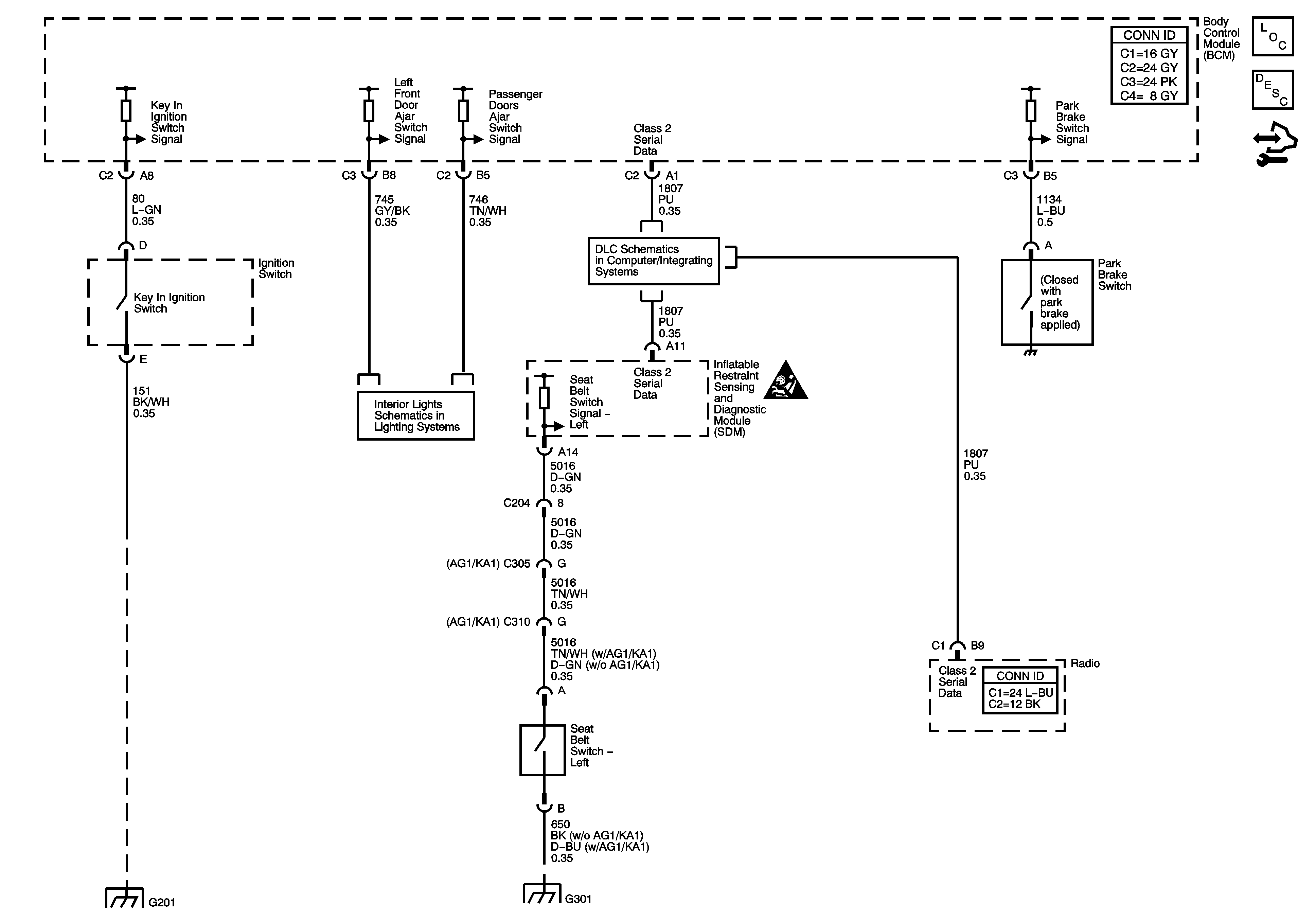
Audible Warning Schematics
Master Electrical Component List
Audible Warnings Description and Operation
Control Module References
Data Link Communication (DLC) Schematic
Interior Lights Schematic
Instrument Panel, Gages, and Console Schematic Icons
G201
G301