GM Service Manual Online
For 1990-2009 cars only

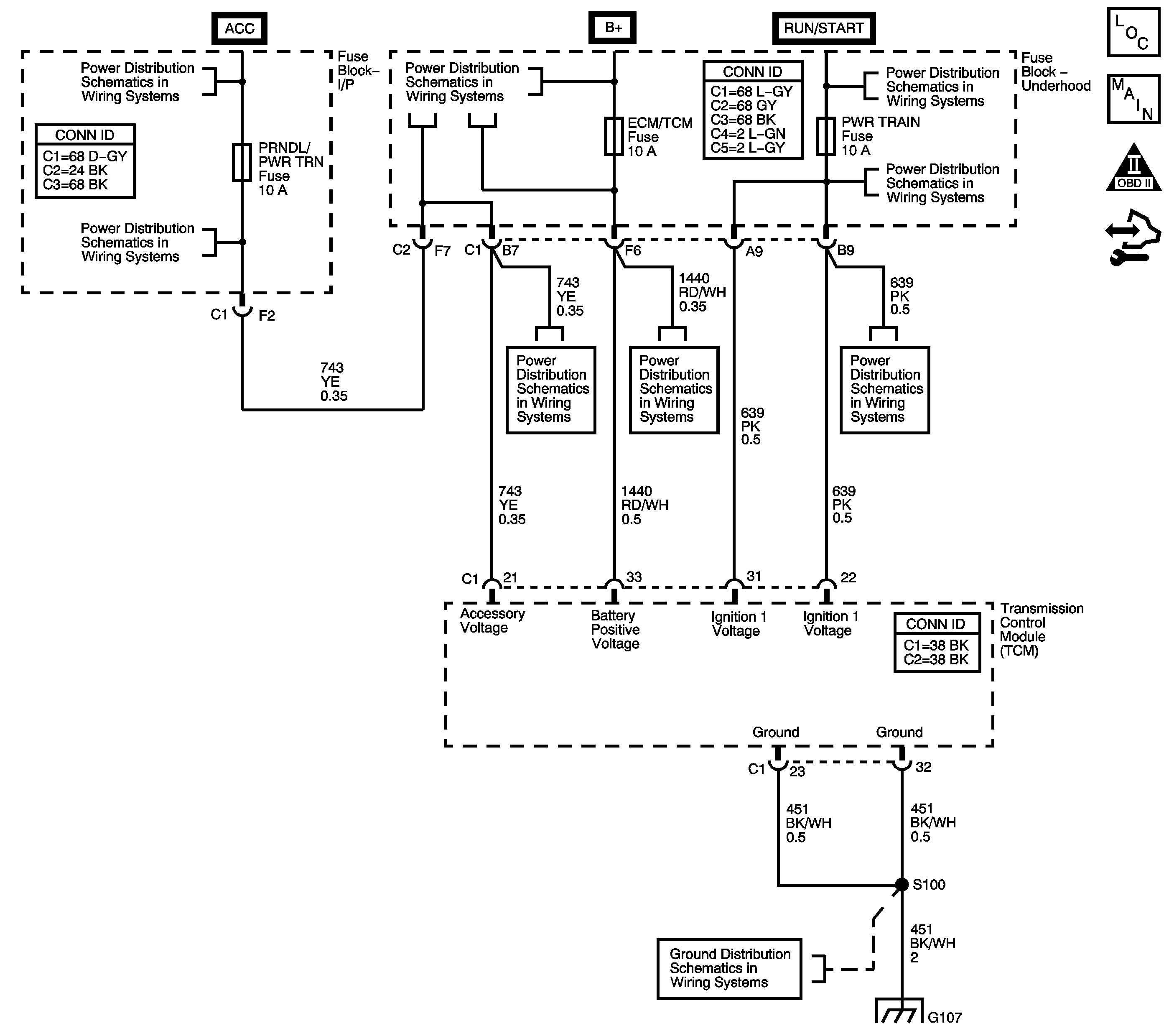
Object Number: 1593541  Size: LF
Master Electrical Component List
Automatic Transmission Controls Schematics
OBD II Symbol Description Notice
Control Module References

Circuit Description

The transmission control module (TCM) samples the voltage on the Ignition Accessory voltage circuit every 0.1 seconds. Lower than normal voltage may be inadequate to operate the transmission control solenoids properly. Improper solenoid operation may cause erratic transmission operation, which may result in internal damage.

If the TCM detects a low voltage on the Ignition Accessory voltage circuit, DTC P2536 sets. DTC P2536 is a type A DTC.

DTC Descriptor

This diagnostic procedure supports the following DTC:

DTC P2536 Ignition Accessory Switch Circuit

Conditions for Running the DTC

    • No controller area network (CAN) DTC U2104 or U0100.
    • No engine speed DTC P0727.
    • The engine speed is 400 RPM or greater.
    • The ignition voltage is between 10.2 volts and 15.5 volts.
    • Trans. Protection Mode is OFF.

Conditions for Setting the DTC

The TCM detects less than 8.68 volts on the Ignition Accessory voltage circuit for 20 seconds.

Action Taken When the DTC Sets

    • The TCM requests the powertrain control module (PCM) to illuminate the malfunction indicator lamp (MIL).
    • The PCM records the operating conditions when the Condition for Setting the DTC are met. The PCM stores this information as Freeze Frame and Failure Records.
    • The TCM records the operating conditions when the Condition for Setting the DTC are met. The TCM stores this information as Failure Records.
    • The TCM stores DTC P2536 in TCM history.

Conditions for Clearing the MIL/DTC

    • The PCM turns OFF the MIL after the third consecutive drive trip in which the TCM does not send a MIL illumination request.
    • A scan tool can clear the MIL/DTC.
    • The TCM clears the DTC from TCM history if the vehicle completes 40 warm-up cycles without a non-emission-related diagnostic fault occurring.
    • The TCM cancels the DTC default actions when the fault no longer exists and the DTC passes.

Step

Action

Yes

No

1

Did you perform the Diagnostic System Check - Vehicle?

Go to Step 2

Go to Diagnostic System Check - Vehicle

2

  1. Install a scan tool.
  2. Turn ON the ignition, with the engine OFF.
  3. Important: Before clearing the DTCs, use the scan tool in order to record the Failure Records for reference. Using the Clear Info function will erase the stored Failure Records from the transmission control module (TCM).

  4. Record the Failure Records.
  5. Clear the DTCs.

Does DTC P2536 reset?

Go to Step 3

Go to Testing for Intermittent Conditions and Poor Connections

3

  1. Remove the PRNDL/PWR TRN fuse.
  2. Inspect the fuse for an open. Refer to Circuit Protection - Fuses .

Did you find the condition?

Go to Step 4

Go to Step 6

4

Test the Ignition Accessory voltage circuit of the TCM for a short to ground between the underhood fuse block and the TCM. Refer to Testing for Short to Ground and Wiring Repairs .

Did you find and correct the condition?

Go to Step 9

Go to Step 5

5

Test the Ignition Accessory voltage circuit of the TCM for a short to ground between the underhood fuse block I/P fuse block. Refer to Testing for Short to Ground and Wiring Repairs .

Did you find and correct the condition?

Go to Step 9

--

6

Test the Ignition Accessory voltage circuit of the TCM for an open between the underhood fuse block and the TCM. Refer to Testing for Continuity and Wiring Repairs .

Did you find and correct the condition?

Go to Step 9

Go to Step 7

7

Test the Ignition Accessory voltage circuit of the TCM for an open between the underhood fuse block and the I/P fuse block. Refer to Testing for Continuity and Wiring Repairs .

Did you find and correct the condition?

Go to Step 9

--

8

Replace the TCM. Refer to Control Module References .

Did you complete the replacement?

Go to Step 9

--

9

Perform the following procedure in order to verify the repair:

  1. Select DTC.
  2. Select Clear Info.
  3. Start the vehicle.
  4. Select Specific DTC.
  5. Enter DTC P2536.

Has the test run and passed?

Go to Step 10

Go to Step 2

10

With a scan tool, observe the stored information, capture info and DTC info.

Does the scan tool display any DTCs that you have not diagnosed?

Go to Diagnostic Trouble Code (DTC) List - Vehicle

--