GM Service Manual Online
For 1990-2009 cars only
Makes
🢒
Pontiac
🢒
2007
🢒
Torrent
🢒
Body Systems
🢒
Wipers and Washers
🢒 Wiper/Washer Schematics
Figure
1:
Front Wiper/Washer
Master Electrical Component List
Wiper/Washer System Description and Operation
Control Module References
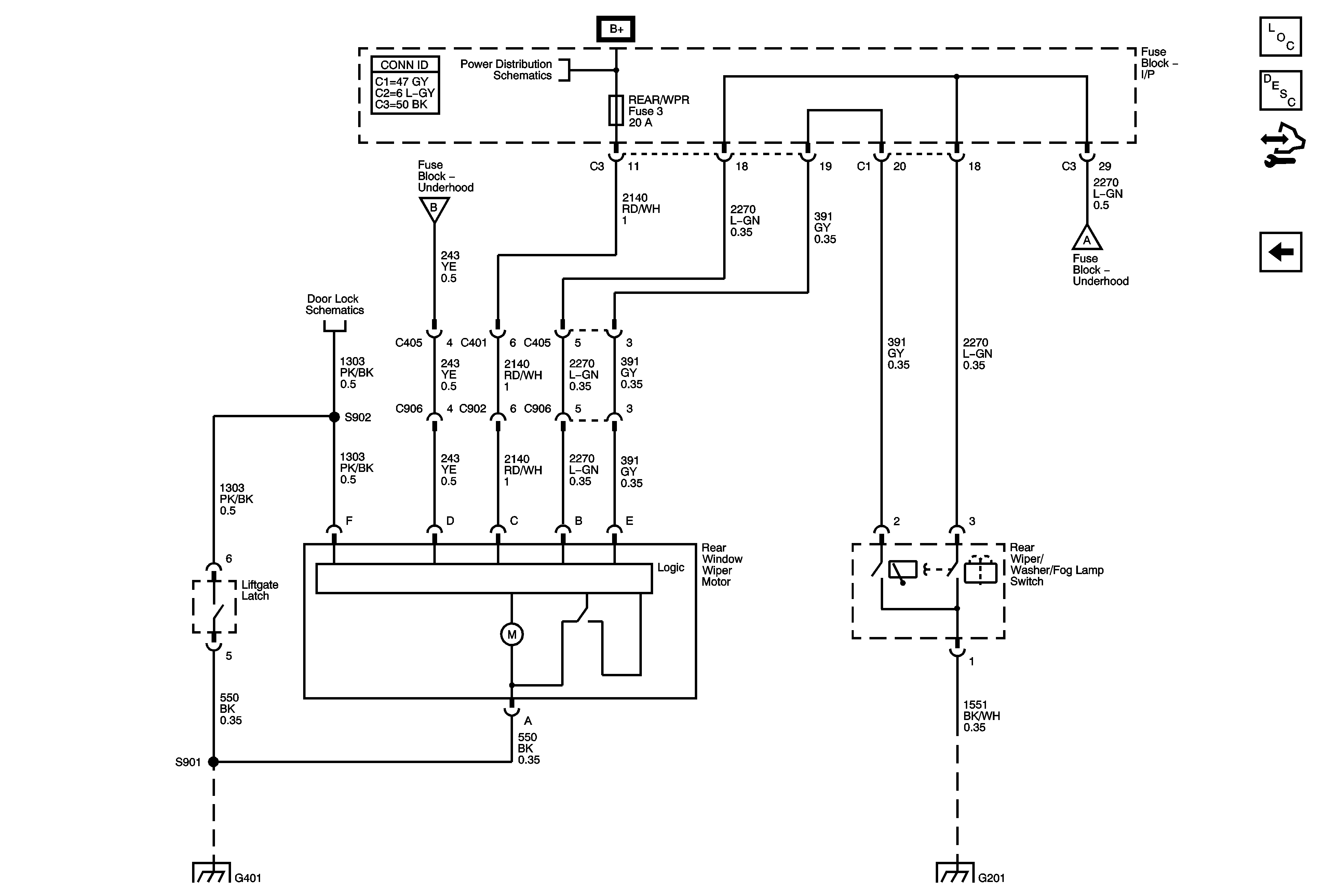
Rear Wiper/Washer
B+ BUS - 2 of 2
G101
Rear Wiper/Washer
Rear Wiper/Washer
G101
Figure
2:
Rear Wiper/Washer
Master Electrical Component List
Wiper/Washer System Description and Operation
Control Module References
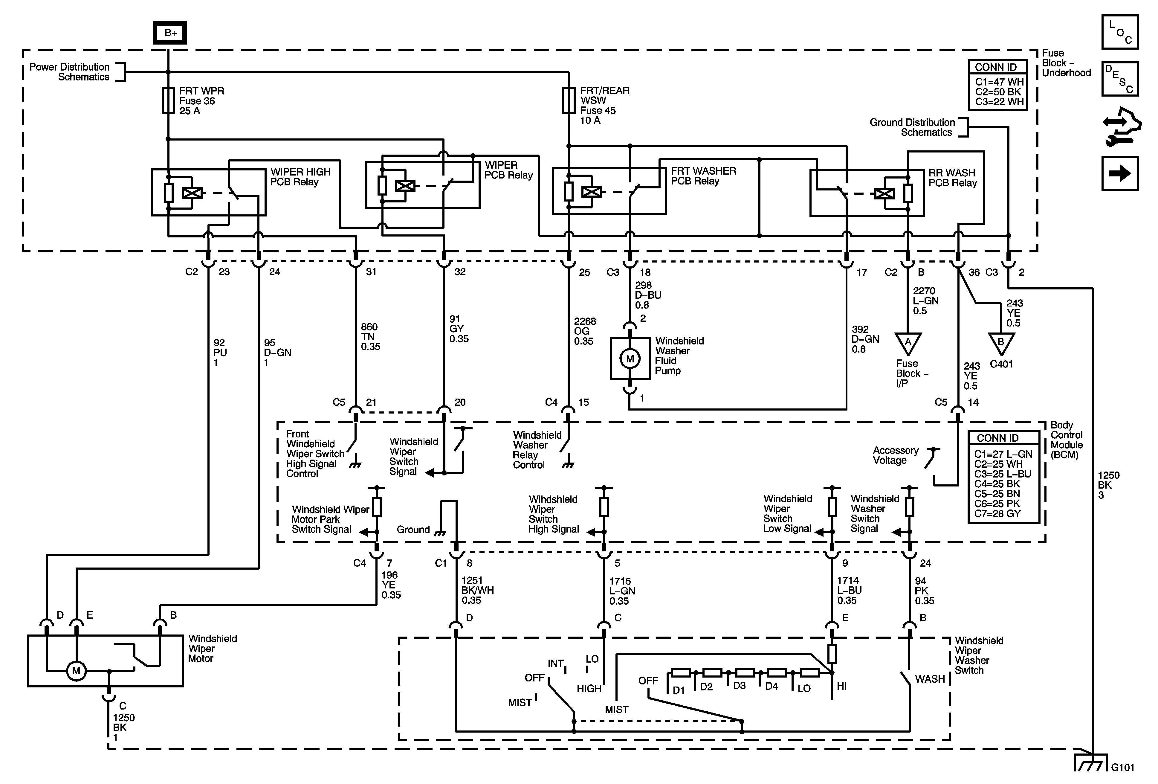
Front Wiper/Washer
Front Wiper/Washer
Door Latches and Switches
Front Wiper/Washer
G401
G201