GM Service Manual Online
For 1990-2009 cars only
Makes
🢒
Pontiac
🢒
2007
🢒
Torrent
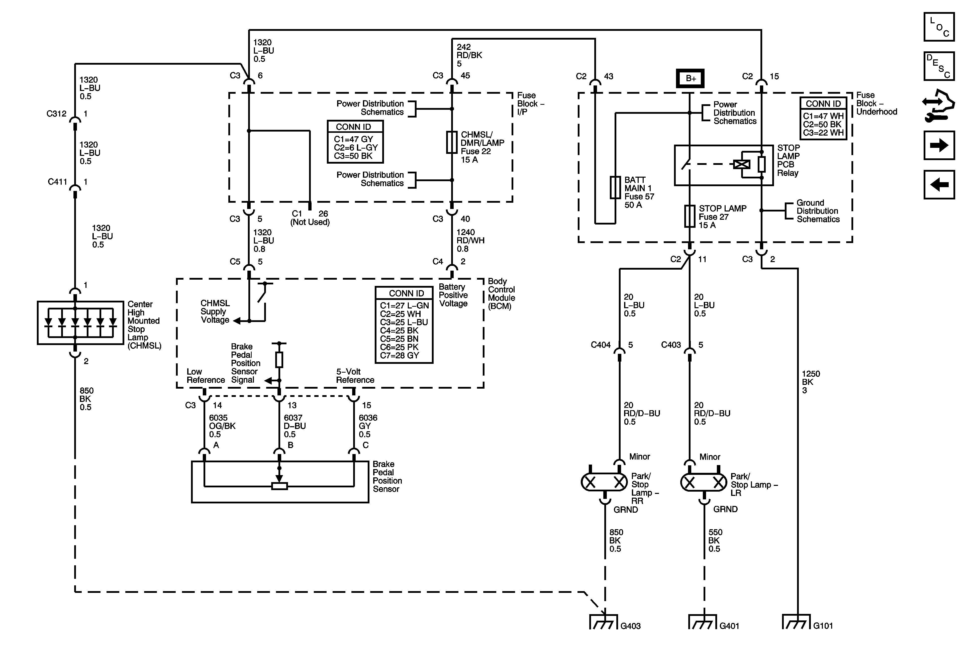
🢒 Stop Lamps
Stop Lamps
Stop Lamps
Master Electrical Component List
Exterior Lighting Systems Description and Operation
Control Module References
Backup Lamps
Turn Signal Lamps
AMP, BCM, CHMSL/DM/LAMP, HVAC/RFA and RDO Fuse
B+ BUS - 2 of 2
AMP, BCM, CHMSL/DM/LAMP, HVAC/RFA and RDO Fuse
G403
G401
G101