GM Service Manual Online
For 1990-2009 cars only
Makes
🢒
Pontiac
🢒
2007
🢒
Torrent
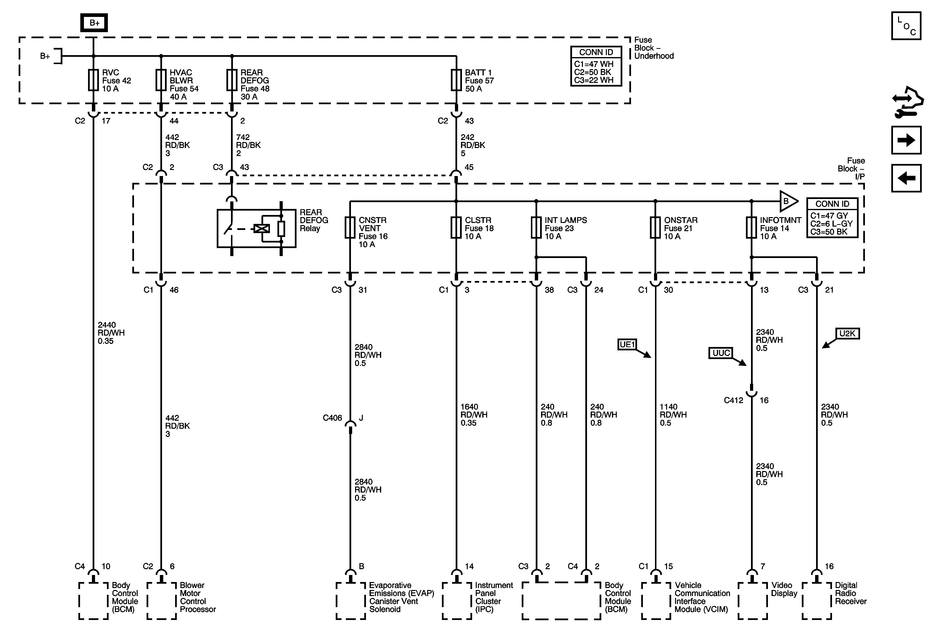
🢒 BATT 1, CNSTR VENT, CLSTR, HVAC BLWR, INFOTMNT, INT LAMP, ONSTAR, REAR DEFOG and RVC Fuses
BATT 1, CNSTR VENT, CLSTR, HVAC BLWR, INFOTMNT, INT LAMP, ONSTAR, REAR DEFOG and RVC Fuses
BATT 1, CNSTR VENT, CLSTR, HVAC BLWR, INFOTMNT, INT LAMPS, ONSTAR, REAR DEFOG and RVC Fuses
Master Electrical Component List
Control Module References
AMP, BCM, CHMSL/DM/LAMP, HVAC/RFA and RDO Fuse
ABS, ABS MTR, AUX PWR, AWD, ECM BATT, REAR APO, REAR HVAC, and TCM BATT Fuses
B+ BUS - 1 of 2
B+ BUS - 1 of 2
AMP, BCM, CHMSL/DM/LAMP, HVAC/RFA and RDO Fuse