GM Service Manual Online
For 1990-2009 cars only
Makes
🢒
Pontiac
🢒
2008
🢒
Torrent
🢒
Engine
🢒
Engine Controls and Fuel - 2.8L, 3.0L, 3.2L, or 3.6L
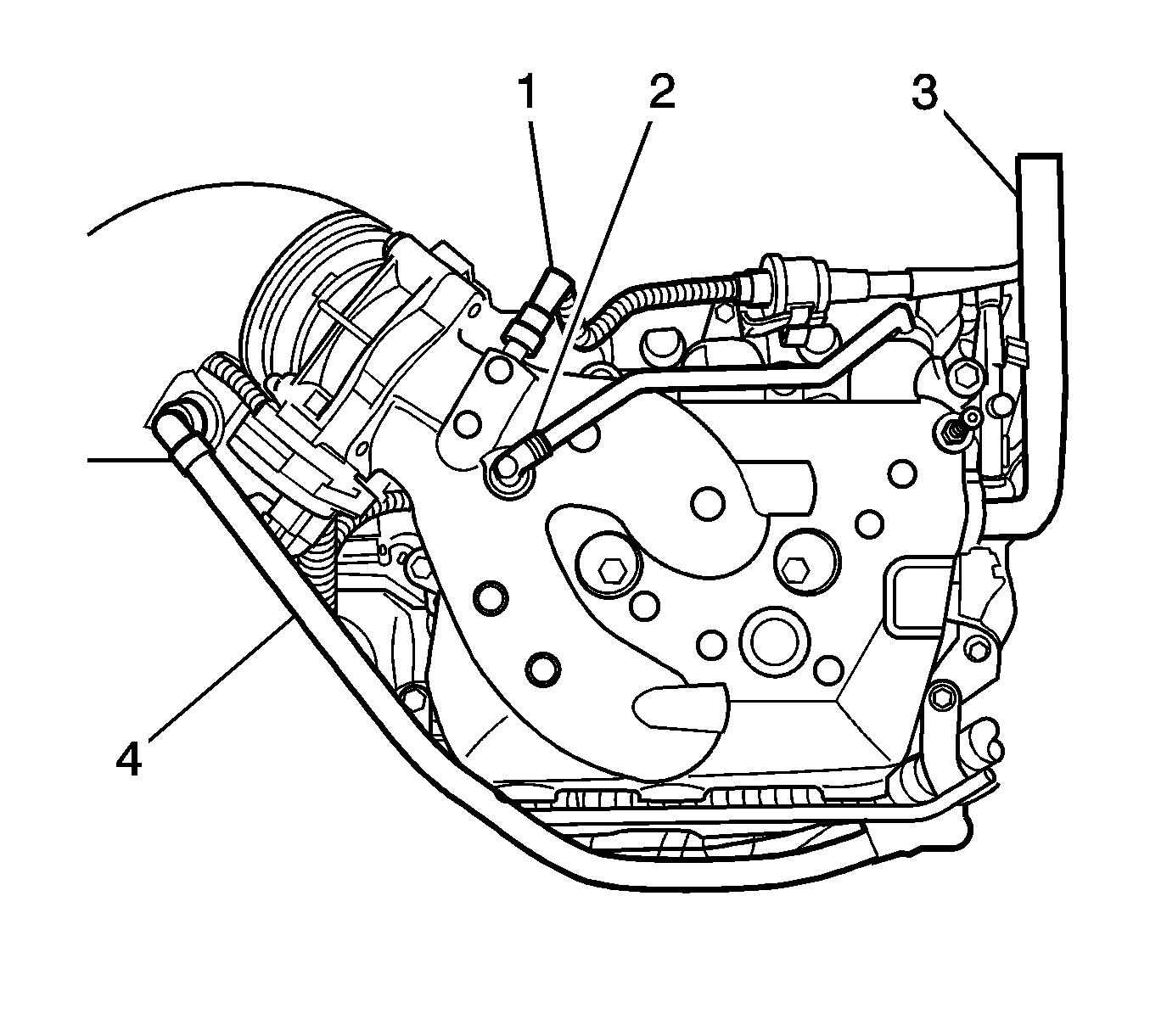
🢒 Emission Hose Routing Diagram
(1)
Evaporative Emission Purge Line
(2)
PCV Hose to Intake Manifold
(3)
Brake Booster Vacuum Hose
(4)
Crank Case Fresh Air Inlet