GM Service Manual Online
For 1990-2009 cars only
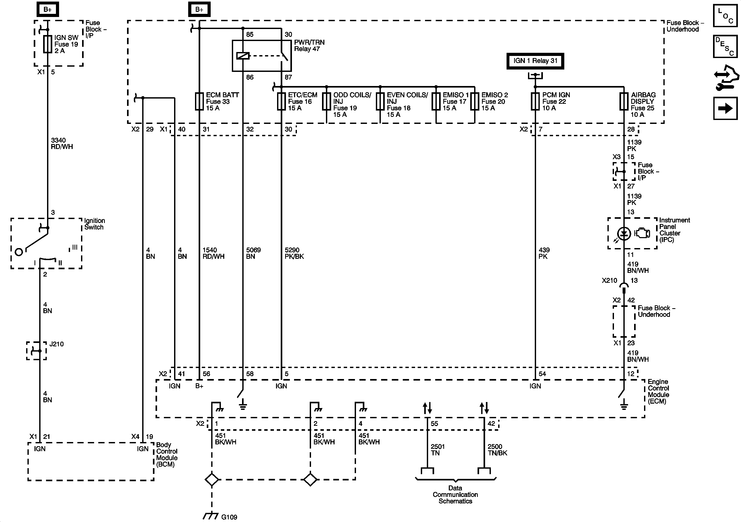
Figure 1:

Module, Power, Ground, MIL, and Serial Data (LY7)


Object Number: 1961127  Size: FS
Master Electrical Component List
Engine Control Module Description
Control Module References
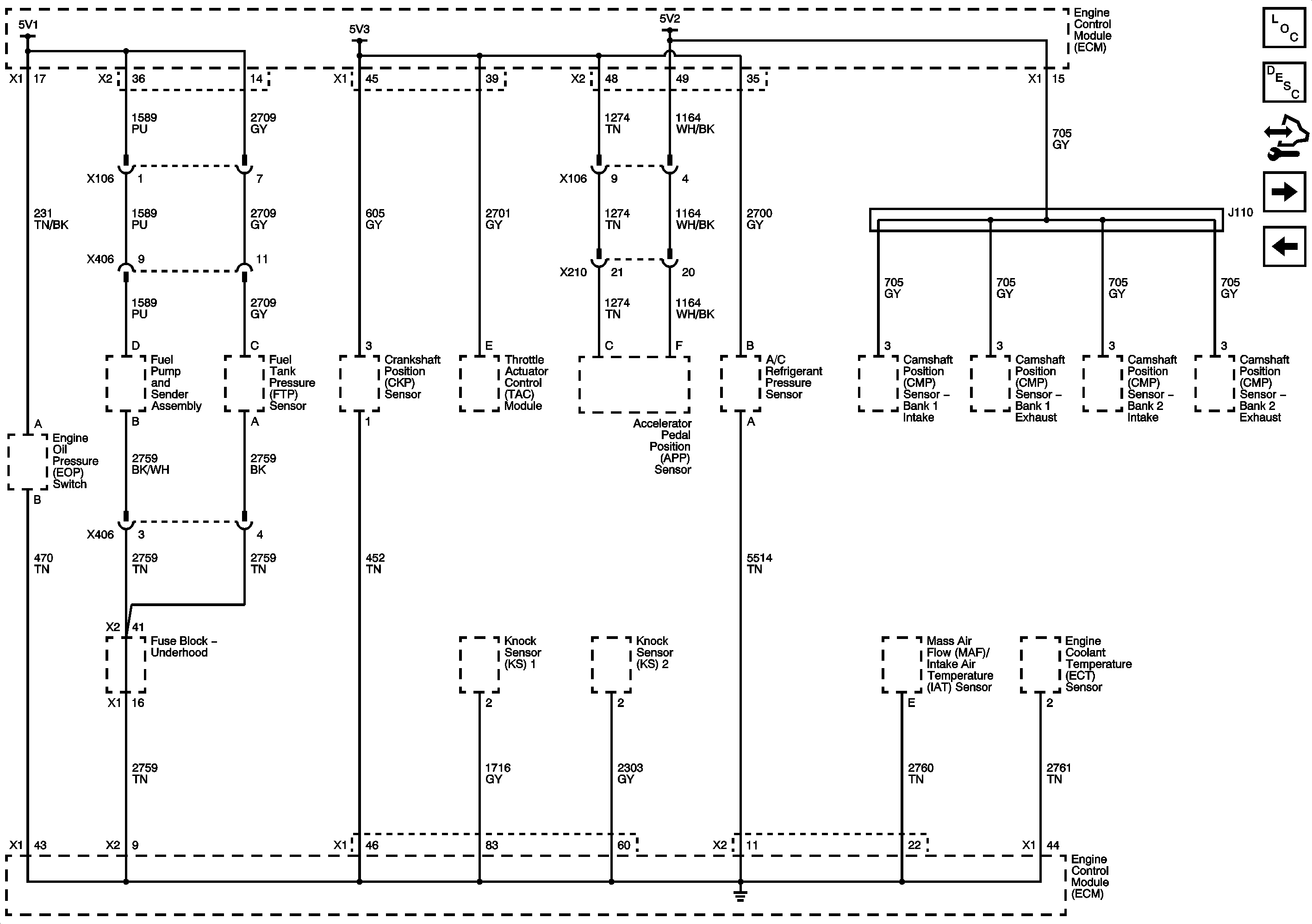
5-Volt and Low Reference (LY7)
Figure 2:

5-Volt and Low Reference (LY7)


Object Number: 1961138  Size: FS
Master Electrical Component List
Engine Control Module Description
Control Module References
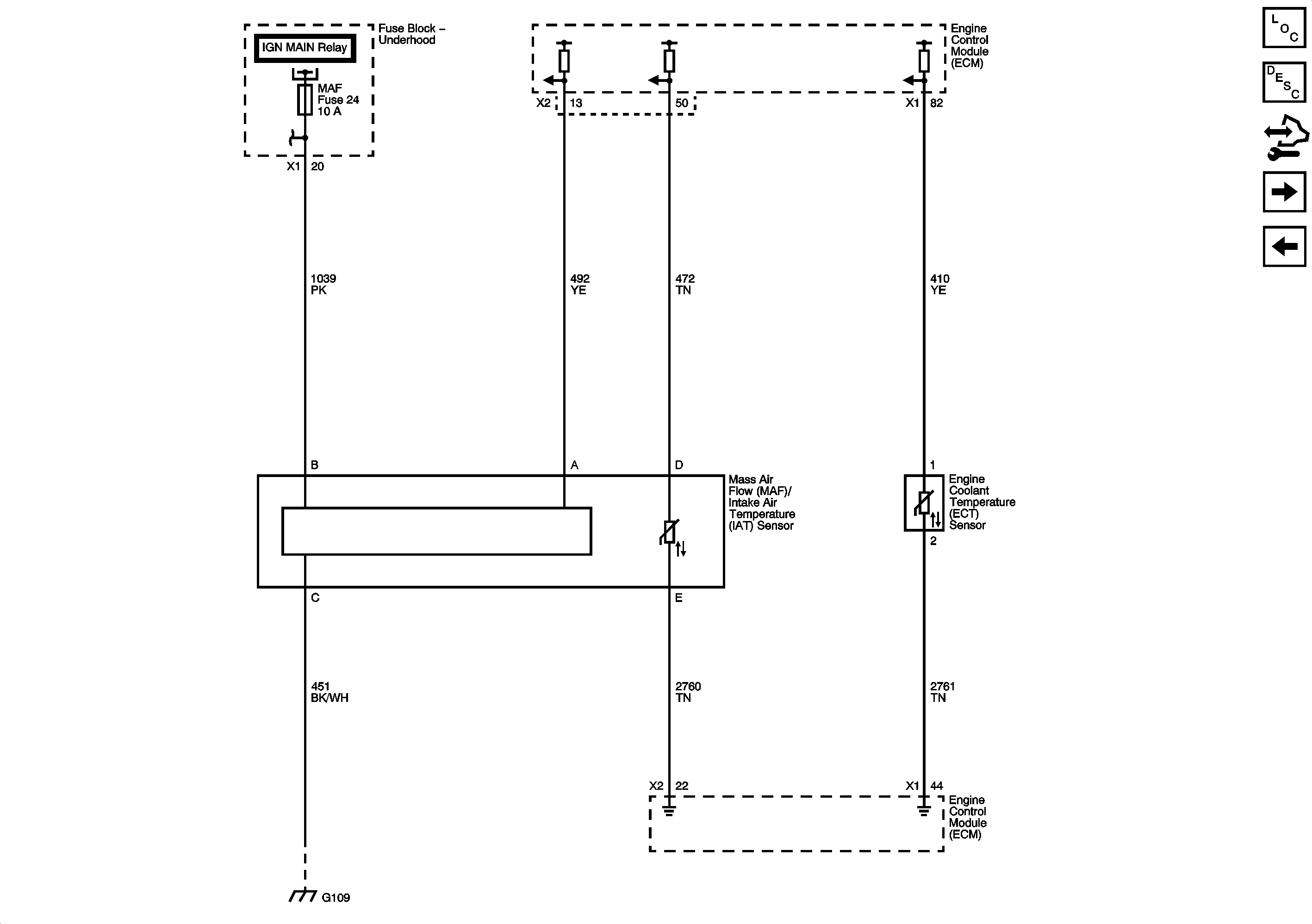
Engine Data Sensors - MAF and Engine Coolant Temperature Sensor (LY7)
Module, Power, Ground, and MIL (LY7)
Figure 3:

Engine Data Sensors-MAF and Engine Coolant Temperature Sensor (LY7)


Object Number: 1961140  Size: FS
Master Electrical Component List
Engine Control Module Description
Control Module References
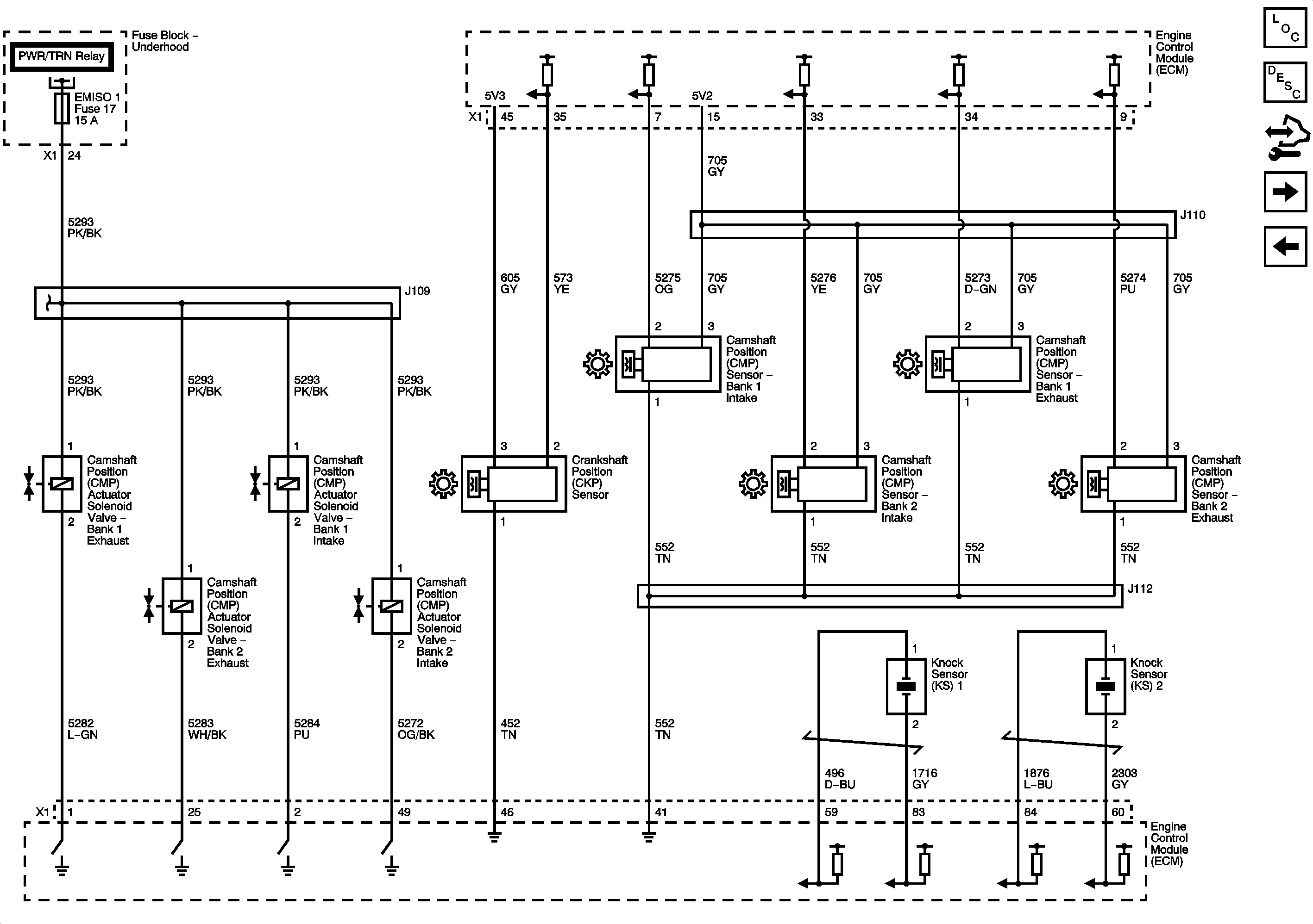
CMP Sensors and Solenoids, Knock Sensors, and Crankshaft Position Sensor (LY7)
5-Volt and Low Reference (LY7)
Figure 4:

CMP Sensors and Solenoids, Knock Sensors, and Crankshaft Position Sensor (LY7)


Object Number: 1961142  Size: FS
Master Electrical Component List
Engine Control Module Description
Control Module References
Engine Data Sensors - Oxygen Sensors (LY7)
Engine Data Sensors - MAF and Engine Coolant Temperature Sensor (LY7)
Figure 5:

Engine Data Sensors-Oxygen Sensors (LY7)


Object Number: 1961144  Size: FS
Master Electrical Component List
Engine Control Module Description
Control Module References
Engine Data Sensors-Electronic Throttle Controls (LY7)
CMP Sensors and Solenoids, Knock Sensors, and Crankshaft Position Sensor (LY7)
Figure 6:

Engine Data Sensors-Electronic Throttle Controls (LY7)


Object Number: 1961146  Size: FS
Master Electrical Component List
Engine Control Module Description
Control Module References
Bank 1 Ignition Coils (LY7)
Engine Data Sensors - Oxygen Sensors (LY7)
Figure 7:

Bank 1 Ignition Coils (LY7)


Object Number: 1961147  Size: FS
Master Electrical Component List
Engine Control Module Description
Control Module References
Bank 2 Ignition Coils (LY7)
Engine Data Sensors-Electronic Throttle Controls (LY7)
Figure 8:

Bank 2 Ignition Coils (LY7)


Object Number: 1961151  Size: FS
Master Electrical Component List
Engine Control Module Description
Control Module References
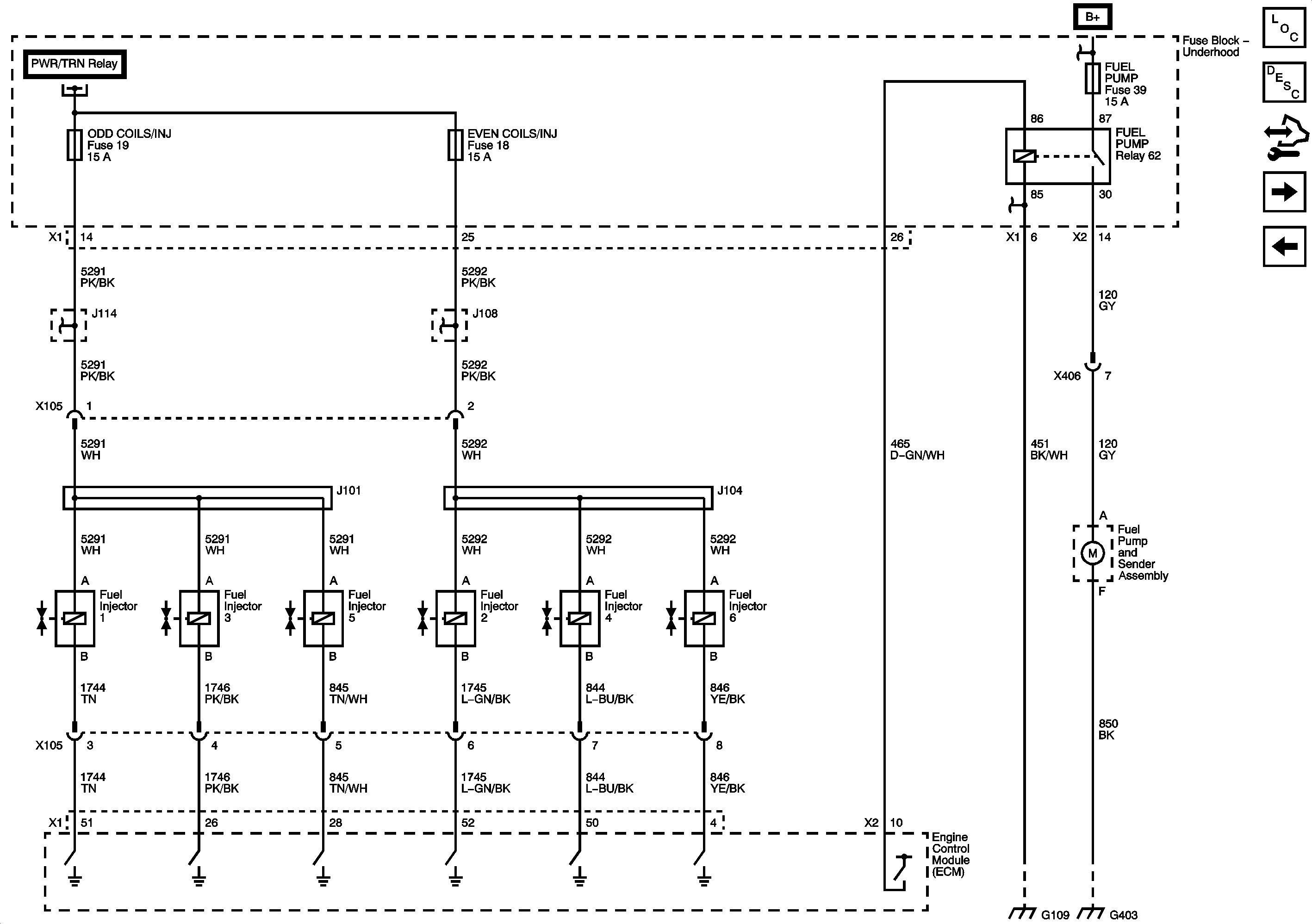
Fuel Pump and Injectors (LY7)
Bank 1 Ignition Coils (LY7)
Figure 9:

Fuel Pump and Injectors (LY7)


Object Number: 1961156  Size: FS
Master Electrical Component List
Engine Control Module Description
Control Module References
Evaporative Emissions and Fuel Tank Pressure Sensor (LY7)
Bank 2 Ignition Coils (LY7)
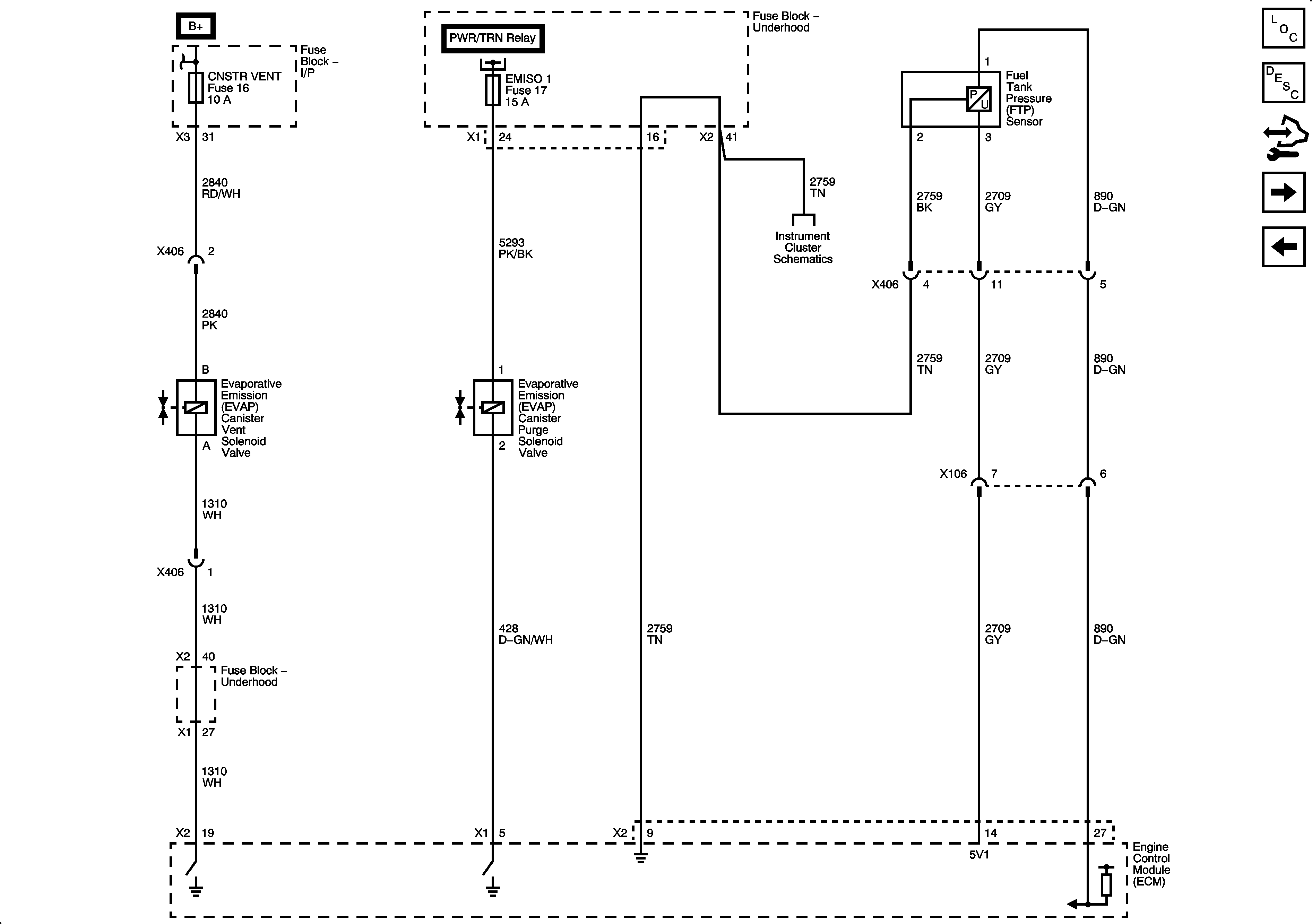
Figure 10:

Evaporative Emissions and Fuel Tank Pressure Sensor (LY7)


Object Number: 1961159  Size: FS
Master Electrical Component List
Engine Control Module Description
Control Module References
Controlled/Monitored Systems (LY7)
Fuel Pump and Injectors (LY7)
Figure 11:

Controlled/Monitored Systems (LY7)


Object Number: 1961161  Size: FS
Master Electrical Component List
Engine Control Module Description
Control Module References
Evaporative Emissions and Fuel Tank Pressure Sensor (LY7)