GM Service Manual Online
For 1990-2009 cars only
Makes
🢒
Pontiac
🢒
2008
🢒
Torrent
🢒
Diagnostic Navigation
🢒
Vehicle Diagnostic Information
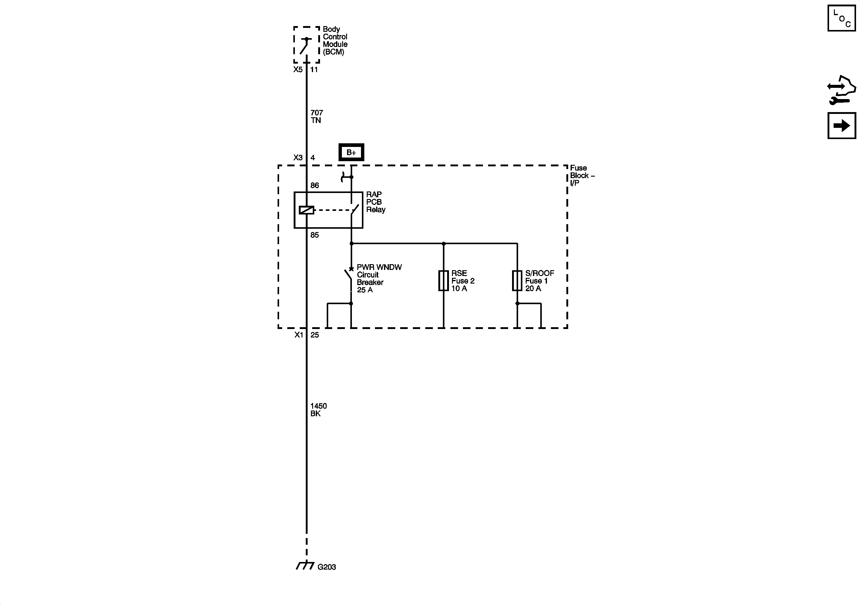
🢒 Power Moding Schematics
Figure
1:
Power Moding 1 of 2
Master Electrical Component List
Control Module References
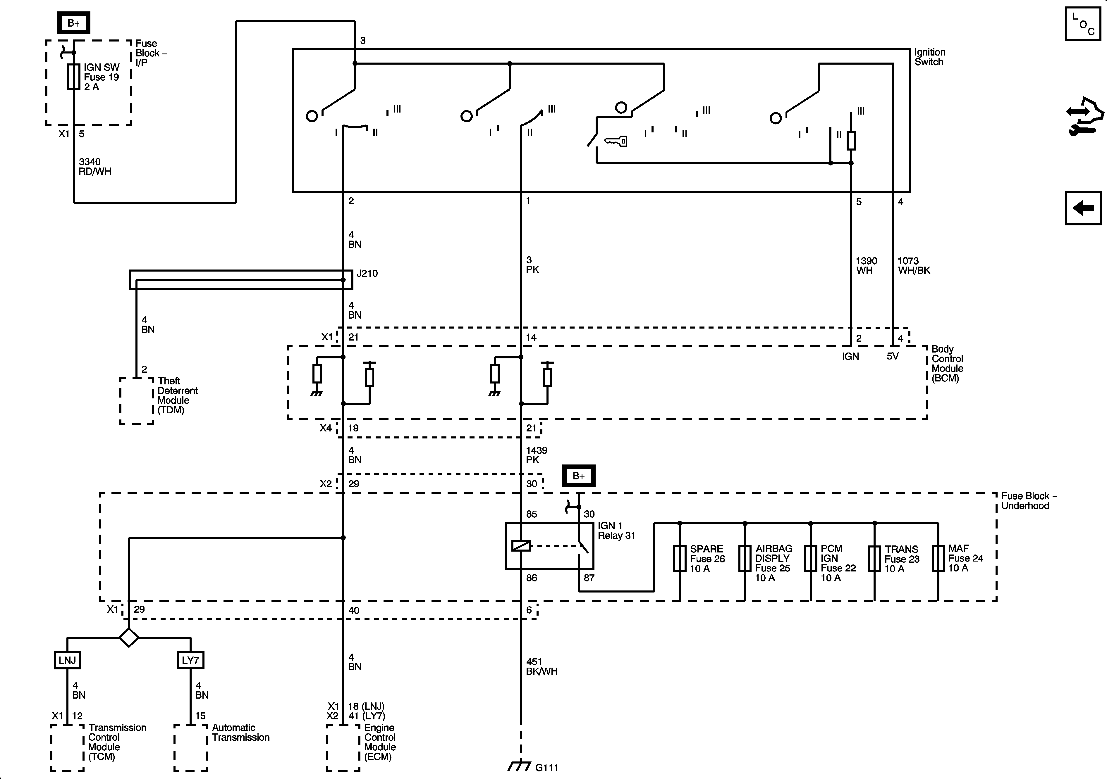
Power Moding 2 of 2
Figure
2:
Power Moding 2 of 2
Master Electrical Component List
Control Module References
Power Moding Schematics