GM Service Manual Online
For 1990-2009 cars only
Makes
🢒
Pontiac
🢒
1997
🢒
Trans Sport Ext.
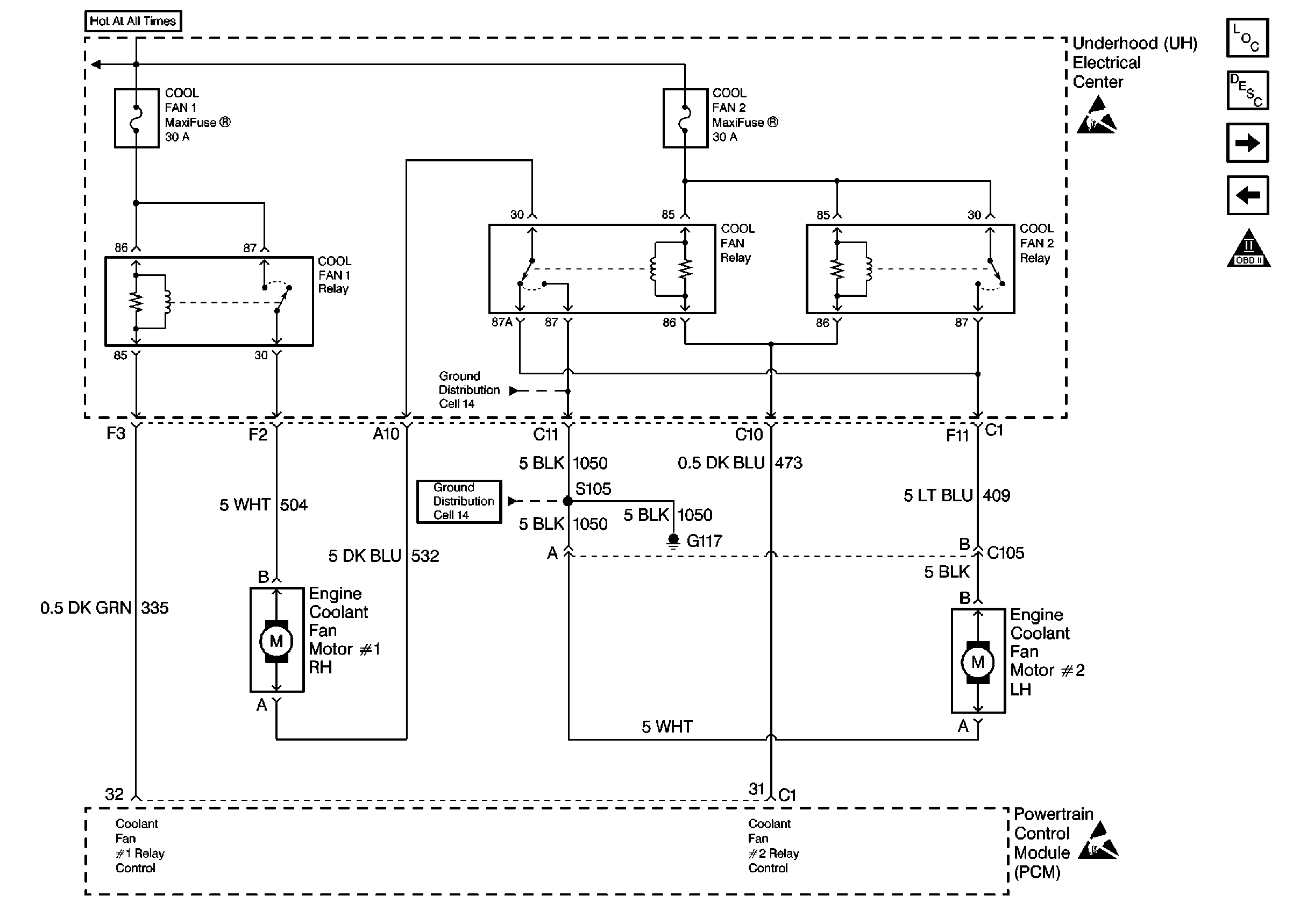
🢒 Coolant Fans
Coolant Fans
Coolant Fans
Handling ESD Sensitive Parts Notice
Handling ESD Sensitive Parts Notice
OBD II Symbol Description Notice
A/C Compressor Controls
Transaxle Range Sw.
Information Sensors
Engine Controls Components