GM Service Manual Online
For 1990-2009 cars only
Figure 1:

Intake and Exhaust Manifold Components


Object Number: 823336  Size: LF
(1)Engine Cover
(2)Ignition Coil Harness
(3)Ignition Coils
(4)Fuel Line / Fuel Rail
(5)Camshaft Sensor
(6)Fuel Injector
(7)Fuel Injector Harness
(8)Throttle Body
(9)Intake Manifold
(10)Intake Manifold Gasket
(11)Engine Mount
(12)Oil Filler Cap
(13)Spark Plug
(14)Exhaust Manifold Gasket
(15)Exhaust Manifold Bracket
(16)Exhaust Manifold Inner Heat Shield
(17)Exhaust Manifold
(18)Exhaust Manifold Outer Heat Shield
Figure 2:

Cylinder Head and Components


Object Number: 823338  Size: LF
(1)RH Engine Mounting Bracket
(2)Cylinder Head Cover
(3)Gasket, Cylinder Head Cover
(4)Ventilation Pipe
(5)No. 2 Camshaft Bearing Cap
(6)No. 3 Camshaft Bearing Cap
(7)No. 1 Camshaft Bearing Cap
(8)Exhaust Camshaft
(9)Exhaust Camshaft Sprocket
(10)Intake Camshaft
(11)Intake Camshaft Sprocket
(12)Cylinder Head
(13)Cylinder Head Gasket
(14)Cylinder Block
(15)Timing Chain Tensioner Shoe
(16)Timing Chain
(17)Gasket, Timing Chain Cover
(18)Gasket, Coolant Pump
(19)Crank Sensor Reluctor
(20)Crankshaft Position Sensor
(21)Timing Chain Dampener
(22)O-Ring, Coolant Pump
(23)Coolant Pump
(24)Coolant Pump Pulley
(25)Crankshaft Front Oil Seal
(26)Crankshaft Pulley
(27)Drive Belt Tensioner
(28)Timing Chain Tensioner
(29)Timing Chain Cover
Figure 3:

Cylinder Block, Connecting Rod and Piston Components


Object Number: 823340  Size: LF
(1)Piston No.2 Compression Ring
(2)Piston No. 2 Compression Ring
(3)Piston Snap Ring
(4)Connecting Rod Bushing
(5)Cylinder Block
(6)Oil Nozzle
(7)Crankshaft Thrust Washer
(8)Upper Main Bearing
(9)Crankshaft Thrust Washer
(10)Crankshaft Rear Oil Seal
(11)Crankshaft
(12)Lower Main Bearing
(13)Lower Crankcase
(14)Oil Filter Union
(15)Oil Filter
(16)Bolt, Lower Crankcase
(17)Bolt, Lower Crankcase
(18)Oil Pan
(19)Bolt, Oil Pan
(20)Nut, Oil Pan
(21)Gasket, Drain Plug
(22)Drain Plug
(23)Bolt, Oil Strainer
(24)Oil Strainer
(25)Nut, Oil Strainer
(26)Gasket, Oil Strainer
(27)Bolt, Oil Pan Baffle
(28)Oil Pan Baffle
(29)Connecting Rod
(30)Connecting Rod Bearing
(31)Connecting Rod Bearing
(32)Connecting Rod Cap
(33)Piston Pin
(34)Piston Snap Ring
(35)Piston
(36)Piston O-Ring (Side Rail)
(37)Piston Oil Ring (Expander)
(38)Piston O-Ring (Side Rail)
Figure 4:

Timing Chain and Housing Components


Object Number: 823341  Size: LF
(1)Bolt, Engine Mounting Bracket
(2)RH Engine Mounting Bracket
(3)Engine Cover
(4)Ignition Coil Harness
(5)Ignition Coils
(6)Cylinder Head Cover
(7)Gasket, Cylinder Head Cover
(8)Cylinder Block
(9)Intake Camshaft Sprocket (VVT)
(10)Bolt, Camshaft Sprocket
(11)Bolt, Camshaft Sprocket
(12)Exhaust Camshaft Sprocket
(13)Crankshaft Sprocket
(14)Timing Chain Tensioner Shoe
(15)Bolt, Timing Chain Tensioner Shoe
(16)Timing Chain
(17)Timing Chain Dampener
(18)Bolt, Timing Chain Dampener
(19)Crankshaft Sensor Reluctor
(20)Bolt, Coolant Pump Pulley
(21)Coolant Pump Pulley
(22)Coolant Pump
(23)O-Ring, Coolant Pump
(24)Crankshaft Position Sensor
(25)Bolt, Crankshaft Position Sensor
(26)Bolt, Crankshaft Position Sensor Wire Harness
(27)Bolt, Coolant Pump
(28)Bolt, Crankshaft Pulley
(29)Crankshaft Pulley
(30)Crankshaft Front Oil Seal
(31)Seal, Timing Chain Cover
(32)Seal, Timing Chain Cover
(33)Timing Chain Cover
(34)Timing Chain Tensioner
(35)Nut, Timing Chain Cover
(36)Bolt, Timing Chain Cover
(37)Drive Belt Tensioner
(38)Bolt, Drive Belt Tensioner
(39)Nut, Drive Belt Tensioner
(40)Nut, Timing Chain Tensioner
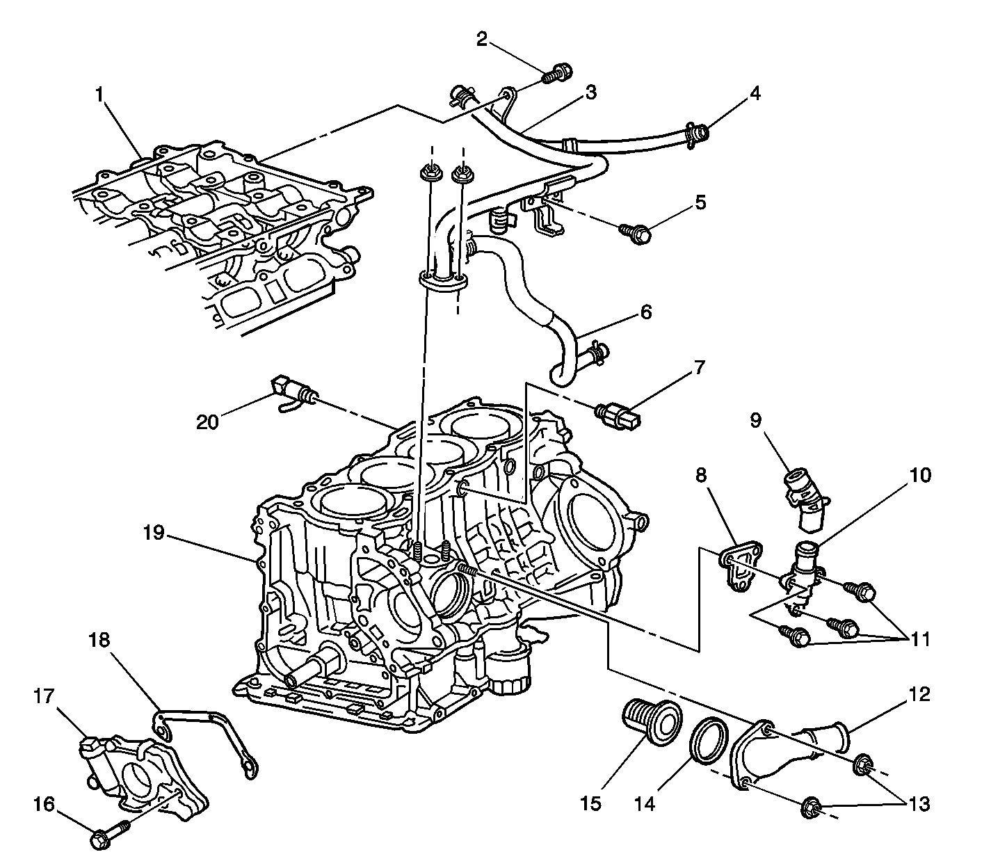
Figure 5:

Oil and Cooling System Components


Object Number: 823342  Size: LF
(1)Cylinder Head
(2)Bolt, Water Bypass Pipe Bracket
(3)Water Bypass Hose
(4)Water Bypass Hose
(5)Bolt, Water Bypass Pipe
(6)Water Bypass Hose
(7)Knock Sensor
(8)Gasket Ventilation Case
(9)Ventilation Hose
(10)Ventilation Case
(11)Bolt, Ventilation Case
(12)Thermostat Housing Inlet
(13)Nut, Thermostat Housing Inlet
(14)Gasket, Thermostat
(15)Thermostat
(16)Bolt, Oil Pump
(17)Oil Pump
(18)Gasket, Oil Pump
(19)Cylinder Block
(20)Drain Union (Engine Coolant)
Figure 6:

Valve Assembly Components


Object Number: 823091  Size: LF
(1)Valve Rocker Shaft
(2)Valve Rocker Arm
(3)Gasket, Oil Control Valve Housing
(4)Oil Control Valve Housing
(5)Oil Pressure Swithch
(6)Oil Control Valve
(7)Valve Shim
(8)Valve Keeper
(9)Valve Spring Retainer
(10)Valve Spring
(11)Valve Seat
(12)Oil Control Valve
(13)Gasket, Oil Filter
(14)Oil Filter
(15)Valve
(16)Cylinder Head
(17)Valve Rocker Shaft