GM Service Manual Online
For 1990-2009 cars only
Makes
🢒
Pontiac
🢒
2005
🢒
Vibe - FWD
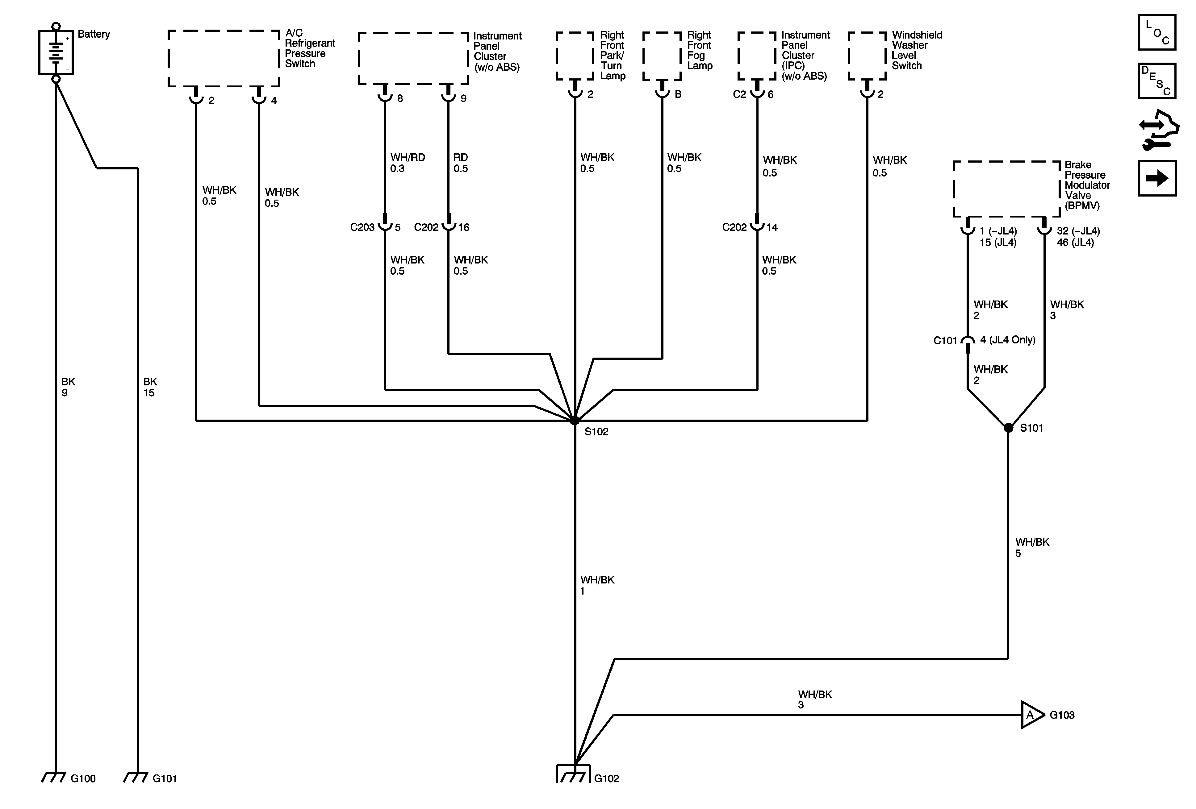
🢒 G100, G101, G102
G100, G101, G102
G100, G101, G102
Master Electrical Component List
Control Module References
S103, G103