GM Service Manual Online
For 1990-2009 cars only
Makes
🢒
Pontiac
🢒
2007
🢒
Vibe - FWD
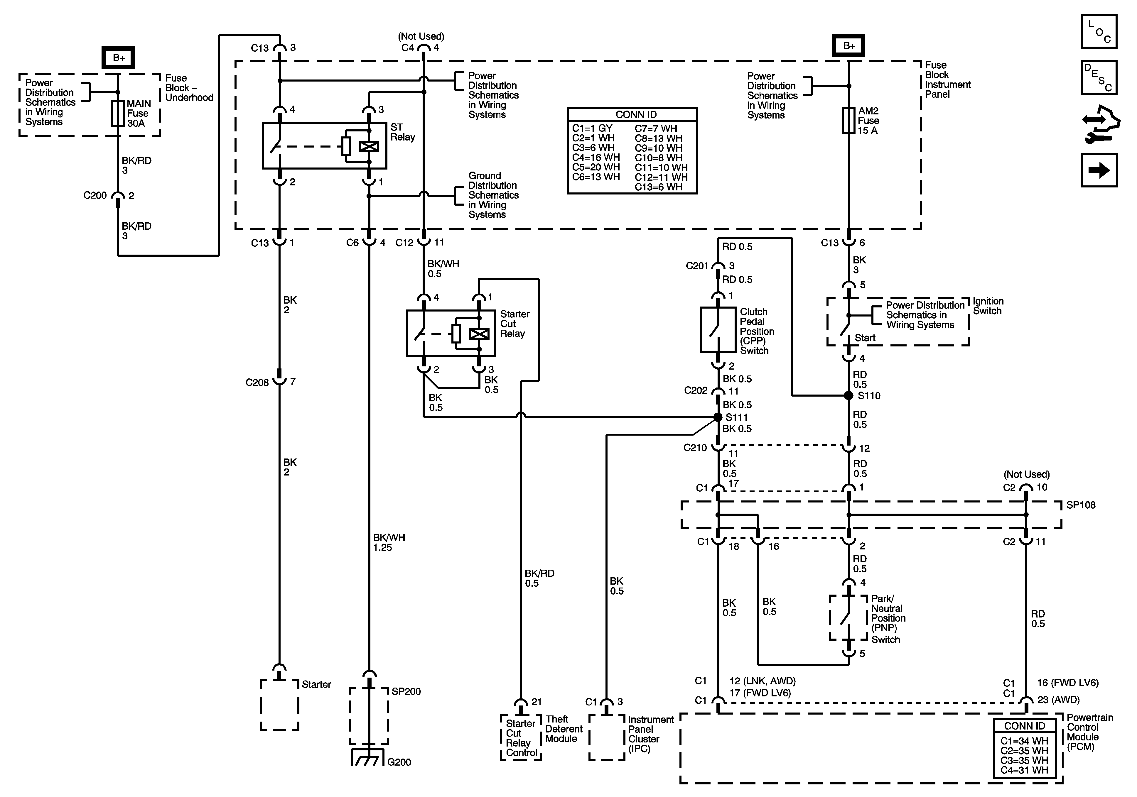
🢒 Start Relay, Starter Cut Relay, Theft Deterrent Module, Powertrain Control Module (PCM)
Start Relay, Starter Cut Relay, Theft Deterrent Module, Powertrain Control Module (PCM)
Start Relay, Starter Cut Relay, Theft Deterrent Module, Powertrain Control Module (PCM)
Master Electrical Component List
Theft Systems Description and Operation
Control Module References
Theft Deterrent Module, Glass Breakage Sensor, Security Indicator
Horn, Dome, Main, Amp, OnStar Fuses
Horn, Dome, Main, Amp, OnStar Fuses
Horn, Dome, Main, Amp, OnStar Fuses
Fuse Block - Instrument Panel
Ignition Switch 1 of 2
SP200 and G200