GM Service Manual Online
For 1990-2009 cars only
Makes
🢒
Pontiac
🢒
2008
🢒
Vibe - FWD
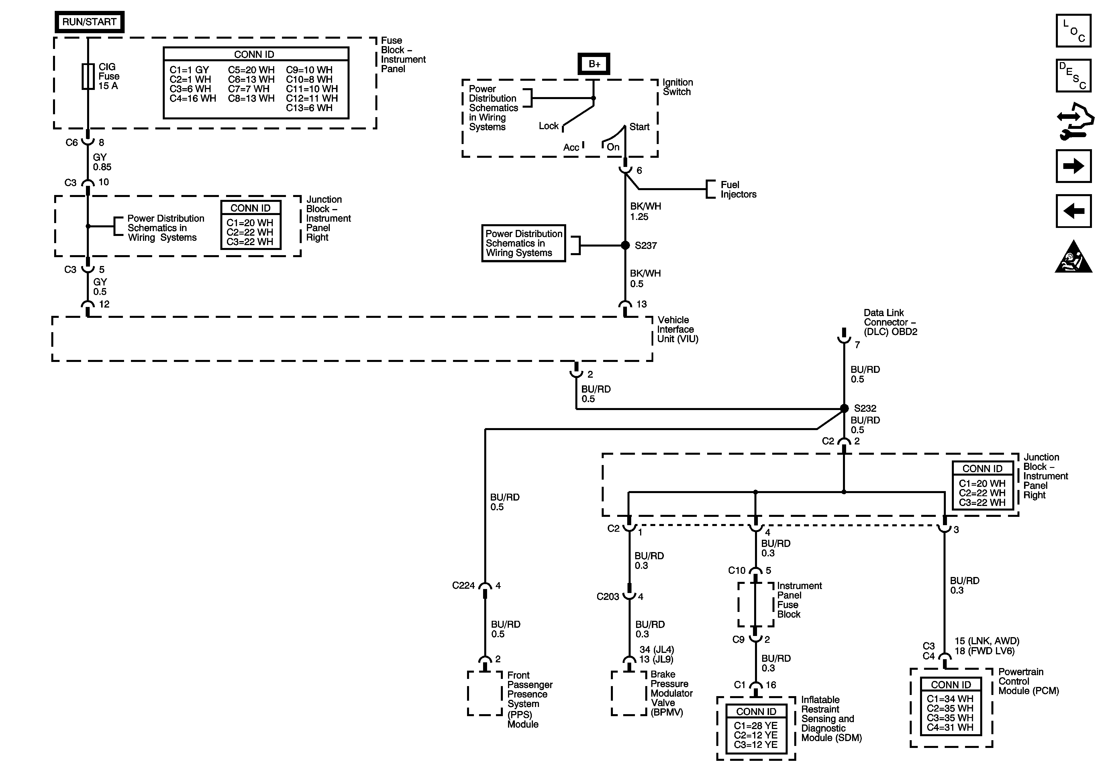
🢒 Cellular Communication OnStar Schematic Figure for Graphic 1666868
Cellular Communication OnStar Schematic Figure for Graphic 1666868
Vehicle Interface Unit (VIU), Data Link Connector (DLC)
Master Electrical Component List
OnStar Description and Operation
Control Module References
Cellular Communication OnStar Schematic Figure for Graphic 1426731
Cellular Communication OnStar Schematic Figure for Graphic 1424554
Cellular Communication Schematic Icons
Ignition Switch 1 of 2
Fuel Injectors
Junction Block - Instrument Panel Right
Ignition Switch 1 of 2