GM Service Manual Online
For 1990-2009 cars only
Makes
🢒
Pontiac
🢒
2009
🢒
Vibe - FWD
🢒
Power and Signal Distribution
🢒
Data Communications
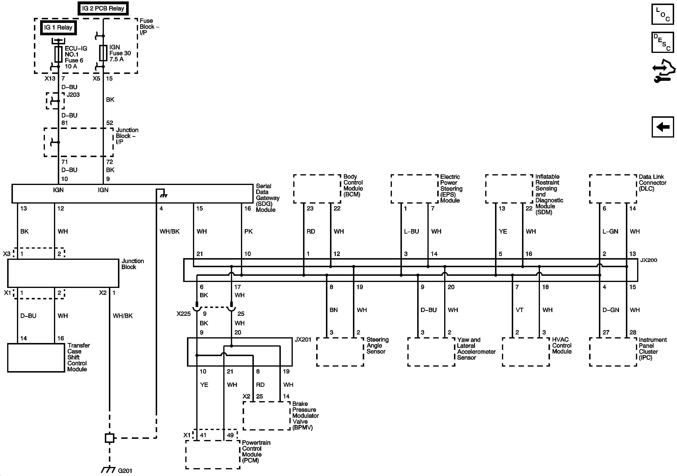
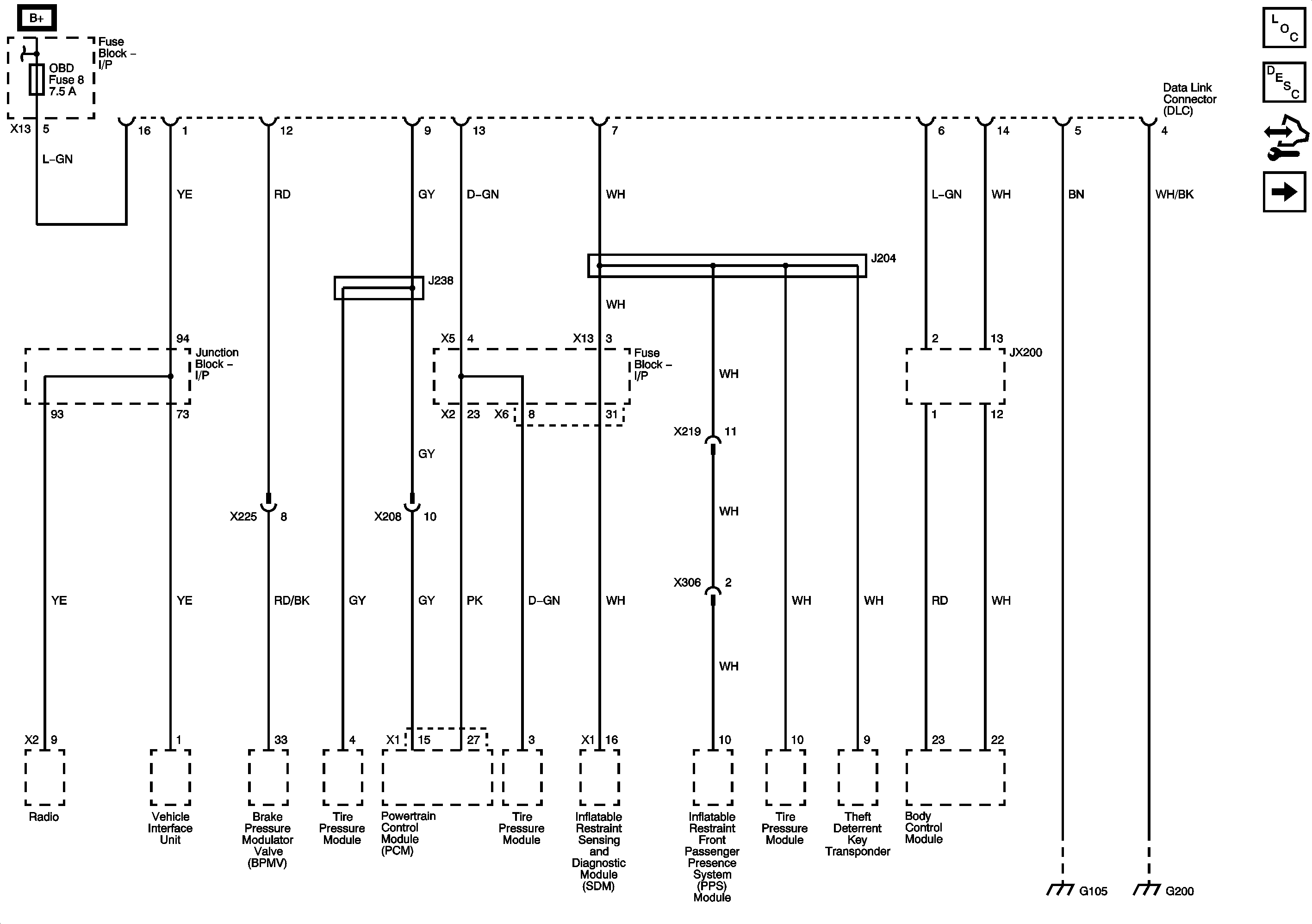
🢒 Data Communication Schematics
Figure
1:
DLC
Figure
2:
LAN